Fig. 5
From: Alpha-hemolysin of uropathogenic Escherichia coli induces GM-CSF-mediated acute kidney injury

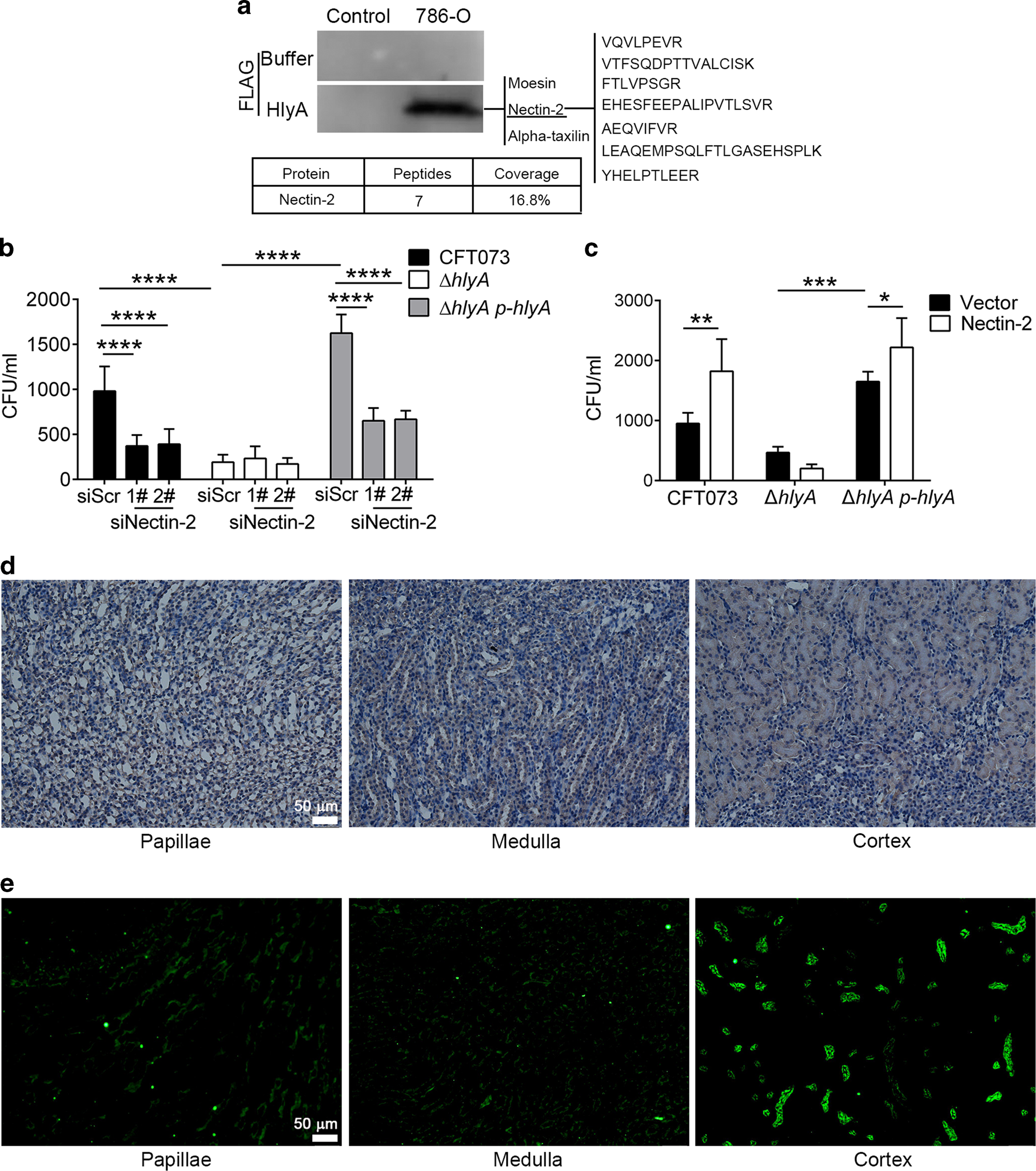
Nectin-2 is involved in HlyA-enhanced bacterial invasion into renal epithelial cells. a Analysis of 786-O cell membrane proteins binding to HlyA by far-western blotting and LC-MS/MS. The unique peptides detected and peptide coverage percentage of Nectin-2 are shown. b Intracellular bacteria in 786-O cells transfected with siRNAs targeting Nectin-2 or scramble non-targeting control siRNA infected with CFT073, ΔhlyA or ∆hlyA p-hlyA at 6 hpi (n = 3, three independent experiments). c Intracellular bacteria in 786-O cells transfected with vector or Nectin-2 infected with CFT073, ΔhlyA or ∆hlyA p-hlyA at 6 hpi (n = 3, three independent experiments). d, e Immunohistochemistry (d) and immunofluorescence (e) analysis of Nectin-2 expressed in renal papillary, medulla, cortex. Green, Nectin-2. Scale bar, 50 μm. Data are the mean ± SD, one-way ANOVA, *P < 0.05, **P < 0.01, ***P < 0.001, ****P < 0.0001