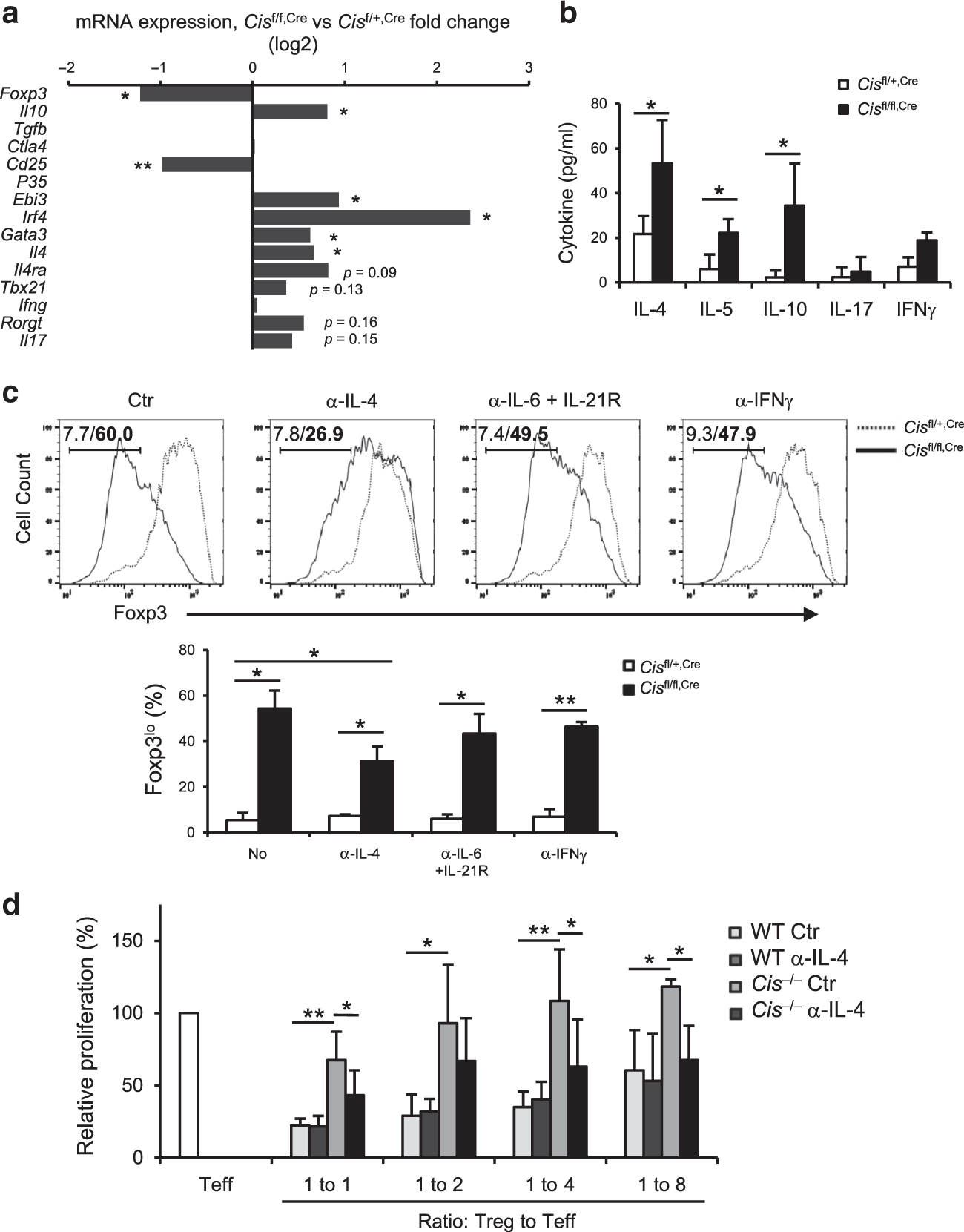
Fig. 6: Cis-deficiency impairs Treg cell function in an IL-4 signaling-dependent manner.

a RT-qPCR of gene expression in CD4+Foxp3-YFP+CD25+ Treg cells sorted from Cisfl/fl,Cre and Cisfl/+,Cre mice. Ebi3 and p35 encode IL-35. Tbx21 encodes T-bet. Actb was used as a loading control. b ELISA of effector cytokine expression in purified Treg cells from above mice following stimulation with plate-bound α-CD3 and α-CD28. c Intracellular stain of Foxp3 in Cisfl/fl,Cre and Cisfl/+,Cre iTreg cells cultured on α-CD3 and α-CD28 coated plate for 8 h in the presence of α-IL-4, α-IL-6 + IL-21R, α-IFNγ, or a control antibody (Ctr). The numbers are the percentages of Foxp3lo cells (Cisfl/+,Cre/Cisfl/fl,Cre). d 3H-thymidine incorporation of effector CD4+ T cells with α-IL-4 or a control antibody in the presence or absence of purified Foxp3-GFP+ WT and Cis−/− iTreg cells. Data shown are a representative of two experiments (three biological replicates per group) (a, b), two (c) independent experiments, or a combination of two experiments (4–6 biological replicates per group) (d). Values (a, b, d) are means and SD (b, d). Student’s t test, *p < 0.05, **p < 0.005.