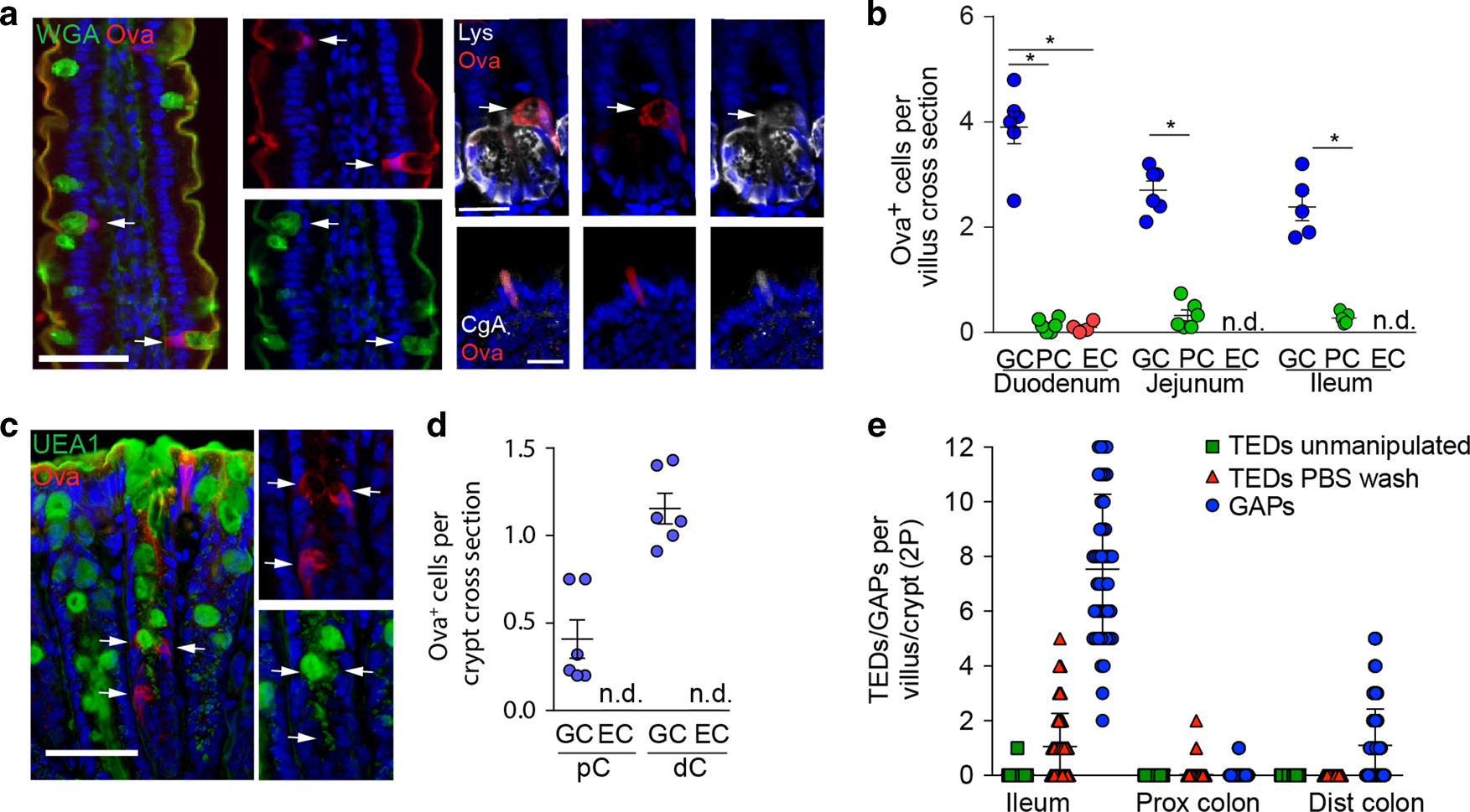
Fig. 1: Goblet cell associated antigen passages (GAPs) are present at the sites where tolerance to luminal substances is induced in the steady state.
From: Goblet cell associated antigen passages support the induction and maintenance of oral tolerance

a representative images and b quantification of goblet cells (GC; wheat germ agglutinin (WGA)+ in SI), Paneth cells (PC; lysozyme (Lys)+ ), and enteroendocrine cells (EC; chromogranin A (CgA)+ ) taking up luminal fluorescent ovalbumin (Ova) in regions of the SI determined by immunofluorescent staining on fixed tissue sections. c Representative images and d quantification and of goblet cells (Ulex Europaeus Agglutinin I (UEAI)+ in colon) and ECs taking up luminal fluorescent Ova in the proximal colon (pC) and distal colon (dC) as determined by immunofluorescent staining of fixed tissue sections. e Quantification of TEDs and GAPs per SI villus or colon crypt obtained via in vivo two-photon imaging. Scale bar = 50 µm in large panels a and c and 20 µm in small panels a, Each data point represents an individual mouse with 30 or more villi and 40 or more crypts evaluated per mouse in panels b and d. Each data point in panel e represents an individual crypt or villus. Data are presented as the mean ± SEM. *P < 0.05, ns not significant, n.d. not detected.