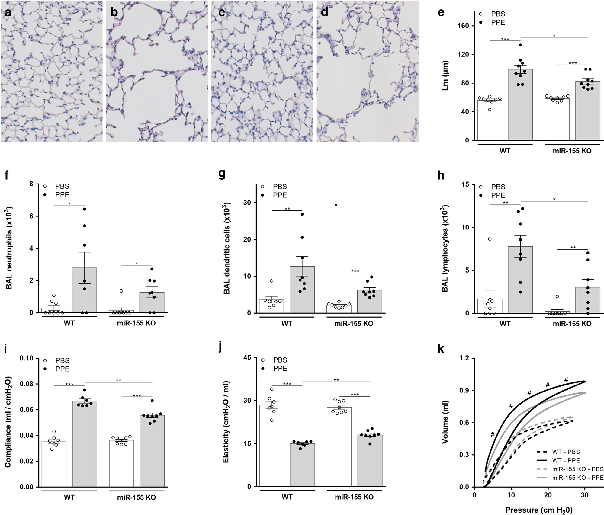
Fig. 7: Elastase-induced emphysema, inflammation and lung functional changes are attenuated in miR-155 deficient mice.
From: The role of miR-155 in cigarette smoke-induced pulmonary inflammation and COPD

Representative images of hematoxylin and eosin stained lung tissue of single PBS and porcine pancreatic elastase (PPE)-instilled C57BL/6 wild type (WT) and miR-155 knock-out (KO) mice (magnification x200). PBS-instilled WT mice (a), PPE-instilled WT mice (b), PBS-instilled miR-155 KO mice (c) and PPE-instilled miR-155 KO mice (d). Measurement of mean linear intercept (Lm) in lungs of single PBS and PPE-instilled wild type (WT) and miR-155 KO mice (e). Measurement by flow cytometry of neutrophils (f), dendritic cells (g) and T-lymphocytes (h) in the bronchoalveolar lavage fluid of WT and miR-155 KO mice after a single PBS or PPE instillation (data are analyzed with the Kruskal–Wallis and Mann–Whitney U test). Measurement by FlexiVent of compliance (i), elasticity (j) and pressure volume loops (k) of WT and miR-155 KO mice after three consecutive PBS or PPE instillations (#significantly different pressure-volume ratio at that given pressure, between WT and miR-155 KO PPE-instilled mice, as measured with a student t-test).