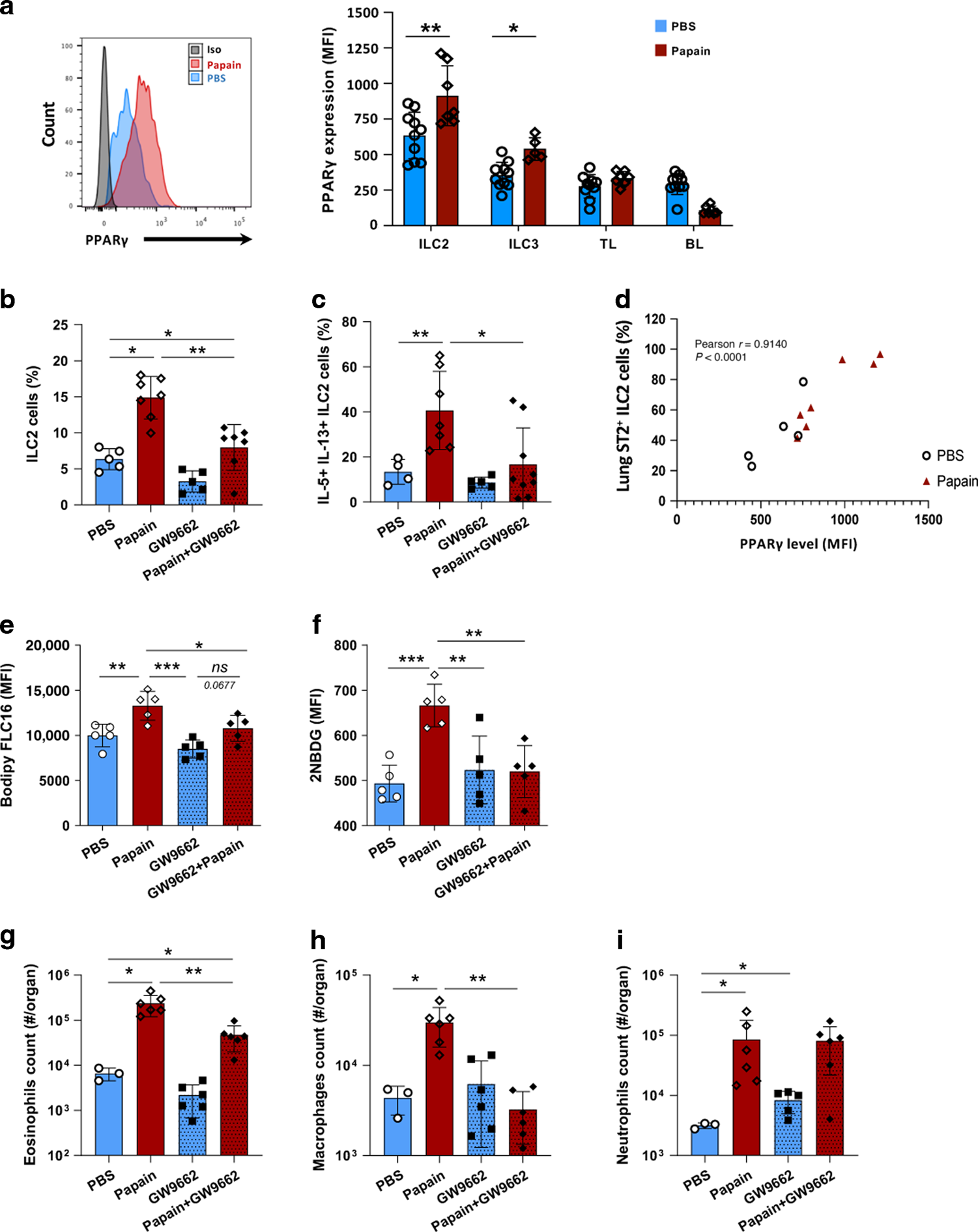
Fig. 5: Modulation of acute allergy by pharmacological inhibition of PPARγ.

a PPARγ expression in ILC2s, ILC3s, and total T and B lymphocytes isolated from the lung of Gata3 reporter mice challenged with PBS or papain. Frequency of (b) and cytokine expression by (c) ILC2s in the lung of mice treated with PBS, papain, GW9662, or a combination of papain and GW9662. d Correlation between PPARγ expression and frequency of ST2+ cells from the lung of Gata3 reporter mice treated with PBS or Papain. e Levels of fatty acids uptake, as measured by incorporation of bodipy FLC16 in lung ILC2s of mice treated with PBS, papain, GW9662, or a combination of papain and GW9662. f ILC2 glucose uptake measured by 2NBDG incorporation in lung ILC2s of mice treated with PBS, papain, GW9662, or a combination of papain and GW9662. g–i Absolute numbers of eosinophils, macrophages, and neutrophils in the lungs of mice as in (b). Representative data are from two or three independent experiments. Each data point represents an individual mouse. Data represent mean (±SD). Statistical analysis: a Mann–Whitney U test; b–h one-way analysis of variance ANOVA; d Spearman’s rank test was used to determine correlations. *P ≤ 0.05; **P ≤ 0.01; ***P ≤ 0.001. ns not significant.