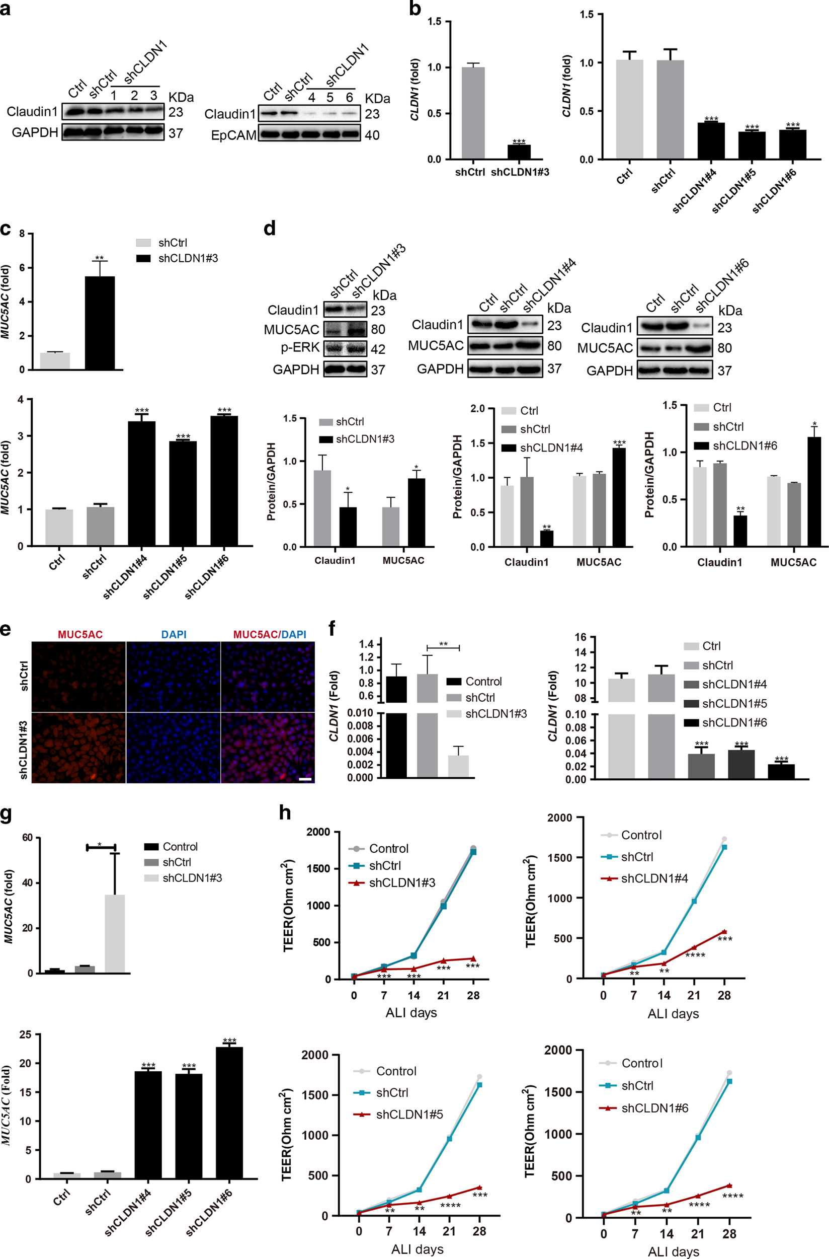
Fig. 2: Claudin1 knockdown promotes MUC5AC expression in 16HBE cells and ALI cultures.

a The 16HBE cells were exposure to shRNA for claudin1, after 48 h, the expression of claudin1 was detected by western blotting (representative blots from three experiments). b Quantitative PCR analyses of CLDN1 from 16HBE cells transfected with screened shCLDN1(n = 6) or control shRNA (n = 6) for 24 h. c Quantitative PCR detection of MUC5AC mRNA levels in 16HBE cells transfected with shCLDN1 (n = 6) or shCtrl (n = 6). d Western blot analysis of claudin1, MUC5AC, and p-ERK from 16HBE cells transfected with shCLDN1 or shCtrl for 24 h (representative blots from three experiments). The relative intensities of claudin1 and MUC5AC were evaluated by ChemiScope analysis software. e Immunofluorescence analysis of MUC5AC from 16HBE cells transfected with shCLDN1 or shCtrl for 24 h (Scale bar: 50 μm; original magnification: ×400; representative images from three experiments). f, g The mRNA expressions of CLDN1 and MUC5AC were detected with qRT-PCR after ALI culturing for 28 days (n = 3 per group). h Transepithelial electrical resistance measurements were carried out on days 0, 7, 14, 21, and 28 following cell differentiation at the air-liquid interface (n = 3 per group). Statistical comparisons were performed using two-way analysis of varianceA with Bonferroni’s multiple comparison and unpaired two-tailed Student’s t-test with Welch’s correction (all data are represented as the mean ± SD, *P < 0.05; **P < 0.01; ***P < 0.001; ****P < 0.0001).