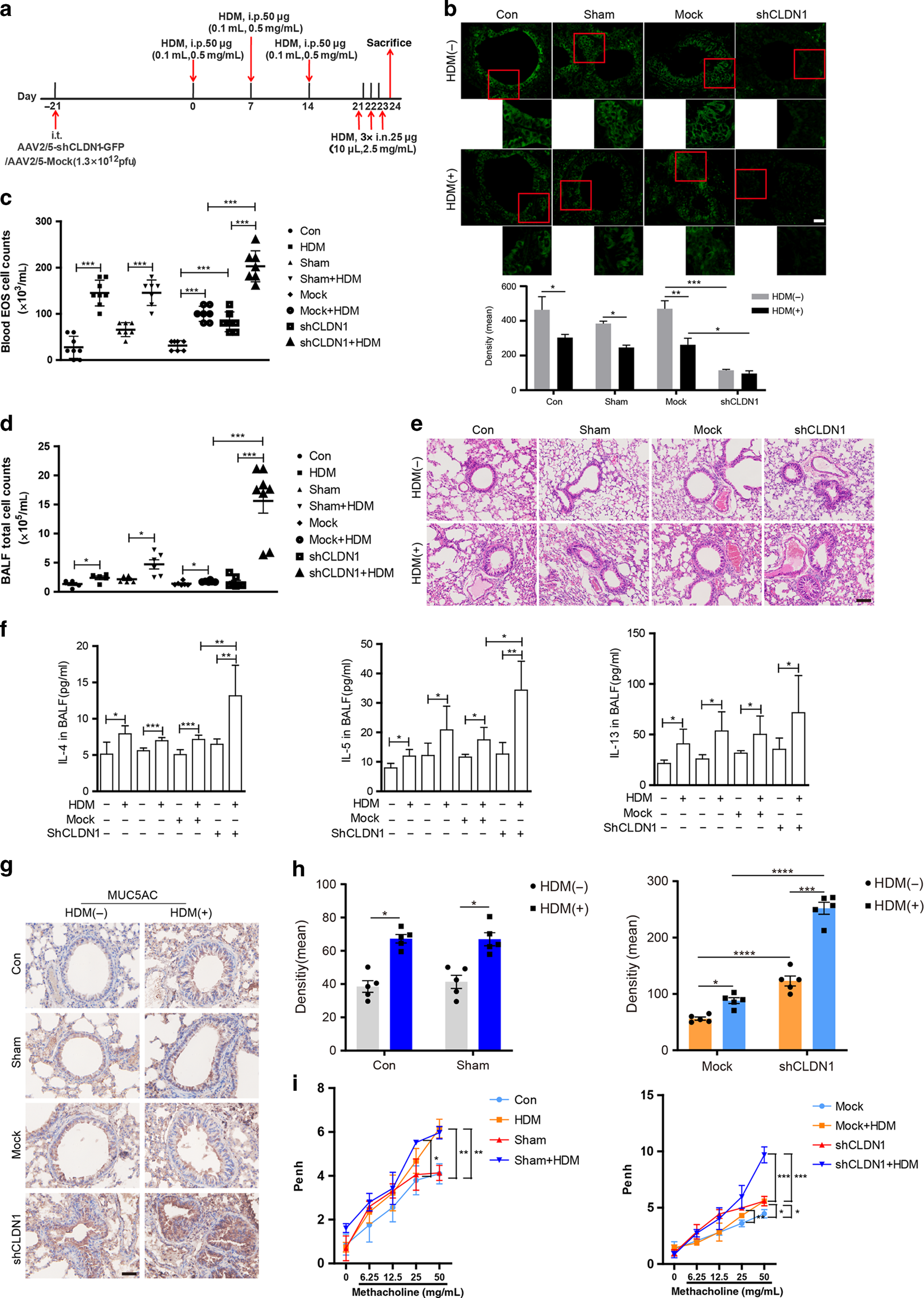
Fig. 3: Claudin1 downregulation exacerbates HDM-induced asthma.

a Heterozygous adeno-associated virus (AAV) vector AAV2/5 comprising the sequence that silencing CLDN1 or negative control (AAV2/5-mock) were administered to mice through intratracheal injection and the HDM-induced asthma model was subsequently established. b The expression of claudin1 was determined by immunofluorescence and the mean density of claudin1 was analyzed by IPP software (50 μm; original magnification: ×400; n = 3). c Eosinophils in blood were counted with an Eosinophil Count kit (n = 7–8). d Cells in BALF were resuspended and counted with a Countstar automatic cell counter to obtain total cell counts (n = 5–8). e Hematoxylin and eosin -stained lung tissue sections (100 μm; original magnification: ×200; n = 3). f The concentrations of IL-4, IL-5, and IL-13 in BALF were detected by ELISA (n = 6–8). g The expression of MUC5AC was determined by immunohistochemistry (50 μm; original magnification: ×400; n = 5). h The mean density of MUC5AC expression in Figure g was counted by IPP software. i Penh (enhanced pause) in MCh-challenged mice (n = 4 mice per condition). Statistical comparisons were performed using two-way analysis of variance with Bonferroni’s multiple comparison and unpaired two-tailed Student’s t-test with Welch’s correction (****P < 0.0001; ***P < 0.001; **P < 0.01; *P < 0.05; mean ± SD).