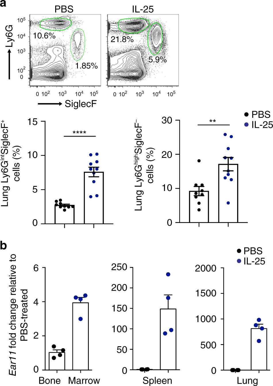
Fig. 1: Ear11 expression is associated with the induction of the type-2 response by IL-25.

IL-25 was given intranasally on three consecutive days and lung tissue was analysed. a Flow cytometric analysis of eosinophil (Ly6GintSiglecF+) and neutrophil (Ly6GhighSiglecF−) infiltration. PBS used as a control. Percentage of cells taken from LiveCD45+CD11c− gate. Data pooled from two independent experiments (n = 4–5). b qPCR determination of Ear11 in bone marrow, spleen, and lung after three doses of IL-25. Data representative of two independent experiments (n = 4).