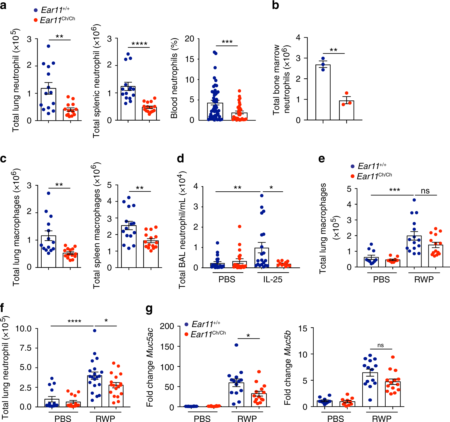
Fig. 5: Ear11 helps maintain both naive and type-2 dependent tissue neutrophilia.

Flow cytometric analysis of total neutrophil numbers in a the lung and spleen, (data pooled from 3 independent experiments, n = 3–6 per experiment), blood (data pooled from three independent experiments, n = 10–20 per experiment), and b bone marrow (representative of two independent experiments, n = 6) of naive Ear11+/+ and Ear11Ch/Ch mice. c Total number of lung and spleen macrophages in naive Ear11+/+ and Ear11Ch/Ch mice. d Total number of lung neutrophils in mice treated intranasally with either PBS or IL-25. e Total number of lung macrophages in mice treated intranasally with PBS or RWP. f Total number of lung neutrophils in mice treated intranasally with either PBS or RWP. g Quantitative PCR analysis of Muc5ac and Muc5b in lung tissue from e. c–g Data representative of two independent experiments, n = 5–10 per experiment.