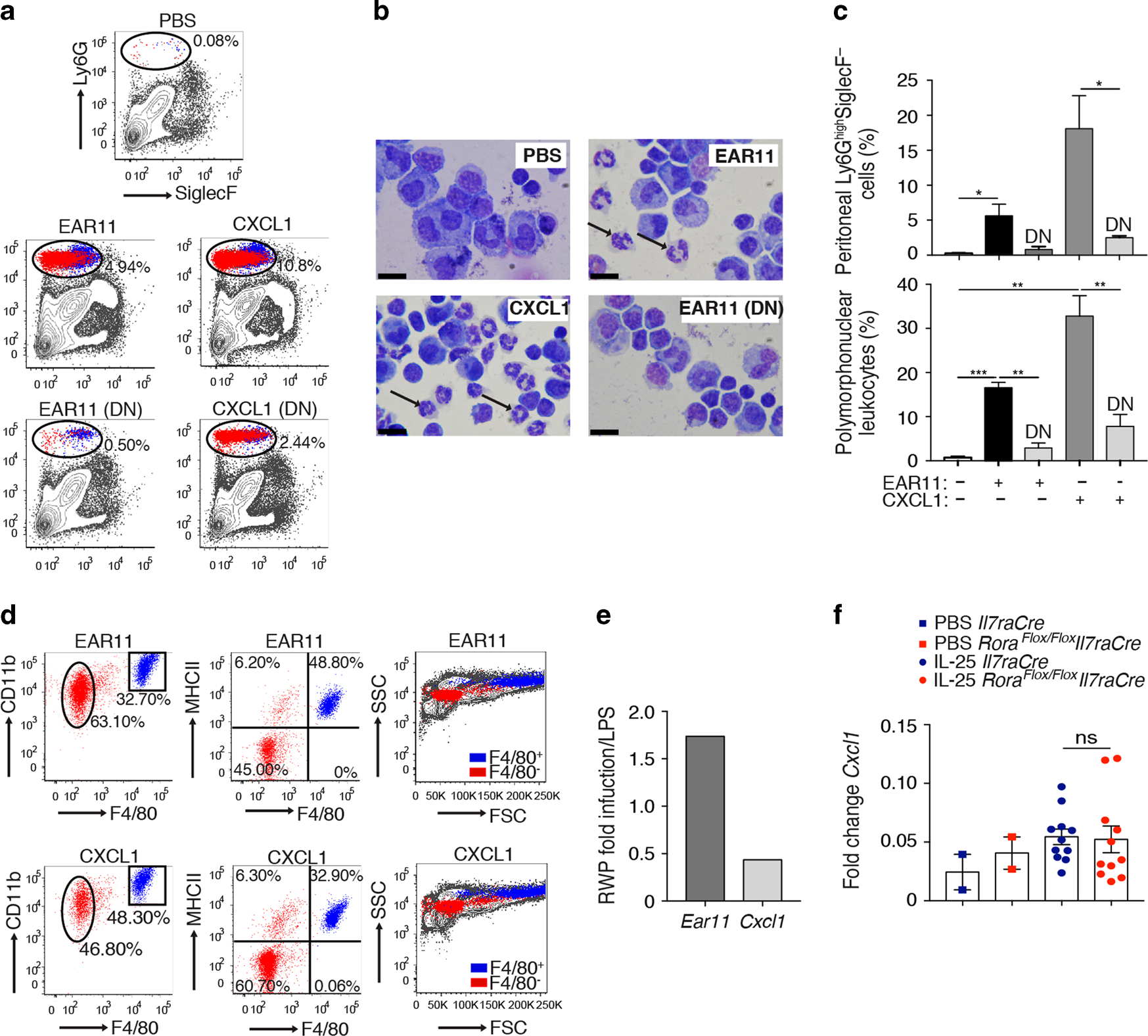
Fig. 6: Intraperitoneal administration of rmEar11 induces neutrophil and macrophage recruitment.

a Flow cytometric analysis of peritoneal lavage cells from naive BALB/c mice treated (native or denatured (DN) protein) as shown (dot plots gated on LiveCD45+ cells), and b cytospin and Giemsa staining (representative images at ×100 magnification, 20 μm scale bar). c Quantification of Ly6G+SiglecF− cells from flow cytometry by fixed volume count and of polymorphonuclear leucocytes by differential count (cytospin, bottom panel). Data representative of three independent experiments (n = 3–4). d Phenotypic analysis of Ly6GhighSiglecF− cells using CD11b, F4/80, MHCII, and FSC vs. SSC. Cells identified by flow cytometry in the Ly6GhighSiglecF− gate as ‘macrophage’ coloured blue and as ‘neutrophil’ coloured red. e Ratio of Ear11 and Cxcl1 gene expression from purified lung macrophages from wild-type mice challenged with ragweed pollen (RWP) or LPS. f Cxcl1 expression in sorted lung macrophages following two consecutive intranasal doses of IL-25. Data pooled from two independent experiments (n = 4–5).