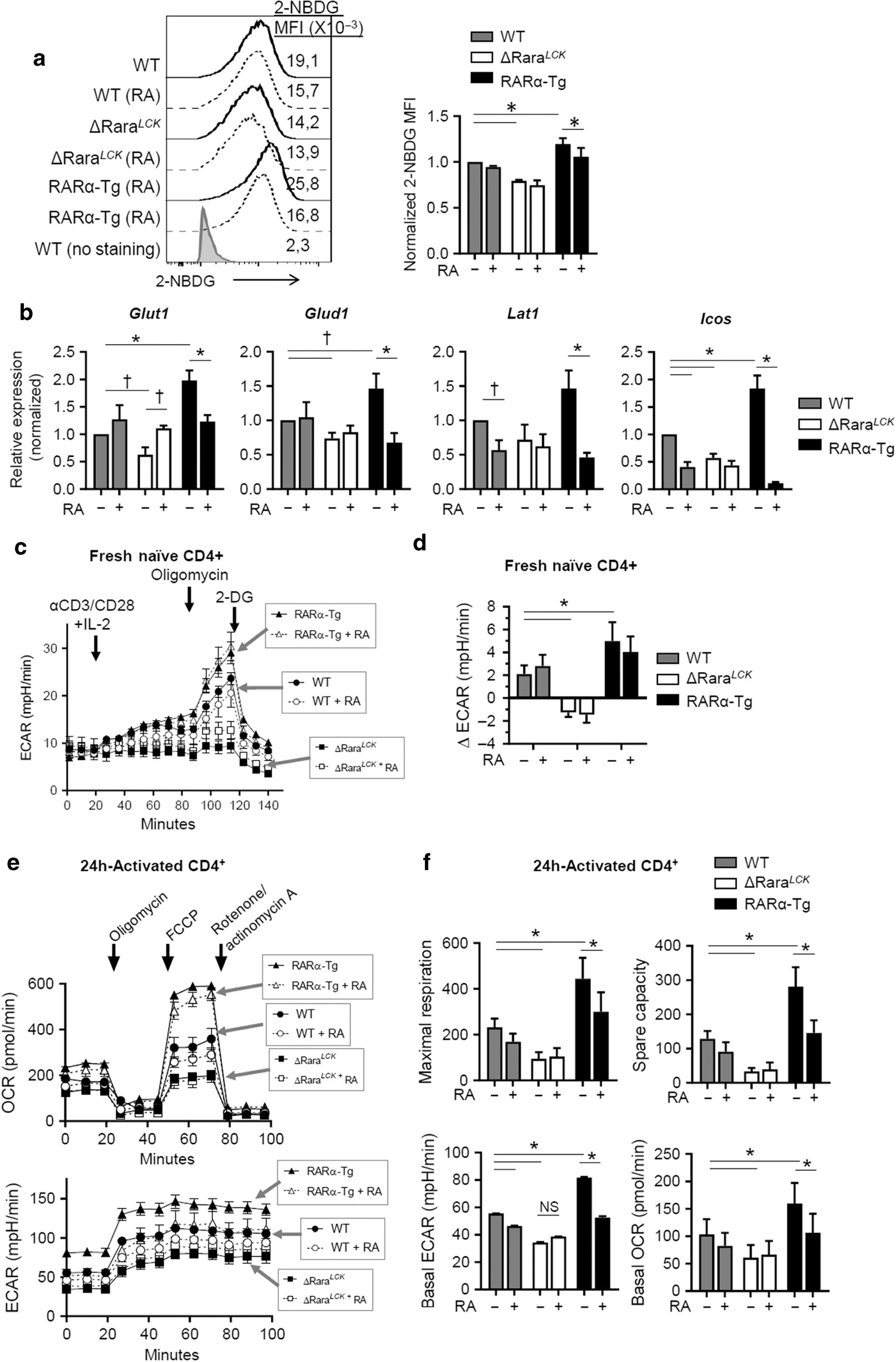
Fig. 2: RARα invigorates cell metabolism in T cells during activation.

a Glucose uptake measured in 24 h activated cells with anti-CD3/28 and IL-2. b RNA expression of metabolism-linked genes in 24 h activated cells. c Seahorse assay ECAR measurements of naïve CD4+ T cells upon anti-CD3/CD28 and IL-2 stimulation. d Changes in ECAR (ΔECAR) during the first ~70 m period following activation. e Mitochondrial stress test for OCR and ECAR in cultured naïve CD4+ T cells after 24 h activation. In panels (b, e, and f, naïve CD4+ T cells were cultured in a Th17-polarization condition for 24 h prior to metabolic measurements. Representative and combined data (n = 3 for (a); n = 3–8 for (b); n = 3 for (c–f)) are shown. All error bars indicate SEM. *Significant differences (P values < 0.05) from control or between two groups analyzed by repeated measures two-way ANOVA with Bonferroni, except for significance (†) measured by two-tailed t-test in panel b.