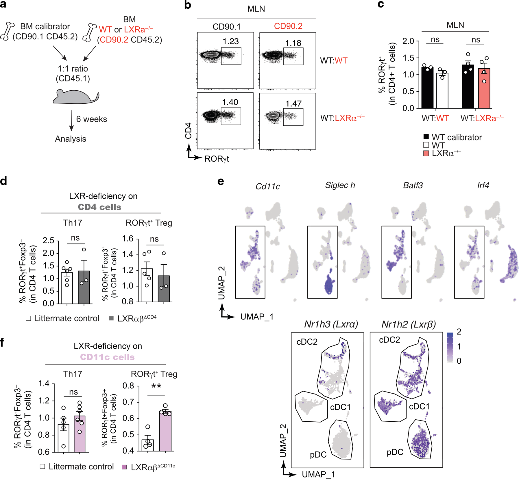
Fig. 2: LXR does not intrinsically regulate RORγt+ T cells in the MLN.
From: Liver X receptor regulates Th17 and RORγt+ Treg cells by distinct mechanisms

a Scheme of the mixed bone marrow chimera experiment: bone marrow (BM) cells from WT or LXRα−/− mice (CD90.2 CD45.2) were mixed in a 1:1 ratio with WT calibrator BM cells (CD90.1 CD45.2) and injected into irradiated WT recipients (CD45.1) for the generation of mixed BM chimeras. Six weeks after transfer, MLN from recipient mice were analyzed by flow cytometry. b, c Representative dot plots (b) and frequencies (c) of RORγt+ cells gated on CD4+ T cells from each donor (data are from one representative experiment out of two independent experiments). d Frequencies of Th17 and RORγt+ Tregs gated on CD4+ T cells in littermate controls (LXRαβflox/flox) and LXRαβΔCD4 (CD4-Cre × LXRαβflox/flox) mice. e Top: relative expression of Cd11c, Siglech, Batf3 and Irf4 (shown in purple) in UMAP analysis of publicly available single-cell RNA sequencing of small intestinal immune cells. Bottom: relative expression of Nr1h3 (LXRα) and Nr1h2 (LXRβ) within the outlined DCs population (cDC1 defined as Cd11c+Batf3+Irf4neg; cDC2 defined as Cd11c+Irf4+ and pDCs defined as Cd11c+Sigleh+). f Frequencies of Th17 and RORγt+ Tregs gated on CD4+ T cells in littermate controls (LXRαβflox/flox) and LXRαβΔCD11c (CD11c-Cre × LXRαβflox/flox) mice. Each dot represents one mouse and data are represented as means ± SEM. ns nonsignificant, **p < 0.01 by unpaired Student’s t test.