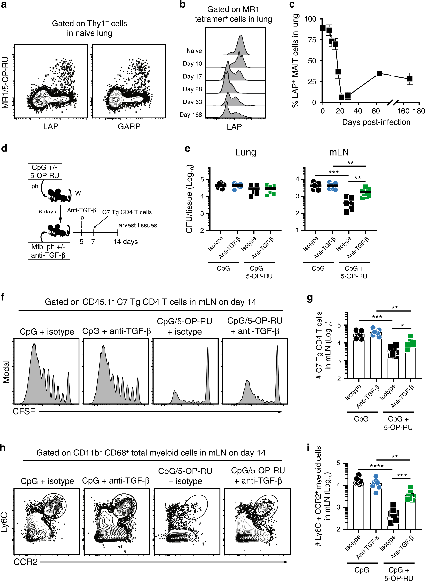
Fig. 3: MAIT cell-dependent delay in CD4 T cell priming is partially reversed by TGF-β blockade.
From: MAIT cell-directed therapy of Mycobacterium tuberculosis infection

a Representative FACS plots of LAP and GARP expression on lung MAIT cells in naive mouse. b Representative histograms of LAP expression on lung MAIT cells at the indicated time points. c Frequency of LAP+ MAIT cells in the lungs over time. d WT mice were iph treated with CpG ± 5-OP-RU 6 days before iph Mtb infection. Mice were treated with isotype or anti-TGF-β antibody at the time of infection and 5 days p.i. CFSE-labeled C7 CD4 T cells were adoptively transferred into mice on day 7 p.i. and tissues were harvested on day 14 p.i. Bacterial CFU in the tissues (e), representative histograms of CFSE dilution (f), and number (g) of C7 CD4 T cells in the mLN from mice treated as shown in d. Representative FACS plots (h) and frequency (i) of CCR2+Ly6C+ myeloid cells in the mLN from mice treated as shown in d. Date are pooled from two independent experiments with three or four mice per group. Error bars represent mean ± SEM. *p < 0.05, **p < 0.01, ***p < 0.001, ****p < 0.0001. See also Fig. S1.