Fig. 4: Therapeutic vaccination of MAIT cells during Mtb infection.
From: MAIT cell-directed therapy of Mycobacterium tuberculosis infection

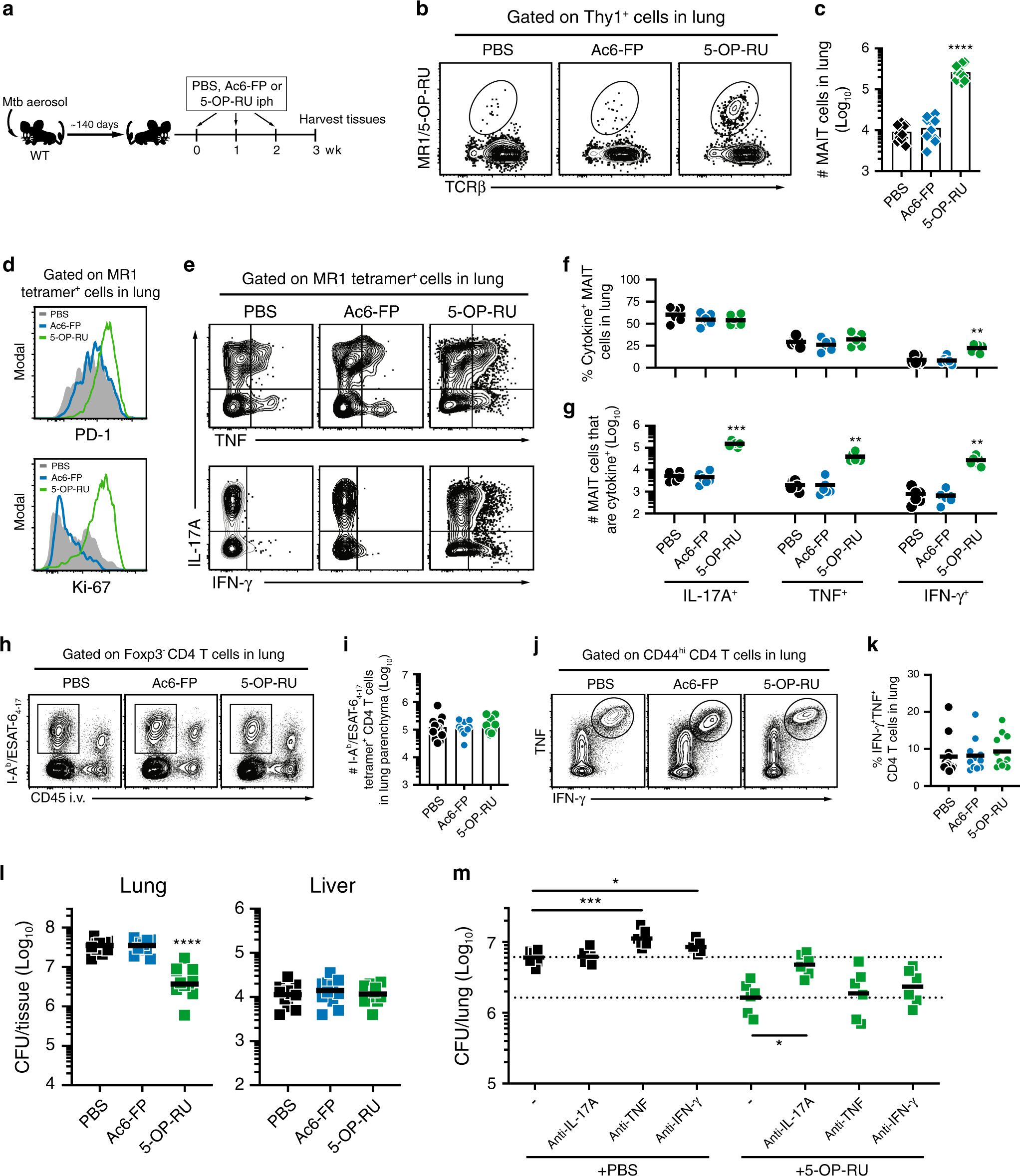
a Mtb-infected WT mice (~140 days p.i.) were iph treated with PBS, Ac6-FP, or 5-OP-RU once a week for 3 weeks. Tissues were harvested a week after the last treatment. Representative FACS plots (b) and number (c) of MAIT cells in the lungs. d Representative histogram plots of PD-1 or Ki-67 expression by lung MAIT cells. Representative FACS plots (e), frequency (f), and number (g) of IL-17A+, TNF+, or IFN-γ+ MAIT cells in the lungs. Representative FACS plots (h) and number (i) of I-Ab/ESAT-64-17 tetramer+ CD4 T cells in the lungs. Representative FACS plots (j) and number (k) of TNF+IFN-γ+ lung CD4 T cells after stimulation with ESAT-61-20 peptides. l Bacterial CFU in the tissues 3 weeks after treatment with PBS, Ac6-FP, or 5-OP-RU. m Lung CFU 3 weeks after treatment with PBS or 5-OP-RU along with the indicated neutralizing antibodies. Data are pooled from at least two independent experiments with three or four mice per group. *p < 0.05, **p < 0.01, ***p < 0.001, ****p < 0.0001. See also Fig. S2.