Fig. 6: Emc3 maintains the gut barrier function to prevent pathogen infection.
From: Emc3 maintains intestinal homeostasis by preserving secretory lineages

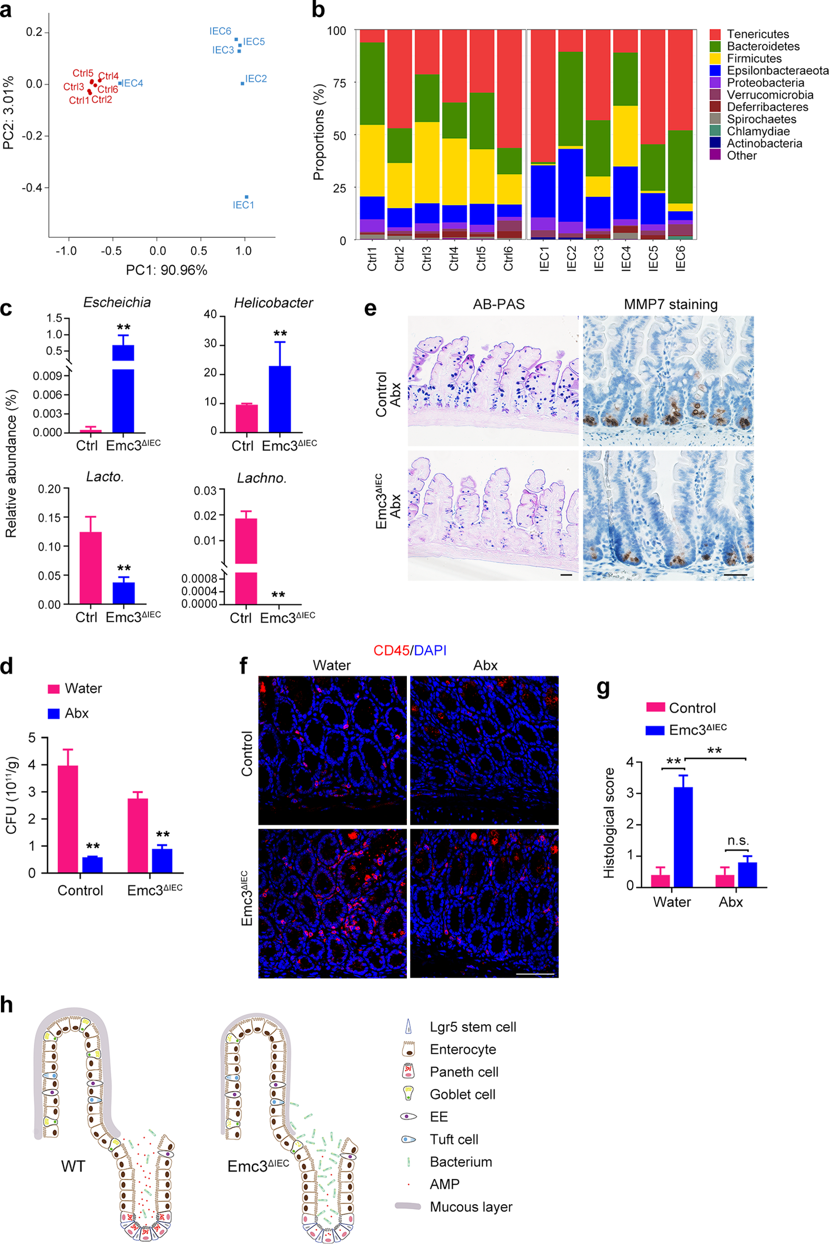
a Principal coordinate analysis of gut microbial community. b Composition of cecal microbiota at phylum level between Emc3ΔIEC and control littermates. c Relative abundance of Escheichia, Helicobacter, Lactobacillus, and Lachnospiraceae. Statistical data represent mean ± SEM. Student’s t-test: **p < 0.01. d Absolute bacterial loads in the feces from Ad libitum and Abx fed control and mutant mice. Statistical data represent mean ± SEM. Student’s t-test: **p < 0.01. e Representative images of goblet cells (AB-PAS) and Paneth cells (MMP7) from mice treated with antibiotics. Scale bar, 50 μm. f CD45 staining of colonic sections from water and Abx treated Emc3ΔIEC and control mice. Scale bar, 50 μm. g Histological scores of water and Abx treated colon. n = 3 for each group. Statistical data represent mean ± SEM. One-way ANOVA: **p < 0.01, n.s. no significant. h Model depicting the role of Emc3 in intestinal homeostasis. In wild-type intestinal epithelium, Emc3 is required for proper epithelial cell differentiation and function, especially for goblet cells and Paneth cells. Emc3-deficient epithelium is devoid of Paneth cells and has decreased mucus production by goblet cells, resulting in gut dysbiosis and being susceptible to inflammation.