Fig. 2: Elevated MHCII in Rag1−/− mice is driven by a transferable microbial dysbiosis.
From: Genetic and commensal induction of IL-18 drive intestinal epithelial MHCII via IFNγ

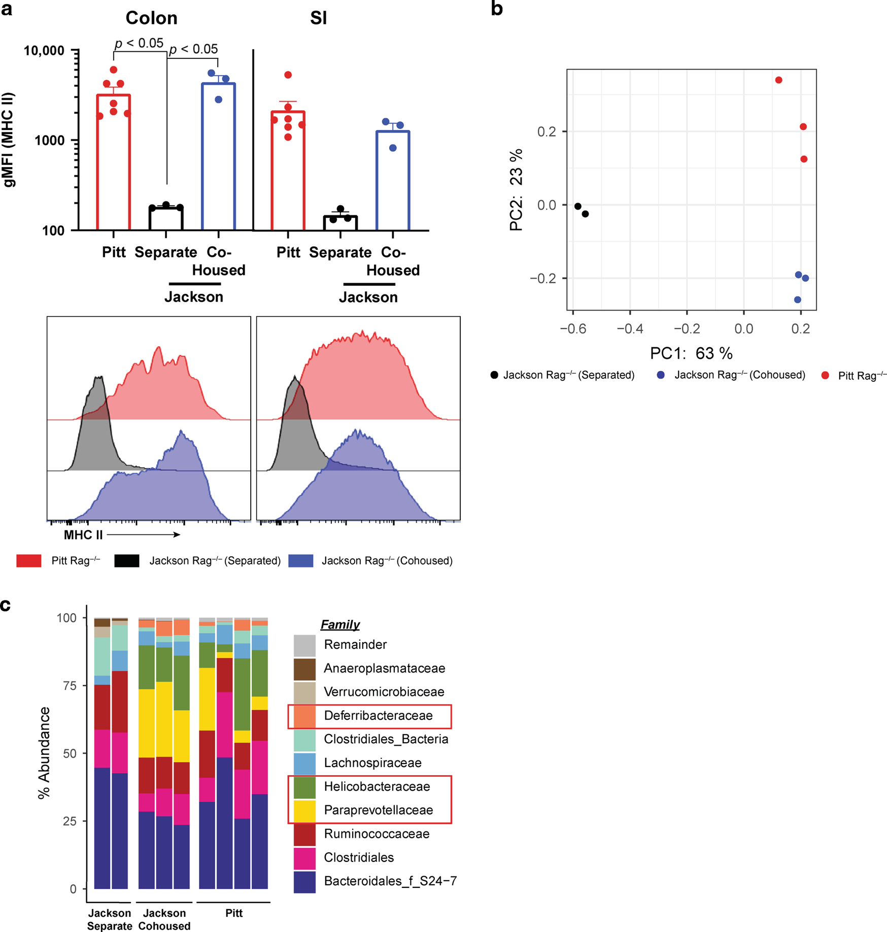
Locally (Pitt) and commercially bred (Jackson) Rag1−/− mice were kept isolated or co-housed for 5 weeks. At sacrifice, mice were analyzed for epithelial MHCII expression by flow cytometry (a). Each dot represents a single mouse and is representative of two independent experiments with 2–3 mice per condition. Cecal stool was collected and its DNA analyzed by 16S analysis. Jaccard principal coordinate analysis plots of cecal fecal diversity (b) and family diversity (c), for each mouse and is representative of a single experiment. gMFI geometric mean fluorescent intensity, PC principal coordinate.