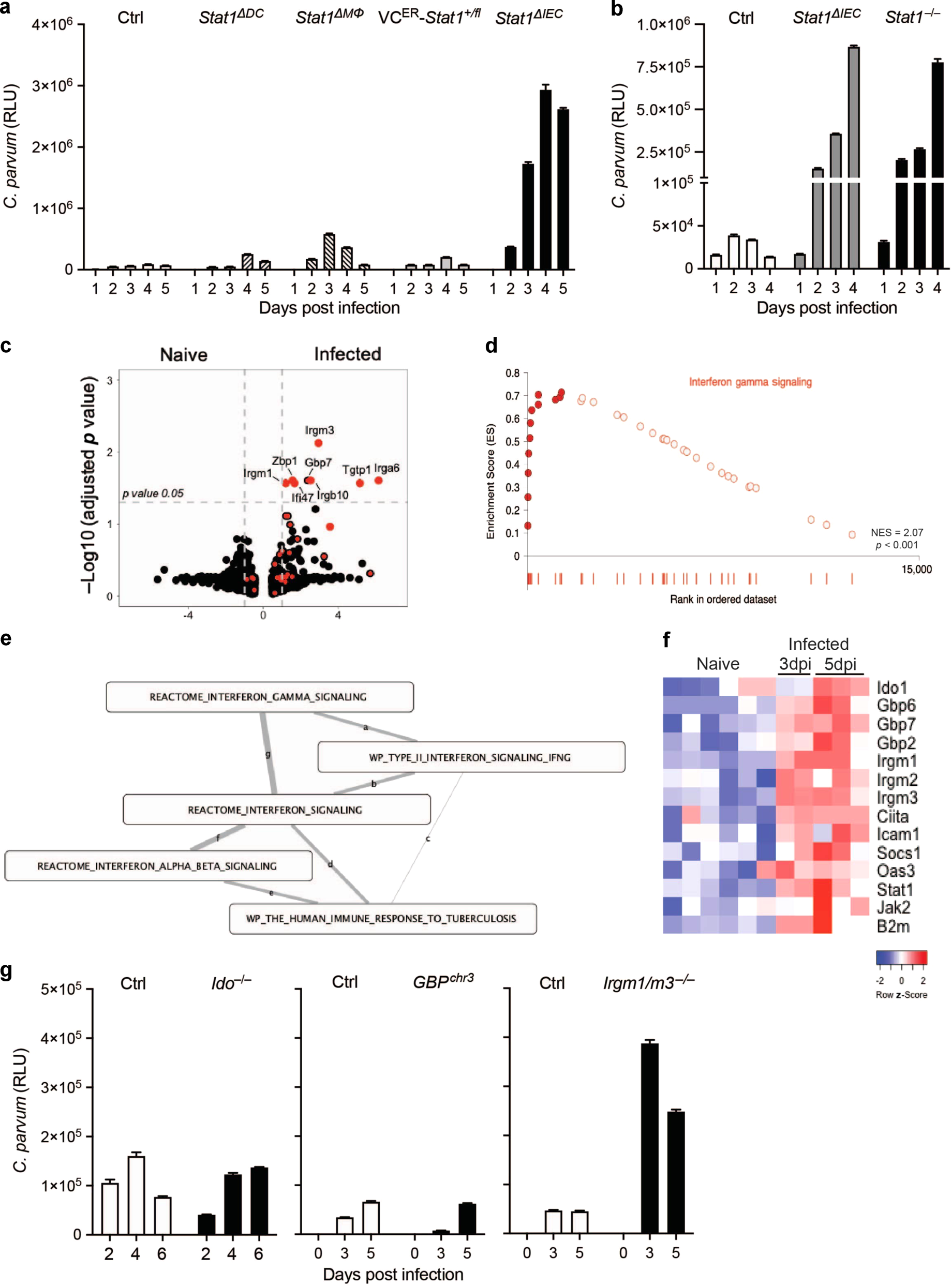
Fig. 5: IFN-γ-mediated protection is dependent on enterocyte expression of STAT1.
From: Enterocyte–innate lymphoid cell crosstalk drives early IFN-γ-mediated control of Cryptosporidium

a, b Cre−Stat1fl/fl (Control), Cd11c-Cre × Stat1fl/fl (Stat1ΔDC), and Lyz2-Cre × Stat1fl/fl (Stat1ΔMΦ), Vil1-CreERT2-CreERT2 × Stat1fl/fl (Stat1ΔIEC), and Stat1−/− mice were infected with maCp-Nluc and oocyst shedding was monitored in feces. c–f IEC from naïve mice or mice infected with maCp-mCherry for 3 or 5 days were FACS sorted and used for RNA-sequencing analysis. c Volcano plot with IFN signature genes marked in red. DEGs that were significantly upregulated (p ≤ 0.05) in IECs from maCp-mCherry-infected mice are labeled. d, e Gene set enrichment analysis highlighting an IFN-γ signature (d), a cluster of IFN pathways (e). f Heatmap of pertinent IFN-stimulated genes. g WT C57BL/6, Ido1−/−, GBPchr3, and Irgm1/m3−/− mice were infected with 5 × 104 maCp-Nluc oocysts and fecal shedding of oocysts was monitored. Representative of three experimental replicates.