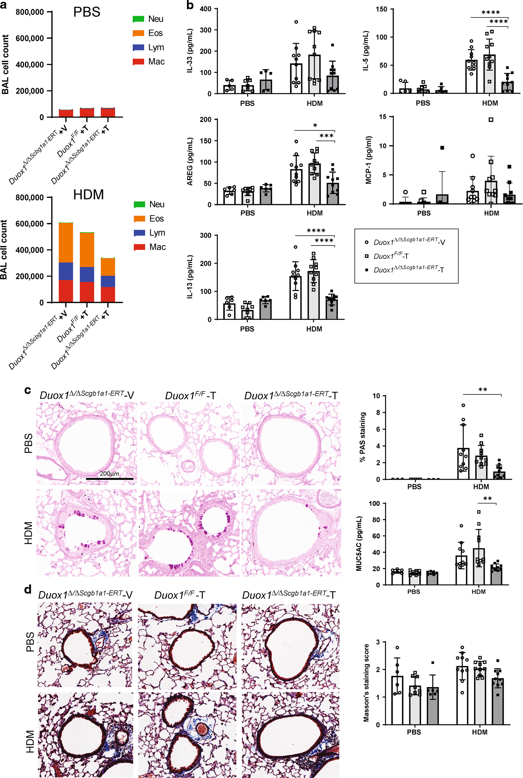
Fig. 2: Epithelial DUOX1 deletion attenuates type 2 inflammation and airway remodeling during chronic HDM challenge.

Duox1Δ/ΔScgb1a1-ERT mice, pretreated with tamoxifen (T) or vehicle control (V), and control Duox1F/F mice were subjected to chronic HDM to induce allergic airway disease. a Analysis of BAL cell differentials. b ELISA analysis of BAL cytokines/growth factors. c Analysis or mucus metaplasia by PAS staining and MUC5AC analysis in BAL. Representative PAS staining images (10× magnification) and quantified PAS staining are shown. d Analysis and quantification of collagen deposition by Masson’s trichrome staining (20× magnification). Statistical significance was evaluated using 2-way ANOVA and Tukey’s post-hoc test. *p < 0.05; **p < 0.01; ***p < 0.001; ****p < 0.0001 (n = 6–10 mice per group, from 2 independent experiments).