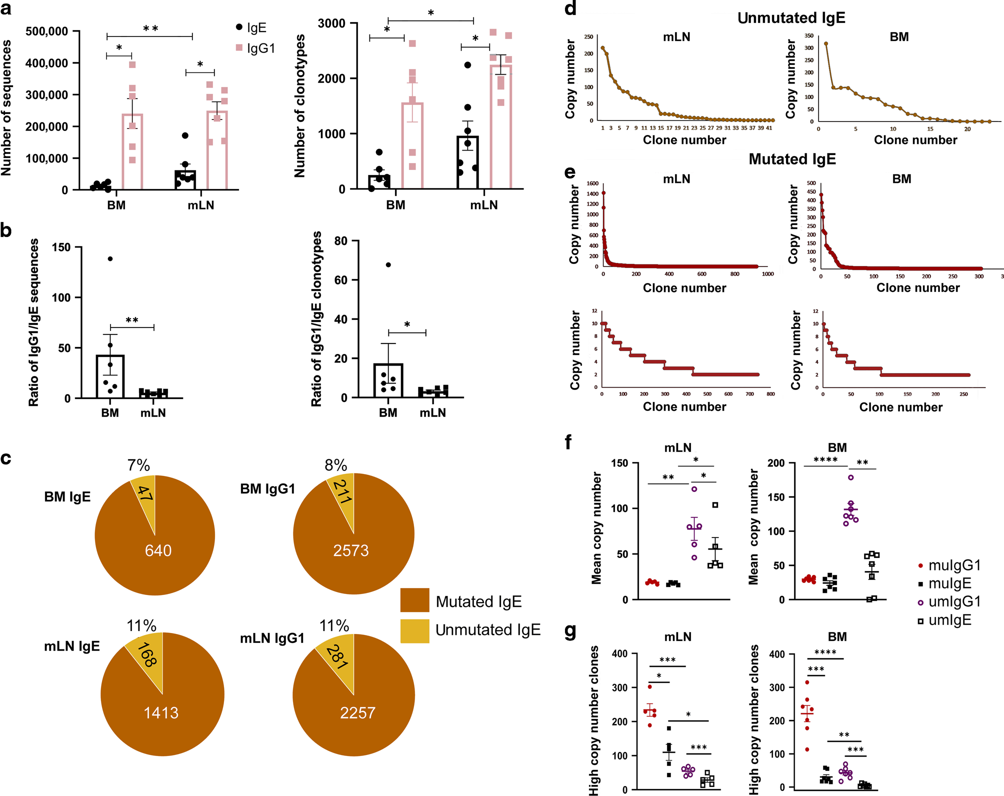
Fig. 2: IgE and IgG1 sequences and clonotypes.
From: B-cell receptor physical properties affect relative IgG1 and IgE responses in mouse egg allergy

cDNA from naive mice and allergic mice challenged o.g. 13 times with EG/EYP was analyzed by NGS. Individual clonotypes within the IgG1 and IgE IgH-repertoires were defined by unique VDJ-rearrangements. a Number of sequences and clonotypes in BM and mLN, as indicated. Colored bars represent the mean. b Ratios of IgG1 to IgE sequences and ratios of IgG1 to IgE clonotypes, as indicated. c Number and percentages of hypermutated and unmutated IgE and IgG1 clonotypes. Representative data from two samples from BM and mLN each are shown. d Clone size distribution of unmutated IgE clonotypes. Representative data from mLN and BM of one mouse are shown, as indicated. e Upper panel: clone size distribution of all mutated IgE clonotypes. Lower panel: Clone size distribution of mutated IgE clonotypes with a clone size of 10 or less. f Mean copy numbers. Each symbol represents the average copy numbers of mutated IgG1 clonotypes (muIgG1), mutated IgE clonotypes (muIgE), unmutated IgG1 clonotypes (umIgG1) and unmutated IgE clonotypes (umIgE) from the mLN or BM of one mouse, as indicated. g Number of high copy number clones, defined as clones with copy numbers greater than the average umIgE or umIgG1 copy number, respectively. a/b: samples from 5 allergic mice and 2 naive mice from one experiment were analyzed. One BM sample was excluded due to insufficient cDNA quality (mLN: n = 7, BM: n = 6). c–f samples from mLN of 5 allergic mice from one experiment and pooled samples from BM of 7 allergic mice from two experiments are shown (mLN: n = 5, BM: n = 7). No sample was excluded from the analysis. Total number of mice: 7. Statistics a-c: Mann Whitney’s nonparametric test for comparisons within the BM or mLN; Wilcoxon nonparametric matched paired test for comparisons between BM and mLN. Data presented as mean ± SEM. Statistics d–g: pairwise t-test. *p ≤ 0.05; **p ≤ 0.01; ***p ≤ 0.001; ****p ≤ 0.0001.