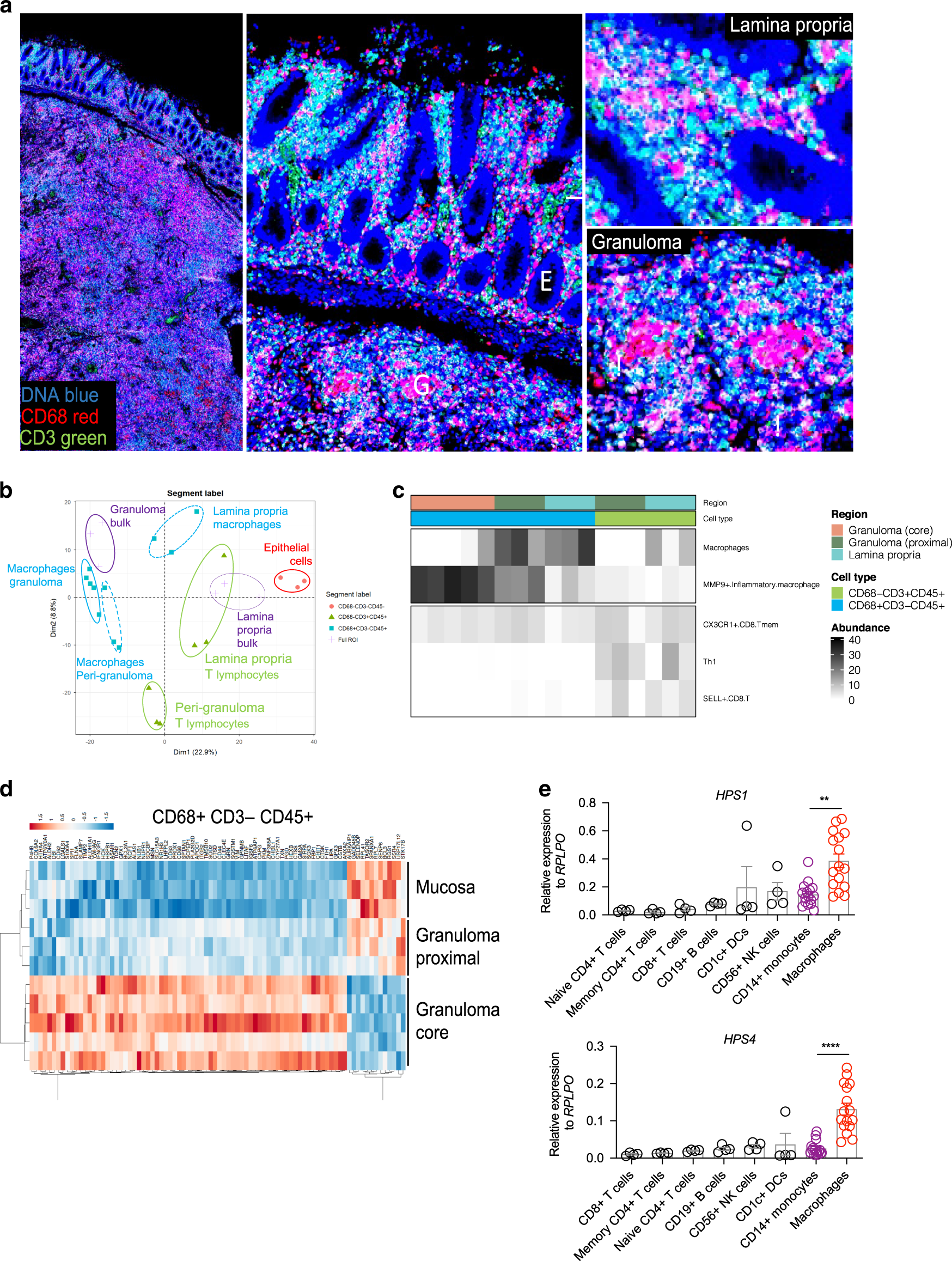
Fig. 2: Spatial transcriptomics uncovers granuloma-associated signatures in the intestine of an HPS-1 patient.

a HPS-1 gastrointestinal tissue used for spatial transcriptomics and immunofluorescently labelled for DNA, CD3, and CD68 staining. b Principal component analysis reveals cellular populations and anatomical regions as main drivers of variation. c Cell deconvolution of spatial transcriptomic profiles, mapped against a selection of cellular profiles provided by human adult gut scRNAseq atlas from the Human Cell Atlas project. d Heatmap of differentially expressed genes (p < 0.001) across the granuloma core, granuloma periphery and mucosa for CD68+CD3− CD45+cells. e HPS1 and HPS4 expression in different immune cell types (n = 4–16). Immune cells from peripheral blood were FACS sorted. Monocytes and monocyte-derived macrophages were isolated using CD14 beads and macrophage differentiation involved M-CSF treatment of monocytes for 5 days. Dot plot, mean and SEM are provided.**p < 0.01, ****p < 0.0001; Statistical significance was determined using a Tukey multiple comparisons test on log10-transformed data.