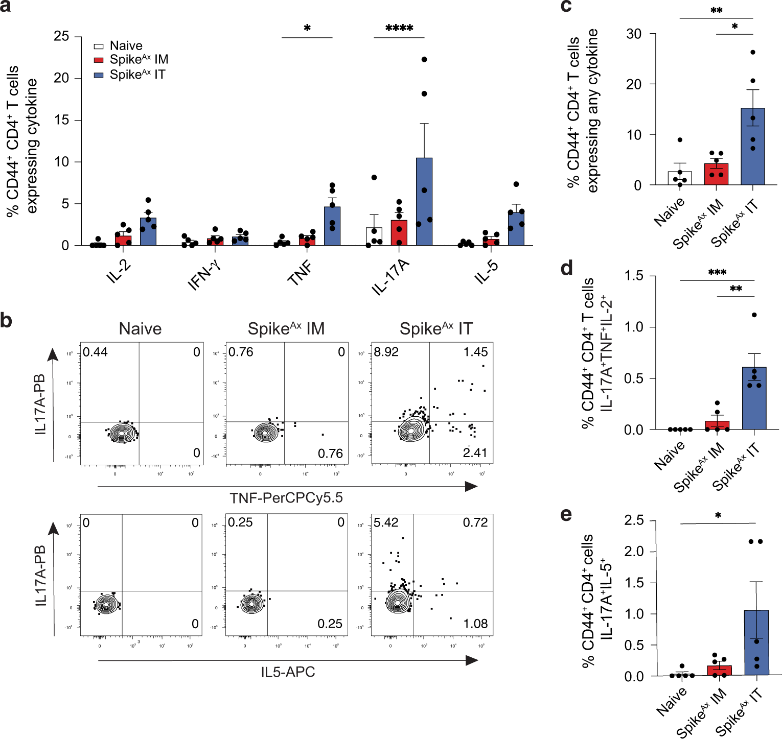
Fig. 3: SpikeAx IT vaccinated mice generate lasting antigen-specific Th17 and Th2 cells in the lungs.

C57BL/6 mice were vaccinated as in Fig. 1 and at eight weeks post boost lungs were collected for flow cytometric analysis. Single-cell suspensions of lungs were restimulated with spike peptides and eBioscience protein transport inhibitor cocktail. Following restimulation, the production of cytokines (IL-2, IFN-γ, TNF, IL-17A, IL-5, and IL-10 (not shown)) by CD4+ T cells was determined by flow cytometry (A, B) as per the gating strategy in Supplementary Fig. 1. Co-expression of cytokines was measured by Boolean gating in FlowJo software (C–E). Bar graphs (A, C–E) depict individual and mean values +/− SEM of five mice per group and are representative of more than two independent experiments. Statistical analysis on difference between groups was performed using a two-way ANOVA (A) or one-way (C–E) ANOVA with Tukey’s multiple comparisons test, p < 0.05 (*), p < 0.005 (**), p < 0.0005 (***). FACS plots (B) are representative of the mice shown in graphs.