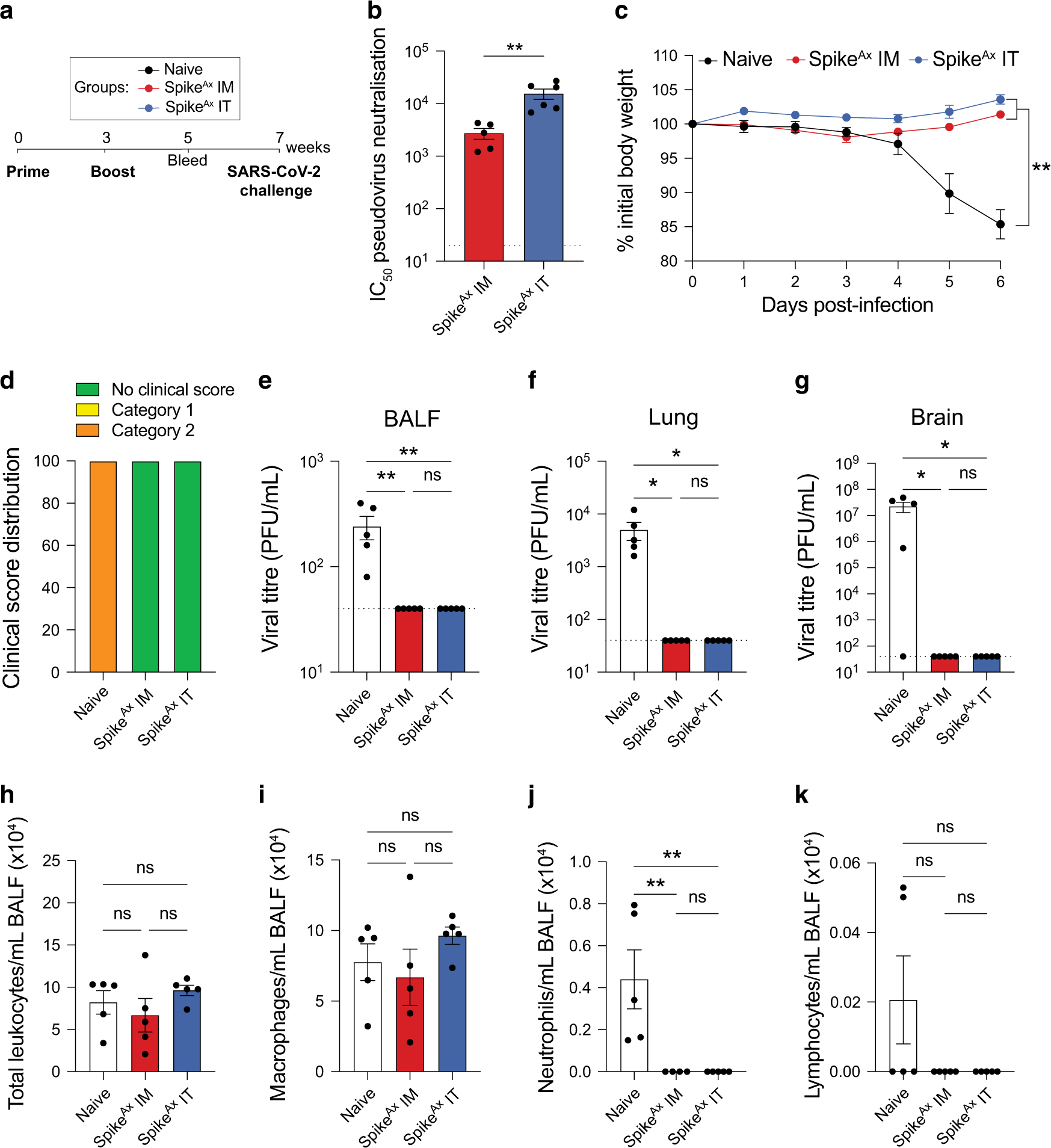
Fig. 7: Vaccination with SpikeAx either IT or IM provides sterilizing immunity against SARS-CoV-2 infection.

K18-hACE2 mice were vaccinated as described in Fig. 1. Blood samples were collected two weeks after the final immunization, and mice were inoculated intranasally with 1000 PFU SARS-CoV-2 (VIC01/2020) at four weeks (A). Neutralizing antibody titres (NAb) against ancestral SARS-CoV-2 were determined from plasma taken two weeks after the final immunization (B). Mice were monitored and weighed daily after SARS-CoV-2 infection, until reaching experimental endpoint at day 6 (C). Clinical scores of mice at day 6 post infection (D). Viral titres in BALF (E), lungs (F), and brain (G) were determined using plaque assays; dotted lines indicate the limit of detection. Numbers of total leukocytes (H), macrophages (I), neutrophils (J), and lymphocytes (K) in the BALF were determined using a haemocytometer and cytospin. Graphs depict a single experiment with 5 mice per group. For (B), statistical analysis was performed using an unpaired two-tailed T-test, p < 0.05 (*), p < 0.005 (**). For (C) a two-way ANOVA was performed with post-hoc Tukey test to correct for multiple comparisons, p < 0.05 (*), p < 0.005 (**). For (E–K) a one-way ANOVA with post-hoc Tukey test was performed, p < 0.05 (*), p < 0.005 (**).