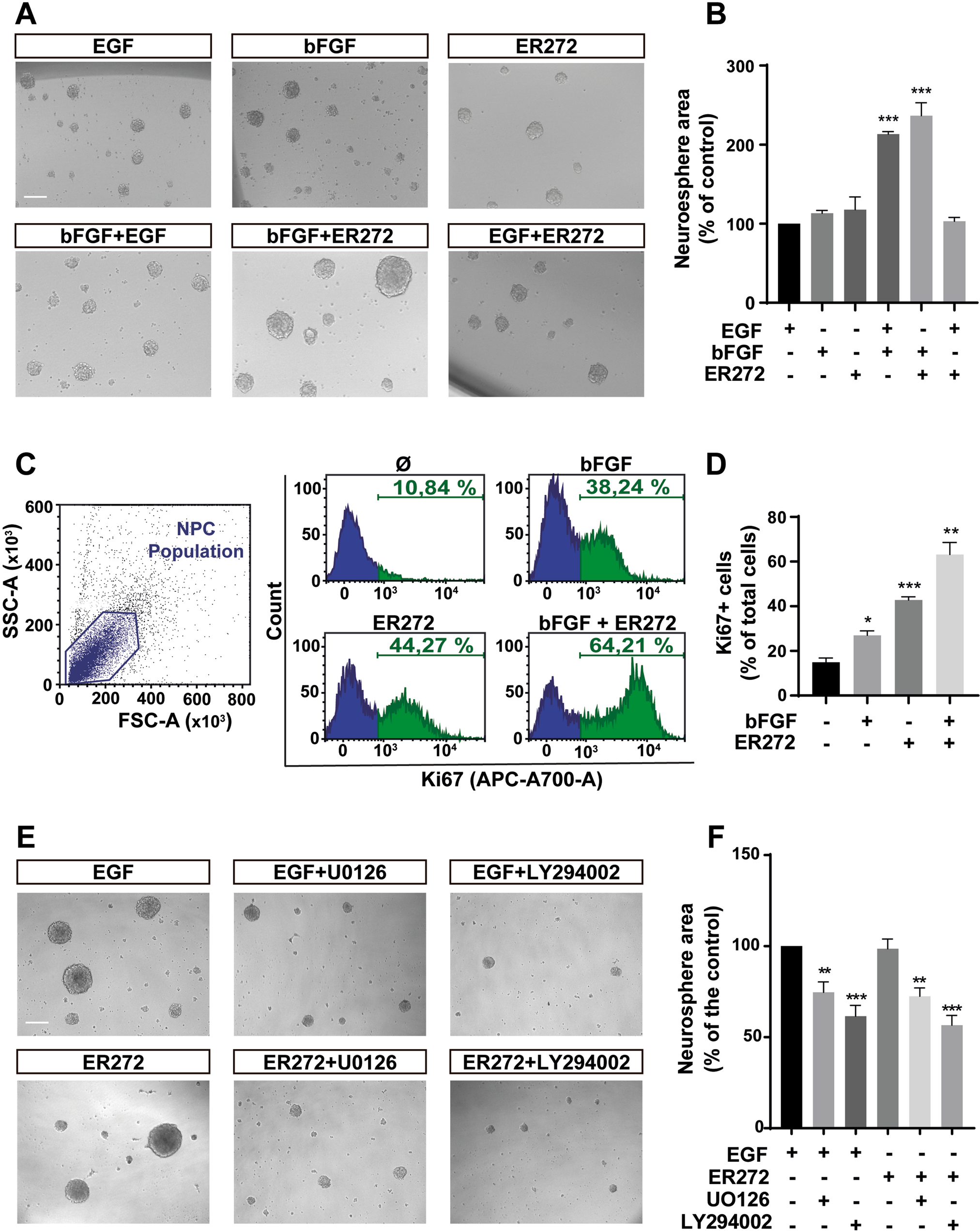
Fig. 3: ER272 mimics the proliferative effect of the epidermal growth factor in vitro.

A Representative phase-contrast microscopy images of neurospheres cultured for 72 h in presence or absence of the indicated growth factors and ER272. Scale bar indicates 100 µm. B Graph shows the effect of the different treatments on neurospheres area expressed as the percentage of control (only EGF treatment). Data shown are the mean ± S.E.M. of nine independent measurements. Statistical analysis: ***p < 0.0001 in two tailed unpaired Student’s t test comparing EGF with EGF + bFGF and with bFGF+ER272. C Flow cytometry analysis of cells isolated from neurospheres treated under the different conditions indicated and labelled with anti-Ki67 antibody; left panel: forward/side scatter; central panel: cell count vs. fluorescence intensity in the four different condition; right panel graph shows the percentage of cells labelled with Ki67 in the four different conditions. D Quantification of proliferating cells (Ki67+) in flow cytometry plots as those shown in (C). Statistical analysis: *p = 0.0108 in two tailed unpaired Student’s t test comparing control with bFGF; ***p = 0.0003 comparing control with ER272; **p = 0.0011 comparing control with bFGF+ER272. E Representative phase-contrast microscopy images of neurospheres treated for 72 h with EGF or ER272 and the MAPK inhibitor U0126 (10 μM) or the PI3-K inhibitor LY294002 (50 μM). Inhibitors were added 30 min before EGF or ER272. Scale bar = 100 μm. F Graph shows the effect of the different treatments on neurospheres area expressed as the percentage of control (only EGF treatment). Data shown are the mean ± S.E.M. of nine independent measurements. Statistical analysis: **p = 0.0128 in two tailed unpaired Student’s t test comparing EGF with EGF + U0126. ***p < 0.0001 in two tailed unpaired Student’s t test comparing EGF with EGF and with EGF + LY294002. **p = 0.0002 in two tailed unpaired Student’s t test comparing ER272 with ER272 + U0126. ***p < 0.0001 in two tailed unpaired Student’s t test comparing EGF with ER272 and with ER272 + LY294002.