Fig. 4: EphB2+/− females, but not males, display an increased intrinsic excitability in layer V motor cortex (M1) pyramidal neurons.
From: Sex-dependent role for EPHB2 in brain development and autism-associated behavior

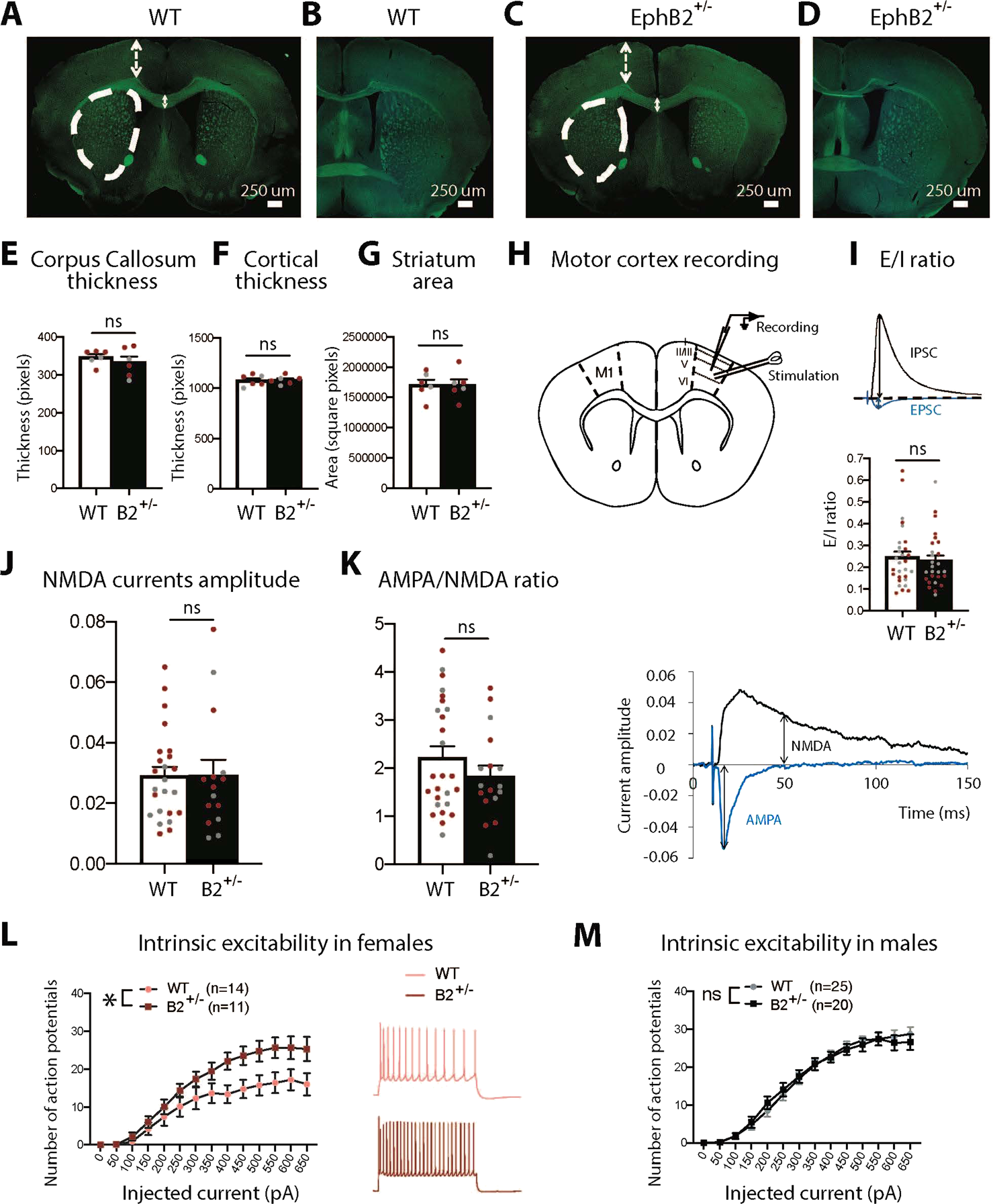
A–D A myelin stain shows normal corpus callosum and anterior commissure structure in EphB2+/− compared to WT mice. No difference in corpus callosum thickness (E), in cortical thickness (F), and in striatal area (G) between EphB2+/− and WT males and females (t-tests). H Scheme representing acute, ex vivo coronal slice electrophysiological recording in M1 (Bregma ~0.65 mm). I No difference in the excitation/inhibition balance (E/I) in EphB2+/− males or females compared to WT mice (t-test). The traces represent the excitatory postsynaptic current (EPSC) and the inhibitory postsynaptic current (IPSC). J EphB2+/− females and males show normal NMDA receptor-mediated currents amplitude and normal AMPA/NMDA ratio (t-tests). The traces represent the NMDA and AMPA receptor-mediated currents. E–G, I–K Color-coded dots on the graphs show the data for males (gray) and females (red). Two-way ANOVAs showed no sex differences. L, M EphB2+/− females present an increase in the number of action potentials compared to WT females (L; two-way ANOVA; main effect of genotype: p = 0.0334). The traces represent the action potentials in EphB2+/− and WT females. No difference in intrinsic excitability between EphB2+/− and WT males (M; two-way ANOVA). The number of cells is indicated for each experiment. Data are represented as mean ± SEM. *p < 0.05, ns not significant.