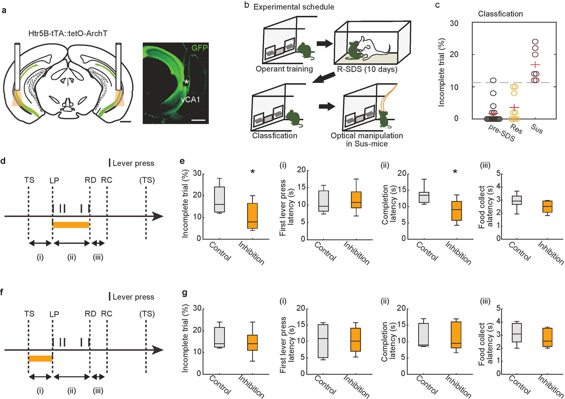
Fig. 5: Artificial suppression of vCA1 activity rescues stress-induced motivational impairments.

a Bilateral optogenetic inhibition of vCA1 was performed in Htr5B-ArchT mice (left). Expression of ArchT-EGFP in vCA1 of Htr5B-ArchT mouse. The white asterisk denotes optical fiber placement. Scale bar, 1 mm. b Design of optogenetic experiment. c Defeated mice (n = 16 mice) were categorized into resilient (n = 9) or susceptible (n = 7) based on incomplete trials (Threshold is 11.3 %, gray dashed line). d, f Timing of illumination. Optogenetic inhibition was conducted during every LP-RD (d) or TS-LP (f) period. e The effects of vCA1 inhibition in susceptible mice during the LP-RD period of the FR-5 task (n = 7 mice). *p < 0.05, two-sided Wilcoxon signed-rank test. g The effects of vCA1 inhibition in susceptible mice during the TS-LP period of the FR-5 (n = 7 mice). *p < 0.05, two-sided Wilcoxon signed-rank test. In box plots, the central mark indicates the median and the bottom and top edges of the box indicate the 25th and 75th percentiles, respectively. Whiskers denote the range.