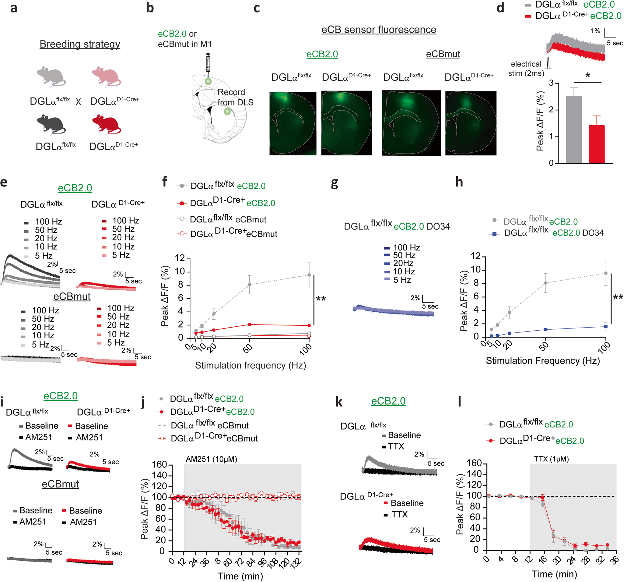
Fig. 1: GRABeCB2.0 detects 2-AG signaling deficits in dMSN DGLα KO mice.

a Schematic of breeding strategy. b Diagram showing viral eCB2.0 injections into M1 and recording site in the DLS. c eCB2.0 immunoreactivity in M1 somata and DLS inputs. d Top. Representative traces of normalized eCB transient evoked by a single electrical pulse. Bottom. Averaged peak amplitude. e Representative traces of eCB transients evoked by a train of electrical stimulation. f Averaged Peak amplitude of eCB transients as a function of stimulation frequency and number of pulses. g Representative traces and h averaged peak amplitude of eCB transients evoked by train electrical stimulation after preincubation with D034. i Representative traces before and after CB1 receptor antagonist, AM251. j Evoked eCB transients in the presence of AM251. k Representative traces before and after bath application of sodium channel blocker, TTX. l Evoked eCB transients in the presence of TTX. Data shown as the mean ± SEM. *p < 0.05, **p < 0.01.