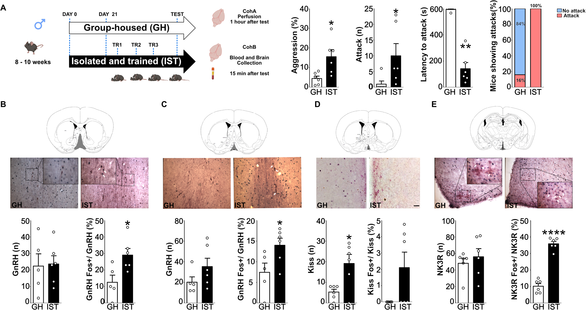
Fig. 1: Social isolation and aggression training exacerbate aggression in male mice and increase the activity of GnRH and Kisspeptin neurons.

Eight to ten weeks-old male mice were either kept housed in groups (GH) or single-housed and underwent 4 consecutive resident intruder (RI) tests (TR: training). Subjects from both conditions were then split into two cohorts: Cohort A (CohA) was used for neuronal activity experiments whereas Cohort B (CohB) was used for blood collection and hormonal assays (A). Isolated and trained (IST, black bars) mice displayed a higher percentage of time on aggression (two-tailed Student’s t test t(10) = 2.93, p = 0.01), a higher number of attacks (Mann–Whitney U test U = 3.0, p = 0.01), and shorter attack latency (U = 0.0, p = 0.002) when compared to GH controls (white bars). Furthermore, all IST animals attacked the intruder compared to 16% of the GH mice (Fisher exact test, p < 0.00001) (A). Regarding neuronal activity, IST mice showed an increased percentage of GnRH neurons co-expressing cFOS in the medial septum (t(9) = 2.8, p = 0.02) (MS, B) and in the rostral preoptic area (t(9) = 2.4, p = 0.04) (rPOA, C). IST mice also exhibited a higher number of anteroventral periventricular (AVPV) kisspeptin neurons (t(10) = 3.0, p = 0.01) (D) and a higher percentage of colocalization between neurokinin-3 receptor (KNDy neuron marker) and cFOS (t(10) = 11.7, p < 0.0001) (E). Apart from AVPV-Kisspeptin, no other neuronal numbers were changed between GH and IST mice (MS GnRH): t(9) = 0.1, p = 0.89; RPOA GnRH: t(9) = 1.5, p = 0.17; NK3R KNDy: t(10) = 0.6, p = 0.5; AVPV Kiss-Fos: U = 9, p = 0.2. *p < 0.05; **p < 0.01;****p < .0001 vs GH. Data are presented as mean + s.e.m. Scale bar 100 μm.