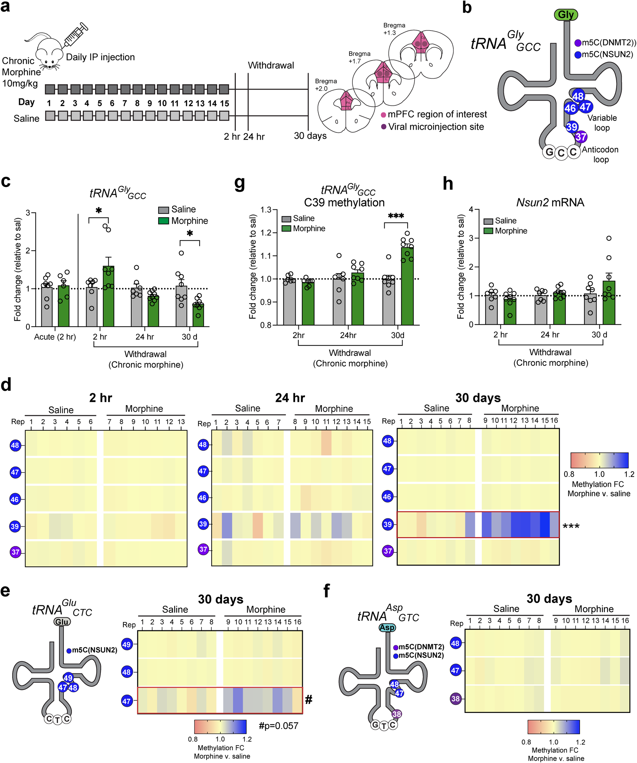
Fig. 1: Dynamic tRNAGly expression and methylation following acute morphine and withdrawal in wild-type mice.

a Adult wild-type male mice were injected IP with 10 mg/kg morphine daily for 15 days, followed by 2 h, 24 h, or 30 days of withdrawal and collection of medial prefrontal cortex (mPFC) tissue. See overlap of mPFC region of interest and viral Cre injections used in behavioral experiments. b Schematic of tRNAGlyGCC depicting methylated cytosines. c qPCR for tRNAGlyGCC expression after a single acute morphine injection (n = 8 saline/6 morphine) or morphine withdrawal (2 h: n = 7 saline/8 morphine, 24 h: n = 7 saline/9 morphine, 30d: n = 8 saline/8 morphine; *p < 0.05). d Bisulfite amplicon sequencing for tRNAGlyGCC after 2 h, 24 h, and 30 days of withdrawal. Note the increase in methylation for morphine-treated mice at cytosine 39 at 30 days (t-test; ***p < 0.001). e Left, schematic representation of tRNAGluCTC and cytosines methylated by Nsun2. Right, Bisulfite amplicon sequencing for tRNAGluCTC showed a trending increase in methylation for morphine-treated mice at cytosine 47 (t-test #p < 0.057; n = 8/group). f Left, schematic representation of tRNAAspGTC and cytosines methylated by NSUN2 and DNMT2. Right, Bisulfite amplicon sequencing for tRNAAspGTC showed no changes in methylation at any sites between saline and morphine-treated mice (n = 8/group). g Cytosine 39 methylation at each timepoint shown as a fold change relative to the average of each group’s saline control (***p < 0.001). h qPCR for Nsun2 mRNA levels at all 3 withdrawal timepoints.