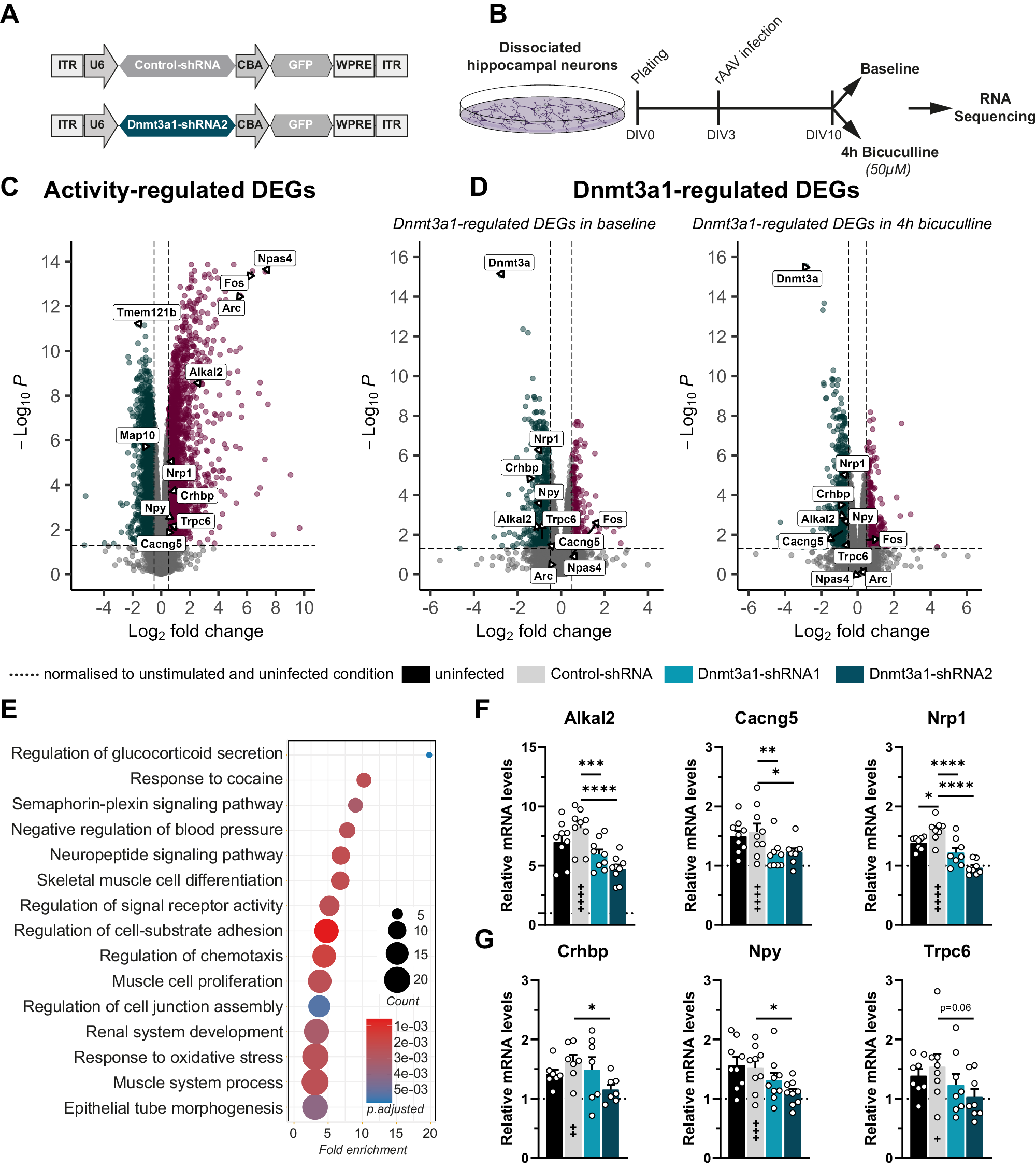
Fig. 3: Dnmt3a1 regulates transcription of genes involved in synaptic plasticity processes.
From: Dnmt3a1 regulates hippocampus-dependent memory via the downstream target Nrp1

A Schematic representation of viral constructs. B Experimental design used to identify activity-regulated genes whose expression is altered upon Dnmt3a1 reduction. DIV: Day in-vitro. C Volcano plot of differentially expressed genes (DEGs) in control condition (infected with rAAVs expressing Control-shRNA) in response to neuronal activity via Bicuculline treatment; n = 4 independent neuronal preparation per condition. Log2 fold change cut-off: ±0.5; adjusted p-value cut-off: 0.05. D Volcano plot of DEGs upon infection with Control-shRNA or Dnmt3a1-shRNA2 in baseline condition or in stimulated condition (4 h bicuculline); n = 4 independent neuronal preparation per condition. Log2 fold change cut-off: ±0.5; adjusted p-value cut-off: 0.05. E GO-Term analysis of overlapping genes between activity-regulated and Dnmt3a1-regulated DEGs. Dot plot illustrates Top 15 GO term enrichment of biological processes. F qRT-PCR analysis of Alkal2, Cacng5, Nrp1 expression levels in hippocampal cultures infected with Control–shRNA or Dnmt3a1-shRNA1 or -shRNA2 and stimulated 4 h with Bicuculline. Expression levels were normalised to the uninfected control in baseline conditions (dashed line); (n = 8–9 independent neuronal cultures). *p < 0.05, ***p ≤ 0.001, ****p ≤ 0.0001 by one-way ANOVA test followed by Sidak’s multiple comparisons test. G qRT-PCR analysis of Crhbp, Npy, Trpc6 expression levels in hippocampal-cultured cells infected with Control–shRNA or Dnmt3a1-shRNA1 or -shRNA2 and stimulated 4 h with Bicuculline. Expression levels were normalised to the uninfected control in baseline conditions (dashed line); (n = 7–9 independent neuronal cultures). *p < 0.05, **p ≤ 0.01, ns: not significant by one-way ANOVA test followed by Sidak’s multiple comparisons test. Control-shRNA 4 h bicuculline versus unstimulated: +p < 0.05, ++p < 0.01, +++p ≤ 0.001, ++++p ≤ 0.0001 by one-way ANOVA test followed by Sidak’s multiple comparisons test.