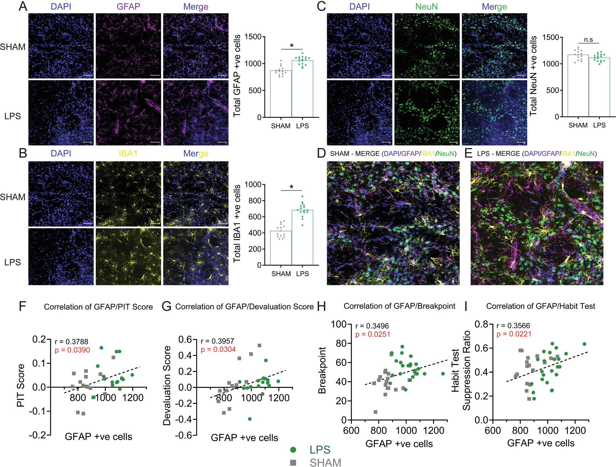
Fig. 3: Injections of lipopolysaccharide (LPS) into posterior dorsomedial striatal (pDMS) increased the counts of GFAP and IBA1. Number of GFAP+ve cells positively correlated with excessive action control.

Representative images of pDMS from a Sham (top panel) and LPS-injected rat (bottom panel) immunostained for DAPI and (A) GFAP, (B) IBA1, (C) NeuN, final graphs show individual data points and mean values for quantification of each, (D–E) Representative images of pDMS immunostained DAPI/GFAP/IBA1/NeuN merged from a Sham (D) and LPS-injected (E) rat, (F–I) Correlations between GFAP and behavioural performances. *Denotes p < 0.05, scale bars = 42 µm.