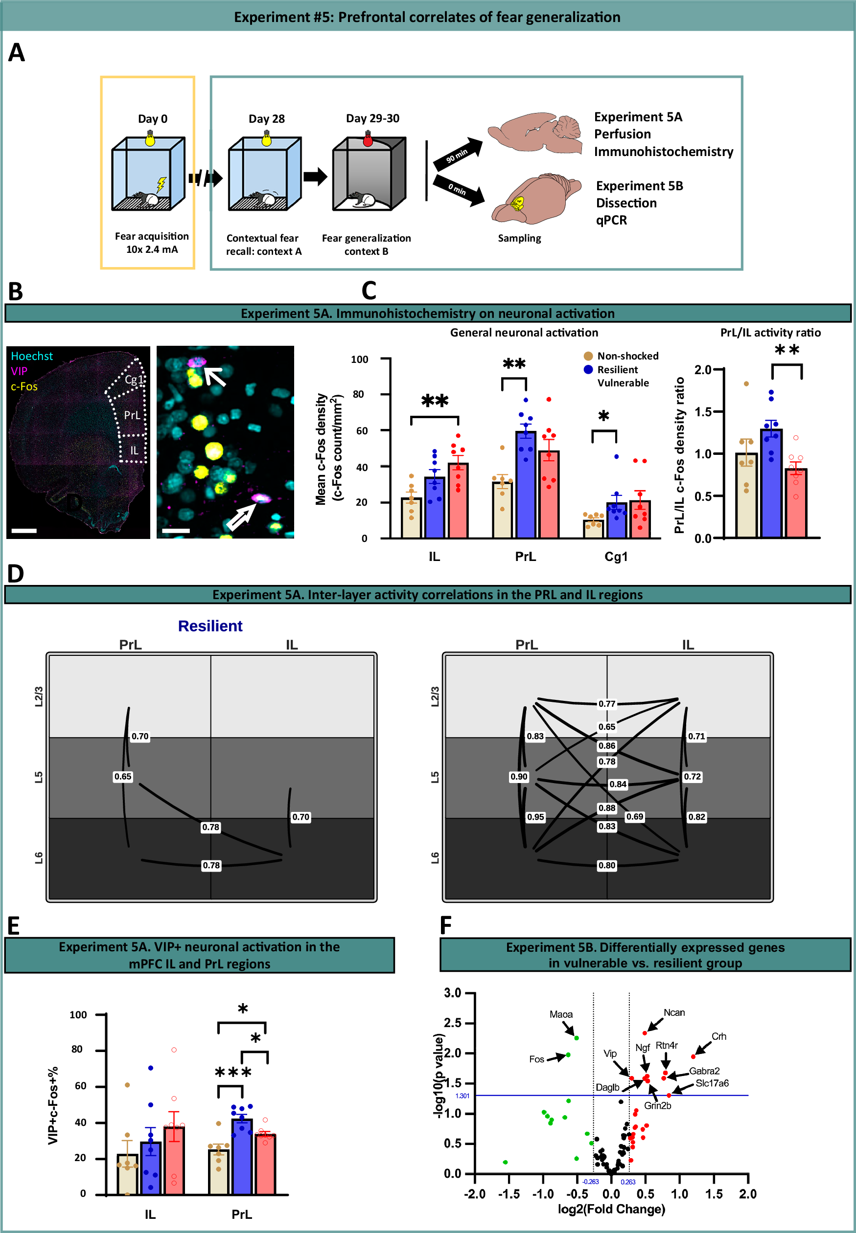
Fig. 4: Prefrontal mechanisms of high fear generalization.

A Schematic illustration of the experimental design of Experiment #5A and 5B. B Representative photomicrographs depicting immunohistochemical labeling of vasoactive intestinal polypeptide (VIP, purple), and c-Fos (yellow) in the mPFC. Filled arrows indicate VIP+ neurons, while empty arrows denote VIP/c-Fos double-labeled neurons. Scale bars: 1 mm (left), 20 µm (right). C Prefrontal subregions were differentially activated in vulnerable and resilient groups indicated by c-Fos neuronal activation marker in Experiment #5A. The infralimbic cortex (IL) showed significant activation exclusively in the vulnerable group (p(shock)=0.006; post hoc vulnerable vs. control p = 0.004, resilient vs. control p = 0.082), whereas the prelimbic cortex (PrL) and anterior cingulate cortex (Cg1) exhibited significant activation selectively in the resilient group (PrL: p(shock)=0.004; post hoc vulnerable vs. control p = 0.085, resilient vs. control p = 0.003; Cg1: p(shock)=0.030; post hoc vulnerable vs. control p = 0.186, resilient vs. control p = 0.029). This was reflected in significant change in PrL/IL activity ratio between vulnerable and resilient groups (right panel). D Correlation matrix of L2/3, L5, and L6 layers of the PrL and IL cortices. Whereas all layers/subregions exhibited significant positive correlation in the vulnerable group (15 inter-regional correlations; r = 0.65–0.95), only 5 significant inter-regional correlations (r = 0.65–0.78) emerged in the resilient group. Line thickness represent the significance of correlation coefficients (numbers on lines). E Quantification of VIP + neuronal activation in the PrL, demonstrating significantly enhanced activity in the resilient group (p(shock) < 0.001; post hoc vulnerable vs. resilient: p = 0.032). F Volcano plot illustrating differentially expressed genes in the mPFC of vulnerable versus resilient subjects in Experiment #5B. Significantly upregulated genes are highlighted in red and downregulated genes in green (p < 0.05 (uncorrected) indicated by blue horizontal line; fold-change threshold of 1.2 indicated by vertical dashed lines). Gene abbreviations and p levels: Crh: Corticotropin-releasing hormone (p = 0.011); Daglb: Diacylglycerol lipase beta (p = 0.026); Fos: Fos proto-oncogene (p = 0.010); Gabra2: GABA-A receptor, alpha 2 subunit (p = 0.025); Grin2b: NMDA receptor 2B subunit (p = 0.028); Maoa: Monoamine oxidase A (p = 0.005); Ncan: neurocan (p = 0.004); Ngf: Nerve growth factor (p = 0.023); Rtn4r: Nogo receptor (p < 0.001); Slc17a6: Vesicular glutamate transporter 2 (p = 0.049); Vip: Vasoactive intestinal peptide (p = 0.025).