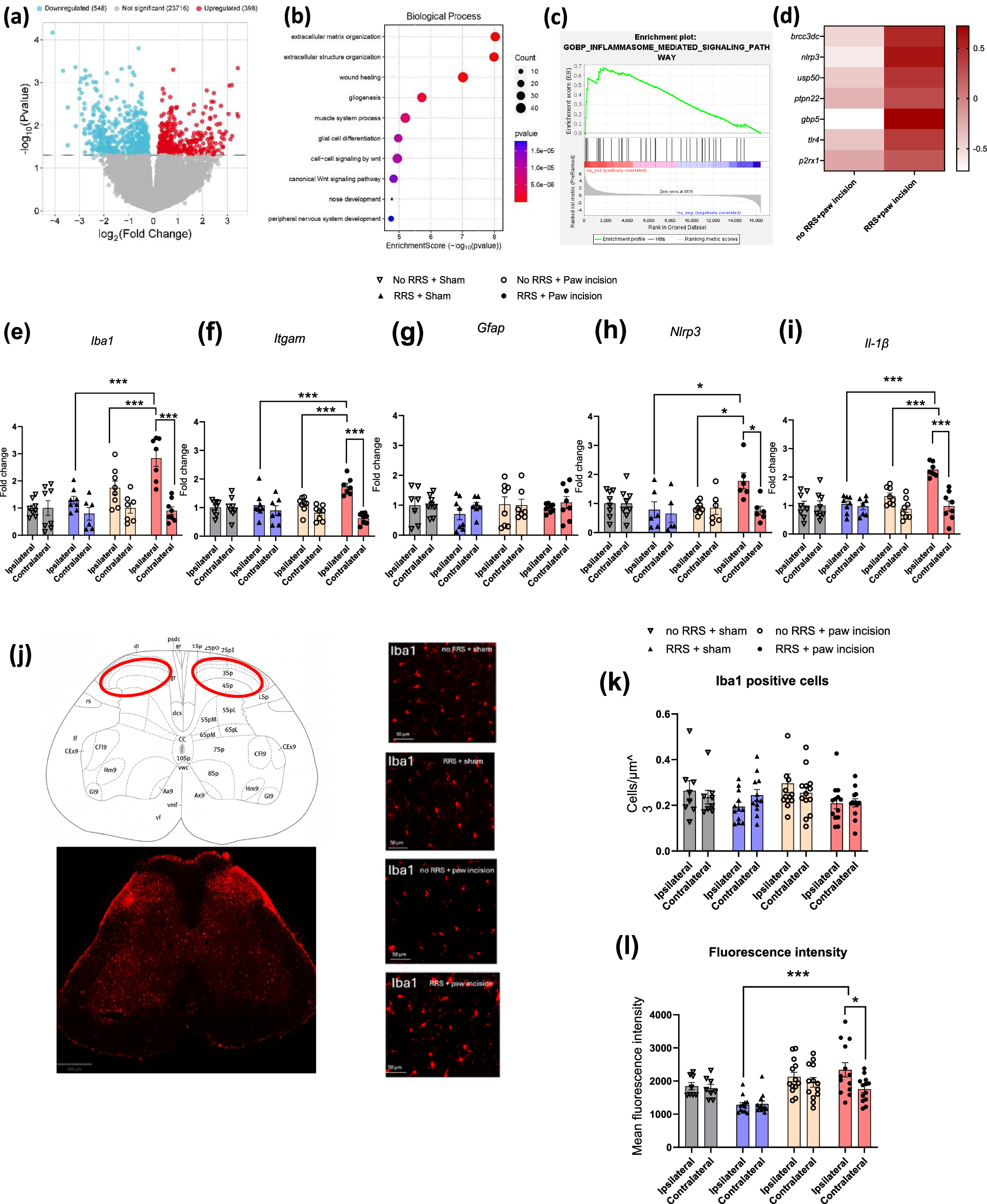
Fig. 3: RRS induces transcriptional alterations in the spinal NLRP3-IL-1β pathway post-surgery.

a Volcano plot depicting the 946 genes differentially expressed (nominal P values <0.05) between no RRS + paw incision (n = 4) and RRS + paw incision (n = 4) groups. b Top biological processes in the Gene Ontology pathway enrichment analyses of differentially expressed genes. c Gene set enrichment analysis (GSEA) significantly enriched gene set, p value = 0.005. d Upregulation of NLRP3 inflammasome pathway-related genes (Brcc3dc, P = 0.094;Nlrp3, P = 0.071; Usp50, P = 0.163; Ptpn22, P = 0.507; Gbp5, P = 0.074; Tlr4, P = 0.43; P2rx1, P = 0.027. Z-scores were calculated for each gene across all samples to standardize relative expression levels. Relative gene expression of (e) Iba1, f Itgam, g Gfap, h Nlrp3 and i Il-1β in the ipsilateral dorsal horn, (n = 5–8 per group). j Representative photomicrographs of Iba1 positive staining (red) in the spinal cord and in the ipsilateral dorsal horn for each of the 4 groups: no RRS + sham (top left), RRS + sham (top right), no RRS + paw incision (bottom left) and RRS + paw incision (bottom right). k The number of Iba1-positive cells and (l) mean fluorescence intensity of Iba1 staining in the region of interest (red circle) from ipsilateral and contralateral dorsal horn. *p <0.05, ***p <0.001.