Abstract
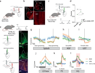
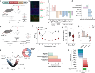
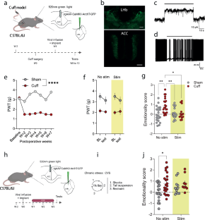
Chronic pain induces long-lasting changes in the anterior cingulate cortex (ACC) activity that contribute to the development of comorbid mood disorders. However, how such alterations propagate throughout the ACC connectome remains to be elucidated. Here, we aimed to study the role of the ACC neurons projecting to the lateral habenula (LHb) (ACC→LHb) in chronic pain-induced depression (CPID). CPID was induced using sciatic nerve cuffing in male C57BL/6J mice, and anxiodepressive-like behaviors were evaluated using a battery of behavioral tests. Fiber photometry was used to study the Ca2+ dynamics in the ACC, LHb, and ACC→LHb neurons. We combined viral Translating Ribosome Affinity Purification (vTRAP) and RNA sequencing to study the molecular alterations in the ACC→LHb neurons. Finally, we used an optogenetic approach to study the functional role of this pathway in CPID. Our results confirmed a functional connectivity between the ACC and LHb and demonstrated that this connection plays a critical role in emotional processing. Activation of ACC→LHb neurons elicited Ca2+ responses in the LHb and induced anxiodepressive-like behaviors in naive mice. Cell-type specific transcriptomic analysis revealed that CPID altered the expression of genes involved in neuronal excitability, such as genes related to sphingolipid metabolism, glycophospholipid,s and Ca2+ channels in ACC→LHb neurons. Interestingly, inhibition of this hyperactivity alleviated chronic pain- but not stress-induced anxiodepressive-like behaviors, demonstrating that the ACC→LHb pathway selectively contributed to nerve-injury induced emotional dysregulation. These results reveal that hyperactivity of the neuronal pathway linking the ACC to the LHb is essential for CPID in male mice.
This is a preview of subscription content, access via your institution
Access options
Subscribe to this journal
Receive 13 print issues and online access
$259.00 per year
only $19.92 per issue
Buy this article
- Purchase on SpringerLink
- Instant access to the full article PDF.
USD 39.95
Prices may be subject to local taxes which are calculated during checkout





Similar content being viewed by others
References
Means-Christensen AJ, Roy-Byrne PP, Sherbourne CD, Craske MG, Stein MB. Relationships among pain, anxiety, and depression in primary care. Depress Anxiety. 2008;25:593–600.
Bair MJ, Robinson RL, Katon W, Kroenke K. Depression and pain comorbidity: a literature review. Arch Intern Med. 2003;163:2433–45.
De Heer EW, Gerrits MMJG, Beekman ATF, Dekker J, Van Marwijk HWJ, De Waal MWM, et al. The Association of Depression and Anxiety with Pain: A Study from NESDA. PLoS ONE. 2014;9:e106907.
Demyttenaere K, Bruffaerts R, Lee S, Posada-Villa J, Kovess V, Angermeyer MC, et al. Mental disorders among persons with chronic back or neck pain: Results from the world mental health surveys. PAIN. 2007;129:332.
Shin LM, Whalen PJ, Pitman RK, Bush G, Macklin ML, Lasko NB, et al. An fMRI study of anterior cingulate function in posttraumatic stress disorder. Biol Psychiatry. 2001;50:932–42.
Stevens FL, Hurley RA, Taber KH. Anterior cingulate cortex: unique role in cognition and emotion. J Neuropsychiatry Clin Neurosci. 2011;23:121–5.
Barthas F, Sellmeijer J, Hugel S, Waltisperger E, Barrot M, Yalcin I. The anterior cingulate cortex is a critical hub for pain-induced depression. Biol Psychiatry. 2015;77:236–45.
Sellmeijer J, Mathis V, Hugel S, Li X-H, Song Q, Chen Q-Y, et al. Hyperactivity of Anterior Cingulate Cortex Areas 24a/24b Drives Chronic Pain-Induced Anxiodepressive-like Consequences. J Neurosci. 2018;38:3102–15.
Becker LJ, Fillinger C, Waegaert R, Journée SH, Hener P, Ayazgok B, et al. The basolateral amygdala-anterior cingulate pathway contributes to depression-like behaviors and comorbidity with chronic pain behaviors in male mice. Nat Commun. 2023;14:2198.
Meda KS, Patel T, Braz JM, Malik R, Turner ML, Seifikar H, et al. Microcircuit Mechanisms through which Mediodorsal Thalamic Input to Anterior Cingulate Cortex Exacerbates Pain-Related Aversion. Neuron. 2019;102:944–959.e3.
Wang YQ, Wang J, Xia S-H, Gutstein HB, Huang YH, Schlüter OM, et al. Neuropathic pain generates silent synapses in thalamic projection to anterior cingulate cortex. Pain. 2021;162:1322–33.
Iqbal Z, Lei Z, Ramkrishnan AS, Liu S, Hasan M, Akter M, et al. Adrenergic signalling to astrocytes in anterior cingulate cortex contributes to pain-related aversive memory in rats. Commun Biol. 2023;6:1–19.
Zhu X, Tang H-D, Dong W-Y, Kang F, Liu A, Mao Y, et al. Distinct thalamocortical circuits underlie allodynia induced by tissue injury and by depression-like states. Nat Neurosci. 2021;24:542–53.
Baker PM, Mathis V, Lecourtier L, Simmons SC, Nugent FS, Hill S, et al. Lateral Habenula Beyond Avoidance: Roles in Stress, Memory, and Decision-Making With Implications for Psychiatric Disorders. Front Syst Neurosci. 2022;16:826475.
Hu H, Cui Y, Yang Y. Circuits and functions of the lateral habenula in health and in disease. Nat Rev Neurosci. 2020;21:277–95.
Bromberg-Martin ES, Hikosaka O. Lateral habenula neurons signal errors in the prediction of reward information. Nat Neurosci. 2011;14:1209–16.
Hikosaka O. The habenula: from stress evasion to value-based decision-making. Nat Rev Neurosci. 2010;11:503–13.
Li K, Zhou T, Liao L, Yang Z, Wong C, Henn F, et al. βCaMKII in lateral habenula mediates core symptoms of depression. Science. 2013;341:1016–20.
Cui Y, Yang Y, Ni Z, Dong Y, Cai G, Foncelle A, et al. Astroglial Kir4.1 in the lateral habenula drives neuronal bursts in depression. Nature. 2018;554:323–7.
Howe WM, Kenny PJ. Burst firing sets the stage for depression. Nature. 2018;554:304–5.
Mathis V, Kenny PJ From controlled to compulsive drug-taking: The role of the habenula in addiction. Neurosci Biobehav Rev. 2018. 21 June 2018. https://doi.org/10.1016/j.neubiorev.2018.06.018.
Lecca S, Meye FJ, Mameli M. The lateral habenula in addiction and depression: an anatomical, synaptic and behavioral overview. Eur J Neurosci. 2014;39:1170–8.
Herkenham M, Nauta WJ. Afferent connections of the habenular nuclei in the rat. A horseradish peroxidase study, with a note on the fiber-of-passage problem. J Comp Neurol. 1977;173:123–46.
Kim U, Lee T. Topography of descending projections from anterior insular and medial prefrontal regions to the lateral habenula of the epithalamus in the rat. Eur J Neurosci. 2012;35:1253–69.
Mathis V, Barbelivien A, Majchrzak M, Mathis C, Cassel J-C, Lecourtier L The Lateral Habenula as a Relay of Cortical Information to Process Working Memory. Cerebral Cortex. 2016. 13 October 2016. https://doi.org/10.1093/cercor/bhw316.
Liu X, Huang H, Zhang Y, Wang L, Wang F Sexual Dimorphism of Inputs to the Lateral Habenula in Mice. Neurosci Bull. 2022. 29 May 2022. https://doi.org/10.1007/s12264-022-00885-y.
Huang H, Liu X, Wang L, Wang F. Whole-brain connections of glutamatergic neurons in the mouse lateral habenula in both sexes. Biol Sex Differ. 2024;15:37.
Mathis VP, Williams M, Fillinger C, Kenny PJ. Networks of habenula-projecting cortical neurons regulate cocaine seeking. Sci Adv. 2021;7:eabj2225.
King SG, Gaudreault P-O, Malaker P, Kim J, Alia-Klein N, Xu J, et al. Prefrontal-habenular microstructural impairments in human cocaine and heroin addiction. Neuron. 2022;110:3820–3832.e4.
Zhou W, Jin Y, Meng Q, Zhu X, Bai T, Tian Y, et al. A neural circuit for comorbid depressive symptoms in chronic pain. Nat Neurosci. 2019;22:1649–58.
Yalcin I, Megat S, Barthas F, Waltisperger E, Kremer M, Salvat E, et al. The sciatic nerve cuffing model of neuropathic pain in mice. J Vis Exp. 2014:51608.
Labonté B, Engmann O, Purushothaman I, Menard C, Wang J, Tan C, et al. Sex-specific transcriptional signatures in human depression. Nat Med. 2017;23:1102–11.
Welsch L, Colantonio E, Frison M, Johnson DA, McClain SP, Mathis V, et al. Mu opioid receptors-expressing neurons in the dorsal raphe nucleus are involved in reward processing and affective behaviors. Biological Psychiatry. 2023;0.
Guilloux J-P, Seney M, Edgar N, Sibille E. Integrated behavioral z-scoring increases the sensitivity and reliability of behavioral phenotyping in mice: Relevance to emotionality and sex. J Neurosci Methods. 2011;197:21–31.
Heiman M, Schaefer A, Gong S, Peterson JD, Day M, Ramsey KE, et al. A Translational Profiling Approach for the Molecular Characterization of CNS Cell Types. Cell. 2008;135:738–48.
Dana H, Mohar B, Sun Y, Narayan S, Gordus A, Hasseman JP, et al. Sensitive red protein calcium indicators for imaging neural activity. eLife. 2016;5:e12727.
Hayden BY, Pearson JM, Platt ML. Fictive Reward Signals in the Anterior Cingulate Cortex. Science. 2009;324:948–50.
Schneider KN, Sciarillo XA, Nudelman JL, Cheer JF, Roesch MR. Anterior Cingulate Cortex Signals Attention in a Social Paradigm that Manipulates Reward and Shock. Curr Biol. 2020;30:3724–3735.e2.
Trusel M, Nuno-Perez A, Lecca S, Harada H, Lalive AL, Congiu M, et al. Punishment-Predictive Cues Guide Avoidance through Potentiation of Hypothalamus-to-Habenula Synapses. Neuron. 2019;102:120–127.e4.
Shabel SJ, Wang C, Monk B, Aronson S, Malinow R. Stress transforms lateral habenula reward responses into punishment signals. Proc Natl Acad Sci USA. 2019;116:12488–93.
Barthas F, Humo M, Gilsbach R, Waltisperger E, Karatas M, Leman S, et al. Cingulate Overexpression of Mitogen-Activated Protein Kinase Phosphatase-1 as a Key Factor for Depression. Biol Psychiatry. 2017;82:370–9.
Bliss TVP, Collingridge GL, Kaang B-K, Zhuo M. Synaptic plasticity in the anterior cingulate cortex in acute and chronic pain. Nat Rev Neurosci. 2016;17:485–96.
Nectow AR, Moya MV, Ekstrand MI, Mousa A, McGuire KL, Sferrazza CE, et al. Rapid Molecular Profiling of Defined Cell Types Using Viral TRAP. Cell Rep. 2017;19:655–67.
Bhattacherjee A, Djekidel MN, Chen R, Chen W, Tuesta LM, Zhang Y. Cell type-specific transcriptional programs in mouse prefrontal cortex during adolescence and addiction. Nat Commun. 2019;10:4169.
Lui JH, Nguyen ND, Grutzner SM, Darmanis S, Peixoto D, Wagner MJ, et al. Differential encoding in prefrontal cortex projection neuron classes across cognitive tasks. Cell. 2021;184:489–506.e26.
Bhattacherjee A, Zhang C, Watson BR, Djekidel MN, Moffitt JR, Zhang Y. Spatial transcriptomics reveals the distinct organization of mouse prefrontal cortex and neuronal subtypes regulating chronic pain. Nat Neurosci. 2023;26:1880–93.
Kwon DY, Xu B, Hu P, Zhao Y-T, Beagan JA, Nofziger JH, et al. Neuronal Yin Yang1 in the prefrontal cortex regulates transcriptional and behavioral responses to chronic stress in mice. Nat Commun. 2022;13:55.
Liao Y, Wang J, Jaehnig EJ, Shi Z, Zhang B. WebGestalt 2019: gene set analysis toolkit with revamped UIs and APIs. Nucleic Acids Res. 2019;47:W199–W205.
Hannun YA, Obeid LM. Principles of bioactive lipid signalling: lessons from sphingolipids. Nat Rev Mol Cell Biol. 2008;9:139–50.
Colombaioni L, Garcia-Gil M. Sphingolipid metabolites in neural signalling and function. Brain Res Rev. 2004;46:328–55.
Sabbadini RA, Betto R, Teresi A, Fachechi-Cassano G, Salviati G. The effects of sphingosine on sarcoplasmic reticulum membrane calcium release. J Biol Chem. 1992;267:15475–84.
Dettbarn C, Betto R, Salviati G, Sabbadini R, Palade P. Involvement of ryanodine receptors in sphingosylphosphorylcholine-induced calcium release from brain microsomes. Brain Res. 1995;669:79–85.
Tong X, Wu J, Sun R, Li H, Hong Y, Liu X, et al. Elevated dorsal medial prefrontal cortex to lateral habenula pathway activity mediates chronic stress-induced depressive and anxiety-like behaviors. Neuropsychopharmacol. 2024:1–10.
Johansen JP, Fields HL. Glutamatergic activation of anterior cingulate cortex produces an aversive teaching signal. Nat Neurosci. 2004;7:398–403.
Kolling N, Wittmann MK, Behrens TEJ, Boorman ED, Mars RB, Rushworth MFS. Value, search, persistence and model updating in anterior cingulate cortex. Nat Neurosci. 2016;19:1280–5.
Monosov IE, Haber SN, Leuthardt EC, Jezzini A. Anterior cingulate cortex and the control of dynamic behavior in primates. Curr Biol. 2020;30:R1442–R1454.
Procyk E, Tanaka YL, Joseph JP. Anterior cingulate activity during routine and non-routine sequential behaviors in macaques. Nat Neurosci. 2000;3:502–8.
Quilodran R, Rothé M, Procyk E. Behavioral shifts and action valuation in the anterior cingulate cortex. Neuron. 2008;57:314–25.
Rigney AE, Koski JE, Beer JS. The functional role of ventral anterior cingulate cortex in social evaluation: disentangling valence from subjectively rewarding opportunities. Soc Cogn Affect Neurosci. 2018;13:14–21.
Shackman AJ, Salomons TV, Slagter HA, Fox AS, Winter JJ, Davidson RJ. The integration of negative affect, pain and cognitive control in the cingulate cortex. Nat Rev Neurosci. 2011;12:154–67.
Heilbronner SR, Hayden BY. Dorsal Anterior Cingulate Cortex: A Bottom-Up View. Annu Rev Neurosci. 2016;39:149–70.
Kennerley SW, Walton ME, Behrens TEJ, Buckley MJ, Rushworth MFS. Optimal decision making and the anterior cingulate cortex. Nat Neurosci. 2006;9:940–7.
Kennerley SW, Behrens TEJ, Wallis JD. Double dissociation of value computations in orbitofrontal and anterior cingulate neurons. Nat Neurosci. 2011;14:1581–9.
Rudebeck PH, Behrens TE, Kennerley SW, Baxter MG, Buckley MJ, Walton ME, et al. Frontal Cortex Subregions Play Distinct Roles in Choices between Actions and Stimuli. J Neurosci. 2008;28:13775–85.
Shenhav A, Botvinick MM, Cohen JD. The expected value of control: An integrative theory of anterior cingulate cortex function. Neuron. 2013;79:217–40.
Törnquist K, Blom T, Shariatmadari R, Pasternack M. Ceramide 1-phosphate enhances calcium entry through voltage-operated calcium channels by a protein kinase C-dependent mechanism in GH4C1 rat pituitary cells. Biochemical J. 2004;380:661–8.
Huang L, Xi Y, Peng Y, Yang Y, Huang X, Fu Y, et al. A Visual Circuit Related to Habenula Underlies the Antidepressive Effects of Light Therapy. Neuron. 2019;102:128–142.e8.
Ghosh TK, Bian J, Gill DL. Intracellular Calcium Release Mediated by Sphingosine Derivatives Generated in Cells. Science. 1990;248:1653–6.
Keogh E. Sex and gender differences in pain: past, present, and future. Pain. 2022;163:S108–S116.
Coste O, Pierre S, Marian C, Brenneis C, Angioni C, Schmidt H, et al. Antinociceptive activity of the S1P-receptor agonist FTY720. J Cell Mol Med. 2008;12:995–1004.
Doolen S, Iannitti T, Donahue RR, Shaw BC, Grachen CM, Taylor BK. Fingolimod reduces neuropathic pain behaviors in a mouse model of multiple sclerosis by a sphingosine-1 phosphate receptor 1-dependent inhibition of central sensitization in the dorsal horn. Pain. 2018;159:224–38.
Cuzzocrea S, Deigner H-P, Genovese T, Mazzon E, Esposito E, Crisafulli C, et al. Inhibition of ceramide biosynthesis ameliorates pathological consequences of spinal cord injury. Shock. 2009;31:634–44.
Benekareddy M, Stachniak TJ, Bruns A, Knoflach F, von Kienlin M, Künnecke B, et al. Identification of a Corticohabenular Circuit Regulating Socially Directed Behavior. Biol Psychiatry. 2018;83:607–17.
Holtzheimer PE, Husain MM, Lisanby SH, Taylor SF, Whitworth LA, McClintock S, et al. Subcallosal cingulate deep brain stimulation for treatment-resistant depression: a multisite, randomised, sham-controlled trial. Lancet Psychiatry. 2017;4:839–49.
Sartorius A, Kiening KL, Kirsch P, von Gall CC, Haberkorn U, Unterberg AW, et al. Remission of major depression under deep brain stimulation of the lateral habenula in a therapy-refractory patient. Biol Psychiatry. 2010;67:e9–e11.
Sartorius A, Henn FA. Deep brain stimulation of the lateral habenula in treatment resistant major depression. Med Hypotheses. 2007;69:1305–8.
Acknowledgements
We thank the UAR3415 Chronobiotron for animal care, the In Vitro UAR3156 imaging platform, Pascale Koebel and Paola Rossolillo from IGBMC for virus preparations, Noémie Willem, Maxime Thouaye and Quentin Leboulleux for technical support as well as Dr. Lucas Lecourtier for the rgAAV-GCaMP. Behavioral and microscopy platforms were supported by the Région Grand-Est (Fonds Régional de Coopération pour la Recherche, CLueDol project). Sequencing was performed by the GenomEast platform, a member of the ‘France Génomique’ consortium (ANR-10-INBS-0009). We thank the imaging platform (IRIS) of the ICube Lab at University of Strasbourg where the brain MRI data was acquired as well as Dr. Laetitia Degiorgis, Dr. Marion Sourty, Marion Rame, and Vanessa Vanderberghe for technical support in data acquisition and analysis. We acknowledge that drawings were adapted from “Mouse brain (sagittal cut)”, “Mouse brain (coronal cut)”, and “Brain (sagittal cut)” by BioRender.com (2023). Retrieved from https://app.biorender.com/biorender-templates.
Author information
Authors and Affiliations
Contributions
SHJ and IY contributed to the design of the study. SHJ, VM, IY, RW, SO, EL, LJB, BA, SH and POT conducted experiments. MG, PEL, LH participated in data analyses. SH and VM wrote the first draft of the paper. MB, IY and PEL revised the manuscript. All authors reviewed and edited the final manuscript. All authors had full access to all the data in the study and had final responsibility for the decision to submit for publication.
Corresponding author
Ethics declarations
Competing interests
All authors report no biomedical financial interests or potential conflicts of interest.
Additional information
Publisher’s note Springer Nature remains neutral with regard to jurisdictional claims in published maps and institutional affiliations.
Rights and permissions
Springer Nature or its licensor (e.g. a society or other partner) holds exclusive rights to this article under a publishing agreement with the author(s) or other rightsholder(s); author self-archiving of the accepted manuscript version of this article is solely governed by the terms of such publishing agreement and applicable law.
About this article
Cite this article
Journée, S.H., Mathis, V.P., Waegaert, R. et al. A pathway from the anterior cingulate cortex to the lateral habenula controls chronic pain-induced depression in male mice. Neuropsychopharmacol. (2026). https://doi.org/10.1038/s41386-026-02346-w
Received:
Revised:
Accepted:
Published:
Version of record:
DOI: https://doi.org/10.1038/s41386-026-02346-w


