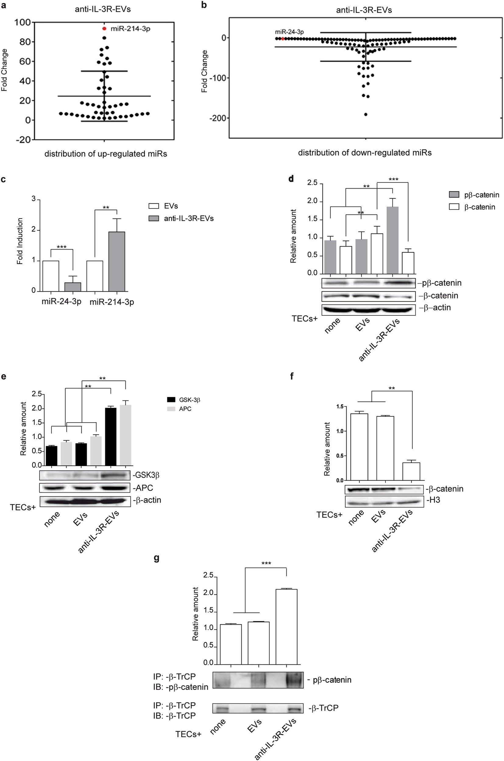
Fig. 3

Anti-IL-3R-EV miR distribution and modulation of the β-catenin signaling pathway upon EV and anti-IL-3R-EV treatment a Dot plot graph distribution of the 47 significant upregulated miRs in anti-IL-3R-EVs, compared to EVs. Each dot represents the fold change value of each miR. Only miRs with fold change ≥ 2 are reported. miR-214-3p (red dot) was found as the most upregulated miR in anti-IL-3R-EVs (fold change: 93.63 ± 4.52). b Dot plot graph distribution of the 107 significant downregulated miRs in anti-IL-3R-EVs, compared to EVs. miRs with fold change ≤ 2 are reported. miR-24-3p (red dot) was found to be downregulated (fold change: -2.17 ± 0.08). c miR‐24-3p and miR-214-3p expression was validated by qRT–PCR on EVs and anti-IL-3R-EVs and data normalized to RNU6B (n = 4) (**p < 0.01, EVs vs anti-IL-3R-EVs for miR‐24-3p and miR-214-3p, unpaired t-test). d Total cell extracts from TECs, treated as indicated, were subjected to Western blot analysis to evaluate pβ-catenin and β-catenin content, normalized to β-actin (n = 4) (**p < 0.01 none and EVs vs anti-IL-3R-EVs for pβ-catenin; **p < 0.01 none vs EVs for β-catenin; ***p < 0.001 EVs vs anti-IL-3R-EVs for β-catenin, one-way ANOVA). e Cytoplasmic extracts from TECs, treated as indicated, were subjected to Western blot analysis to evaluate APC and GSK 3β content, normalized to β-actin (n = 4) (**p < 0.01, none and EVs vs anti-IL-3R-EVs, one-way ANOVA). f Nuclear extracts from TECs, treated as above, were analyzed for β-catenin content and normalized to H3 (n = 3) (**p < 0.01, none and EVs vs anti-IL-3R-EVs, one-way ANOVA). g Cytoplasmic extracts from untreated or treated TECs, as indicated, were immunoprecipitated with anti-β-TrCP antibody, subjected to SDS–PAGE and immunoblotted with anti-β-catenin and anti-β-TrCP antibodies (***p < 0.001, none and EVs vs anti-IL-3R-EVs, one-way ANOVA)