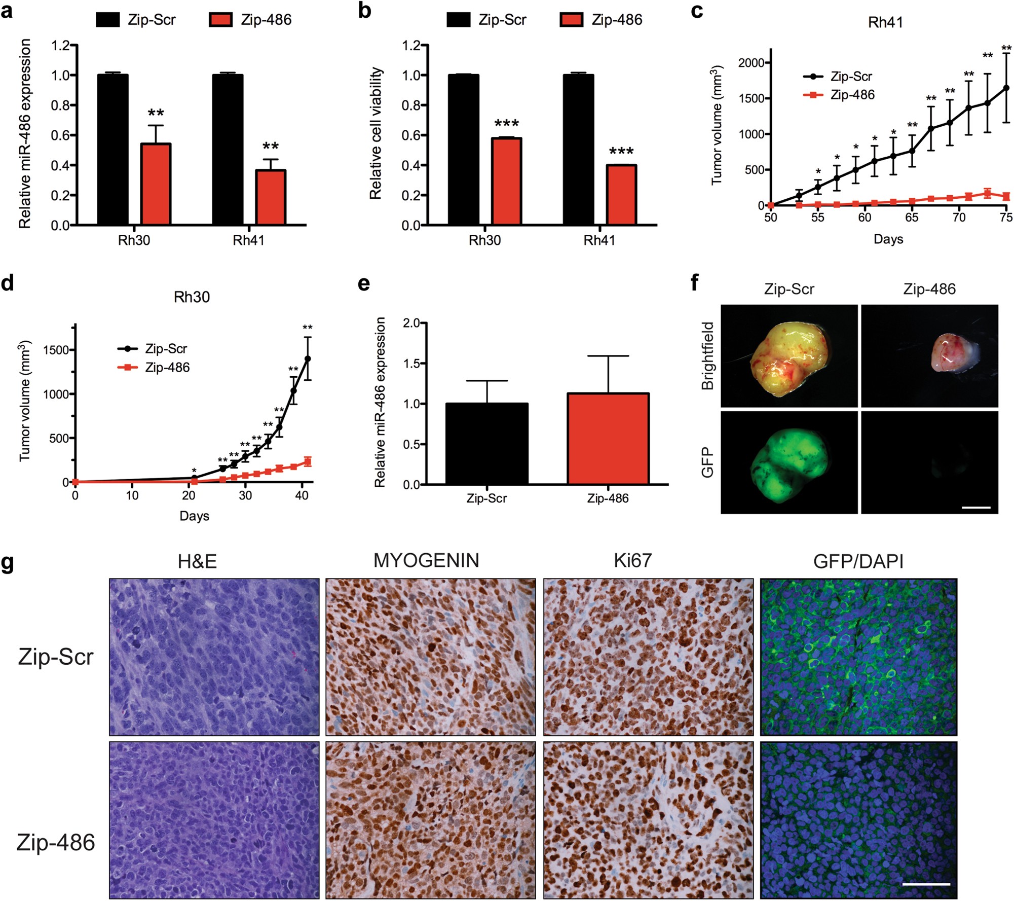
Fig. 8

miR-486-5p inhibition reduces in vivo tumor growth. a qRT-PCR expression of miR-486-5p in Rh30 and Rh41 cells 48 h following transduction with miRZip-Scr or miRZip-486-5p. b Cell Titer Glo cell viability assay in cells as in (a). Subcutaneous tumor growth in Rh41 cells (c) and Rh30 cells (d) transduced with miRZip-Scr or miRZip-486-5p (n = 10 mice per group). e qRT-PCR expression of miR-486-5p in resulting Rh30 xenografts from (c) (P = 0.227). f Whole-mount brightfield and GFP imaging of Rh30 xenografts. Scale bar, 4 mm. g H&E staining and IHC staining for MYOGENIN, Ki67, and GFP/DAPI in Rh30 xenografts. Scale bar 50 μm. *P < 0.05, **P < 0.01, ***P < 0.001 for miRZip-Scr vs miRZip-486-5p