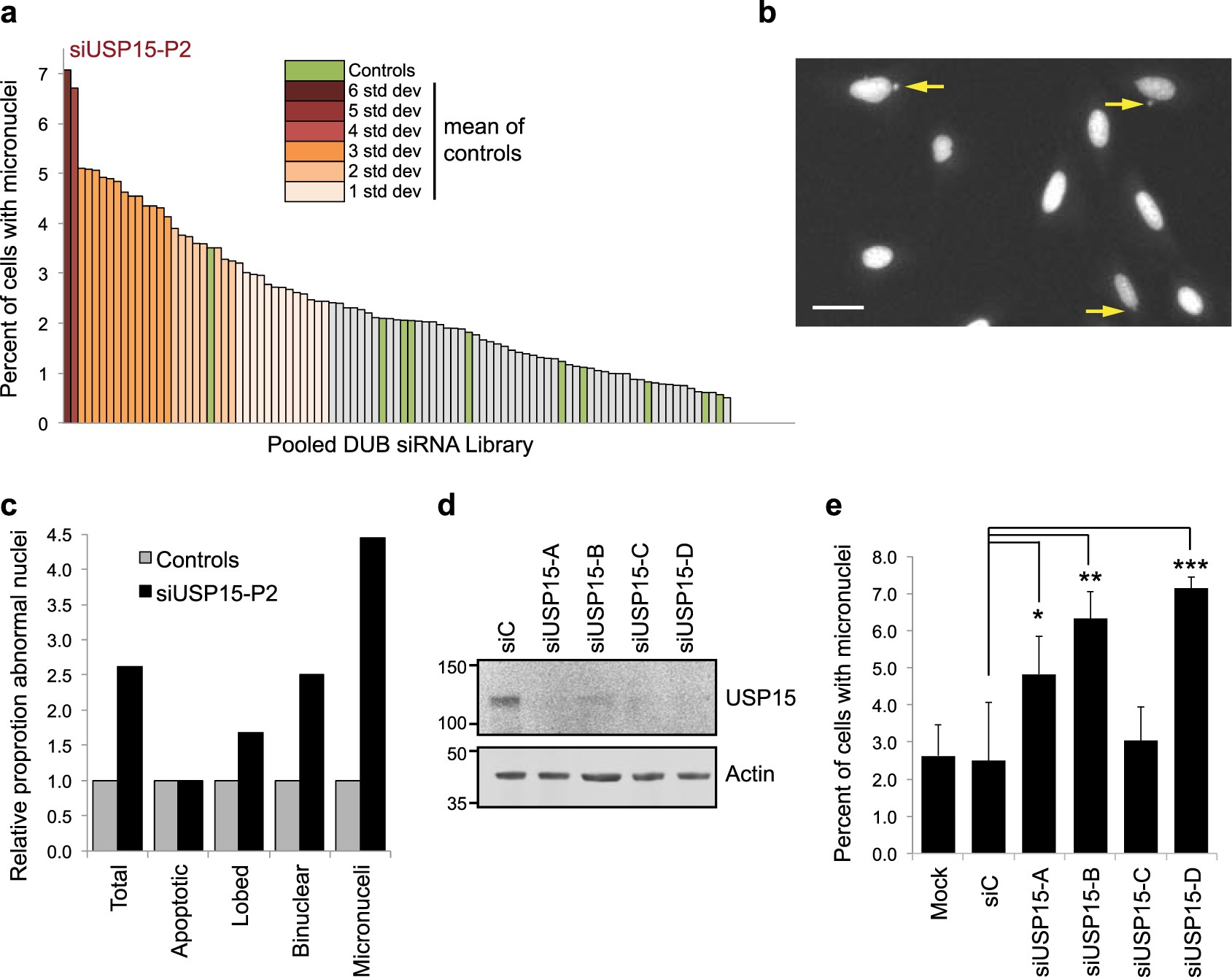
Fig. 4
From: The deubiquitylase USP15 regulates topoisomerase II alpha to maintain genome integrity

In a DUB family screen, USP15 depletion induces the most micronuclei. a–c An unbiased DUB siRNA library screen in FKHRL1-U2OS cells. The screen was performed in triplicate and >100 cells were scored for nuclear defects for each control (siC or mock-transfected) or DUB siRNA condition. a USP15 depletion causes most micronuclei formation. Data for the DUB siRNA library are ranked according to the percentage of cells exhibiting micronuclei, SD from the mean of the controls (green) is shown as a colour gradient. b Representative examples of micronuclei in USP15 depleted cells; scale bar 10 μm. c Formation of micronuclei is the most common nuclear defect in USP15 depleted cells; scores for the indicated categories were collated for siUSP15-P2 transfected cells in the screen. Data are shown as fold-change relative to the mean score for control conditions. d, e Multiple USP15 siRNAs cause micronuclei formation in U2OS cells. d A representative immunoblot showing USP15 knockdown with the individual siRNAs that comprise the library pool. e Quantification for the percent of cells with micronuclei, mean data from three independent experiments with >270 cells scored per condition across experiments (error bars SD, one-way ANOVA with Dunnett’s multiple comparison test *P ≤ 0.05, **P ≤ 0.01, ***P ≤ 0.005)