Fig. 8
From: The deubiquitylase USP15 regulates topoisomerase II alpha to maintain genome integrity

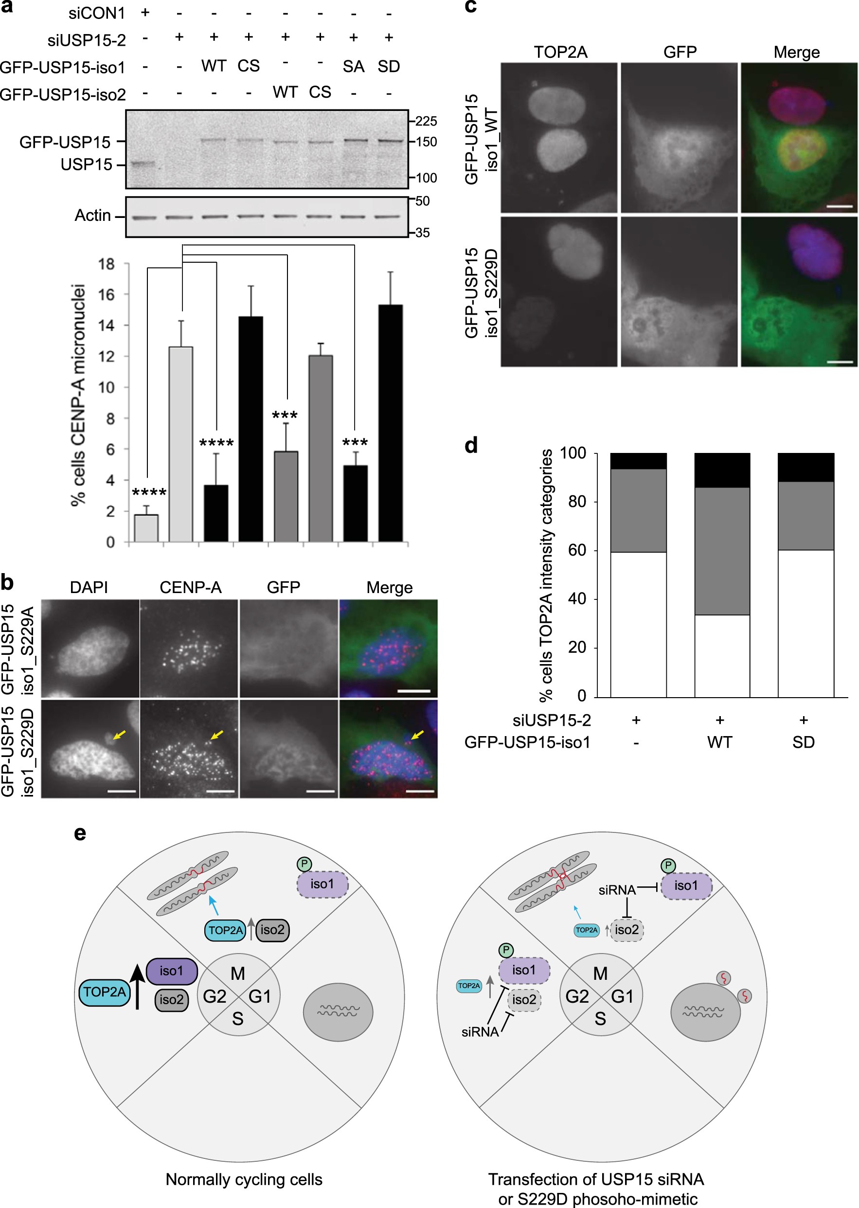
Phospho-mimetic S229D USP15 isoform-1 cannot rescue TOP2A expression or the CENP-A micronuclei phenotype. a, b Catalytic activity and non-phosphorylated S229 are required for USP15 to rescue the CENP-A micronuclei phenotype. U2OS cells were transfected with siUSP15-2 (targeting total USP15) or a non-targeting control siRNA for 72 h, the indicated siUSP15-2 resistant GFP-USP15 expression constructs were transfected for the final 24 h. a A representative immunoblot (top) and scoring of CENP-A-positive micronuclei from three independent experiments (below); >50 cells, with low to moderate GFP expression, were scored per condition per experiment (error bars SD, one-way ANOVA with Dunnett’s multiple comparison test ***P ≤ 0.005, ****P ≤ 0.001). b Representative images for cells in the phospho-null and phospho-mimetic rescue conditions. All scale bars are 10 μm. c, d Non-phosphorylated S229 is required for USP15 to rescue TOP2A expression. Experiments were performed as above in U2OS cells, and immunofluorescence intensity for TOP2A assessed following rescue with WT or S229D USP15 isoform-1, c representative images (scale bars are 10 μm), and d quantification for >100 cells per condition; relative TOP2A intensities shown as white (<1), grey (1-2) or black (>2). e schematic illustrating our working model for USP15 regulation of TOP2A, anaphase bridges and micronuclei