Fig. 9
From: The deubiquitylase USP15 regulates topoisomerase II alpha to maintain genome integrity

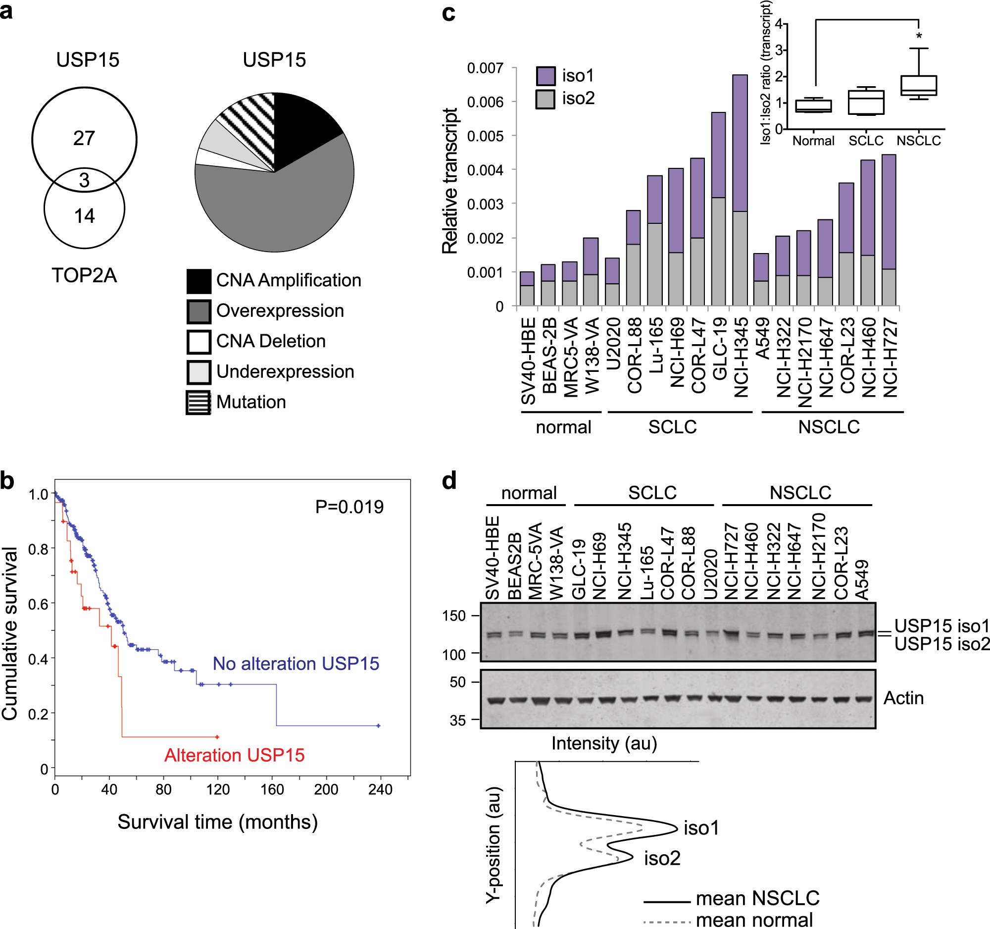
USP15 is amplified and USP15 isoform-1 is overexpressed in NSCLC. a, b Data from the TCGA provisional cohort of 230 lung adenocarcinoma patients. a Alterations in USP15 (n = 30), highlighting the frequency of mutations, copy number alterations (CNA) or transcript expression changes (right) and overlap with cases exhibiting TOP2A alterations (left). b Kaplan–Meier overall survival curves stratified according to alterations in USP15; log rank test P = 0.019 for patients with (n = 30) compared with those without (n = 200) alterations. c–d USP15 isoform-1 is selectively upregulated in NSCLC. Endogenous expression of USP15 isoform-1 and isoform-2 in a panel of 18 cell lines representing normal lung and lung cancer sub-types. c, qRT-PCR for splice variants; relative expression is shown normalised to actin. Inset boxplot shows the ratio of USP15 isoform-1 to 2 splice variants for each cell type: normal (n = 4), SCLC (n = 7) and NSCLC (n = 7); one-way ANOVA with Dunnett’s multiple comparison test *P ≤ 0.05. d Immunoblotting of whole-cell protein extracts for USP15 isoforms, with mean quantification of the two isoforms in normal or NSCLC cells below