Fig. 1

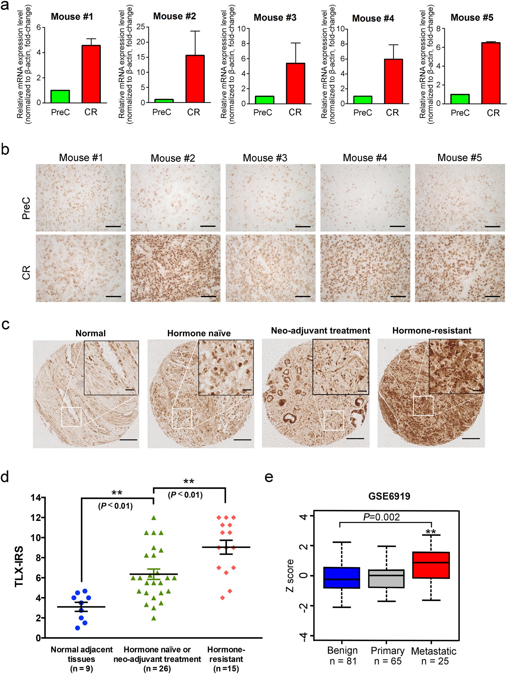
Increased expression of TLX in CRPC xenograft tumors and human metastatic prostate cancer tissues. a, b Real-time qRT-PCR and immunohistochemical analyses of TLX in VCaP-CRPC xenograft model. Significant increases of transcripts and immunosignals of TLX were detected in castration-relapse VCaP-CRPC xenograft tumors (CR) grown in castrated mice as compared to pre-castration (PreC) tumors grown in intact hosts. n = 7 per group. Data are presented as mean ± SD of triplicate measurements. Magnification, ×400; scale bars = 50 µm. c TLX immunohistochemistry. Representative micrographs of TLX-immunostained prostate cancer TMA. Magnification, ×40; bars, 250 µm. Insets show the enclosed areas at higher magnification. Magnification, ×400; bars, 30 µm. d TLX immunoreactive score analysis (TLX-IRS) performed on normal-adjacent tissues (n = 9), hormone-naïve or neo-adjuvant-treated prostate cancer (n = 26), and hormone-resistant tissues (n = 15). **P < 0.01 versus normal tissues. e Expression profile of TLX as revealed from a GEO dataset (GSE6919) [37]. TLX mRNA levels were compared in benign prostatic hyperplasia (BPH, n = 81), primary prostate cancer (n = 65), and metastatic hormone-refractory prostate cancer tissues (n = 25). Box plot (lines from top to bottom): maximum, third quartile Q3; median; minimum, first quartile Q1. **P < 0.002 versus BPH