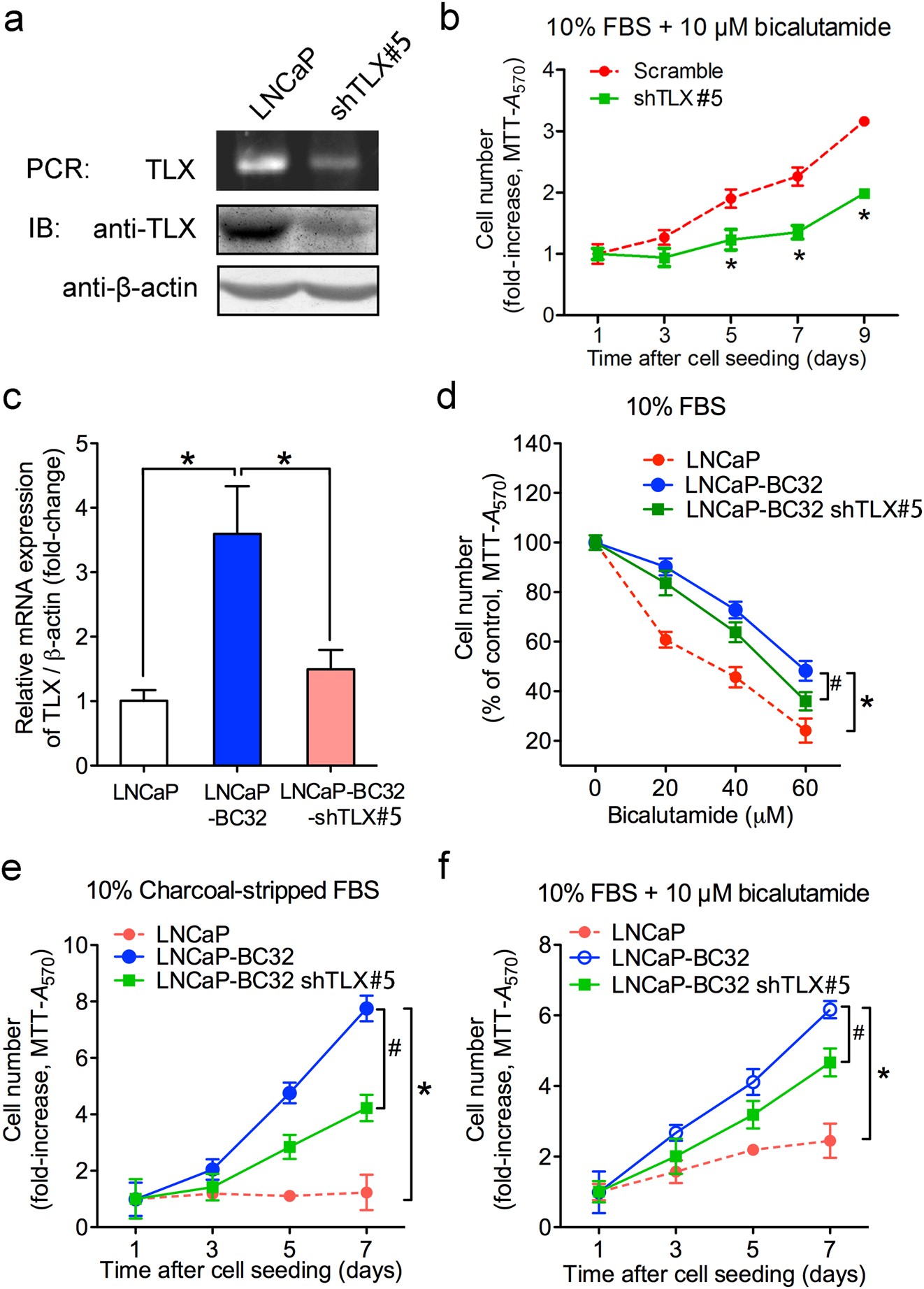
Fig. 3

TLX knockdown potentiates sensitivity to bicalutamide and androgen deprivation in AR-positive prostate cancer cells. a RT-PCR and immunoblot validation of TLX knockdown in stable LNCaP-shTLX infectants. LNCaP-shTLX infectants showed reduced mRNA and protein expressions of TLX. b Growth response of LNCaP-shTLX and LNCaP-Scramble infectants to bicalutamide treatment by MTT assay. *P < 0.05 versus LNCaP-Scramble cells. Data are presented as mean ± SD of triplicate assays. c mRNA levels of TLX in bicalutamide-resistant LNCaP-BC32 cells and LNCaP-BC32-shTLX infectants as assayed by qRT-PCR. Data are shown as mean ± SD of triplicate assays. d–f In vitro growth responses of LNCaP-BC32 cells and LNCaP-BC32-shTLX infectants to bicalutamide (20–60 µM) and CS-FBS as assayed by MTT. *P < 0.05 versus LNCaP cells; #P < 0.05 versus LNCaP-BC32 cells. Data are presented as mean ± SD of triplicate assays