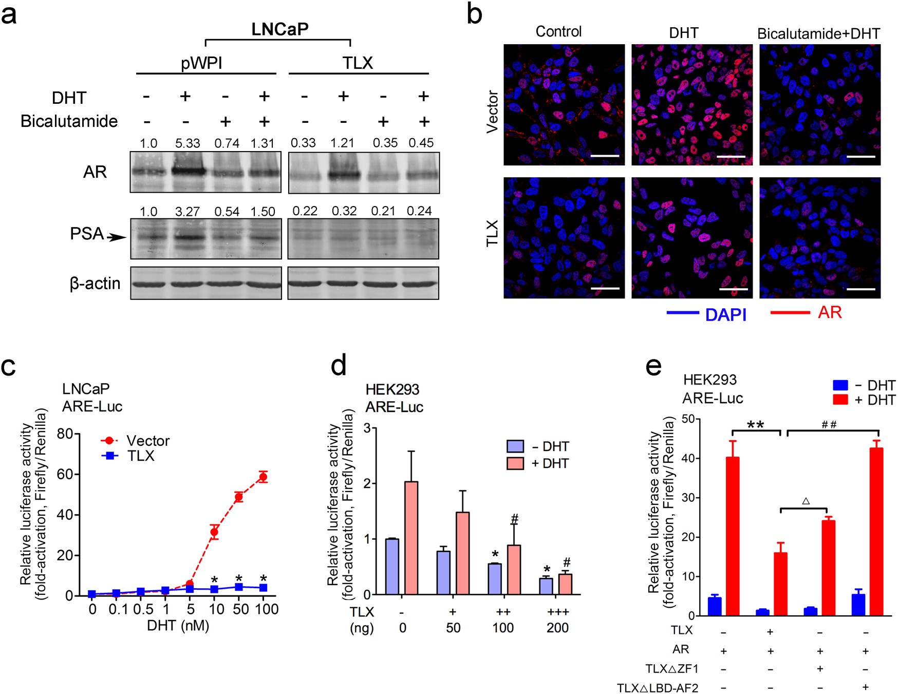
Fig. 5

TLX suppresses androgen-stimulated transcriptional activity of AR in prostate cancer cells. a Immunoblot analysis of AR and PSA in LNCaP-TLX infectants upon treatments with AR agonist (dihydrotestosterone, DHT) and antagonist (bicalutamide). b Immunofluorescence analysis of AR in LNCaP-TLX infectants upon DHT and bicalutamide treatments. Magnification, ×600; scale bars = 50 µm. c Luciferase reporter assay of ARE-Luc performed in LNCaP-TLX infectants treated with serial dosages of DHT (0.1–100 nM). *P < 0.05 versus vector-infected LNCaP cells. Data are presented as mean ± SD of triplicate assays. d Luciferase reporter assay of ARE-Luc performed in DHT-treated or untreated non-prostatic HEK293 cells upon TLX transfection at increasing amount. *P < 0.05; #P < 0.05 versus control vector-infected cells. Data are presented as mean ± SD of triplicate assays. e Luciferase reporter assay of ARE-Luc in HEK293 cells co-transfected with AR and TLX/TLX-mutants (TLXΔZF1 and TLXΔLBD-AF2) with or without DHT stimulation. ** and ##P < 0.01 versus co-transfection with TLX or TLXΔLBD-AF2; ΔP < 0.05 versus TLXΔZF1. Data are presented as mean ± SD of triplicate assays