Fig. 3

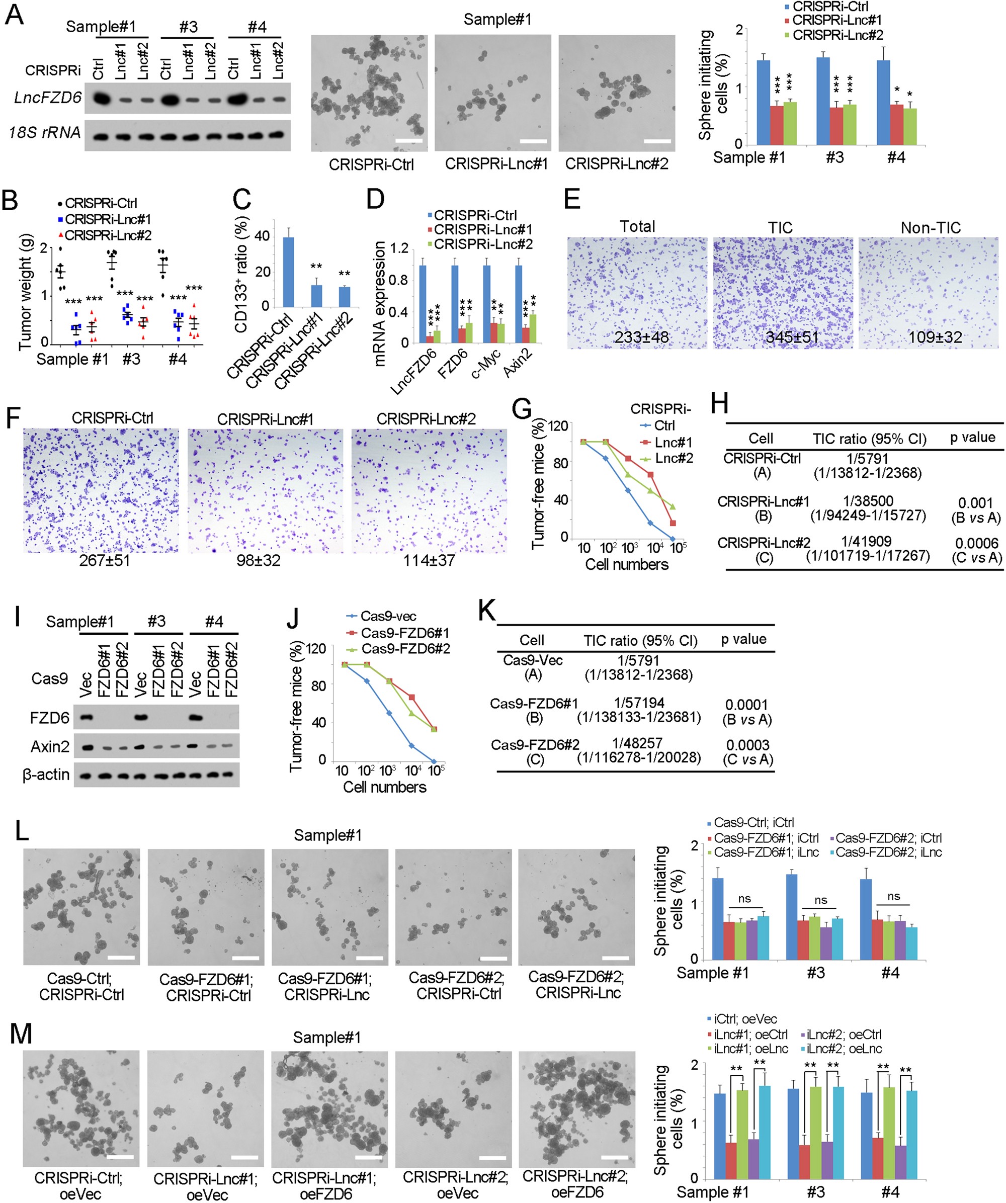
LncFZD6 was required for liver TIC self-renewal. a LncFZD6 silenced cells were established (left panels) with CRISPRi and sphere formation assays were performed. The efficiency of lncFZD6 knockdown was detected by northern blot (left panels). Typical pictures were shown in middle panels and calculated ratios were shown in right panels. b In all, 1 × 106 lncFZD6 silenced or control TICs were injected into BALB/c nude mice. One month later, mice were sacrificed and the weight of tumors were detected and shown as scatter diagram. Six mice were used for each assay. c The indicated tumors were obtained and stained with CD133 antibody, followed by FACS examination. The ratios of CD133+ cells were shown. n = 6 for each group. d Total RNA were extracted from the indicated tumors, and expression levels of the indicated transcripts were examined by real-time PCR. e CD133+ TICs and CD133- non-TICs were enriched and tumor invasion capacity was examined. Typical images and calculated ratios were shown. f lncFZD6 silenced or control cells were used for transwell assay, and typical images were shown. g, h In all, 10, 1 × 102, 1 × 103, 1 × 104 and 1 × 105 lncFZD6 silenced cells and control cells were injected into BALB/c nude mice for 3 months’ tumor formation. Three months later, tumor formation was observed and the ratios of tumor-free mice were calculated g. TIC ratios were analyzed using extreme limiting dilution analysis h. 95% CI 95% confidence interval of the estimation, vs versus. i FZD6 knockout cells were generated with CRISPR/Cas9 approach, and knockout efficiency was determined with western blot. β-Actin served as a loading control. j, k In all, 10, 1 × 102, 1 × 103, 1 × 104 and 1 × 105 FZD6 knockout cells and control cells were injected into BALB/c nude mice and tumor formation was analyzed as g, h. l LncFZD6 was silenced in FZD6 knockout cells or control cells, followed by sphere formation assays. Typical pictures were shown in left panels and calculated sphere-initiating ratios were shown in right panels. m FZD6 expression was rescued in lncFZD6 depleted TICs, followed by oncosphere formation. Typical pictures were shown in left panels and TIC ratios were shown in right panels. Scale bars, 500 μm. Data were shown as means ± s.d. *P < 0.05; **P < 0.01; ***P < 0.001 by two-tailed Student’s t-test; ns not significant. Data are representative of three independent experiments