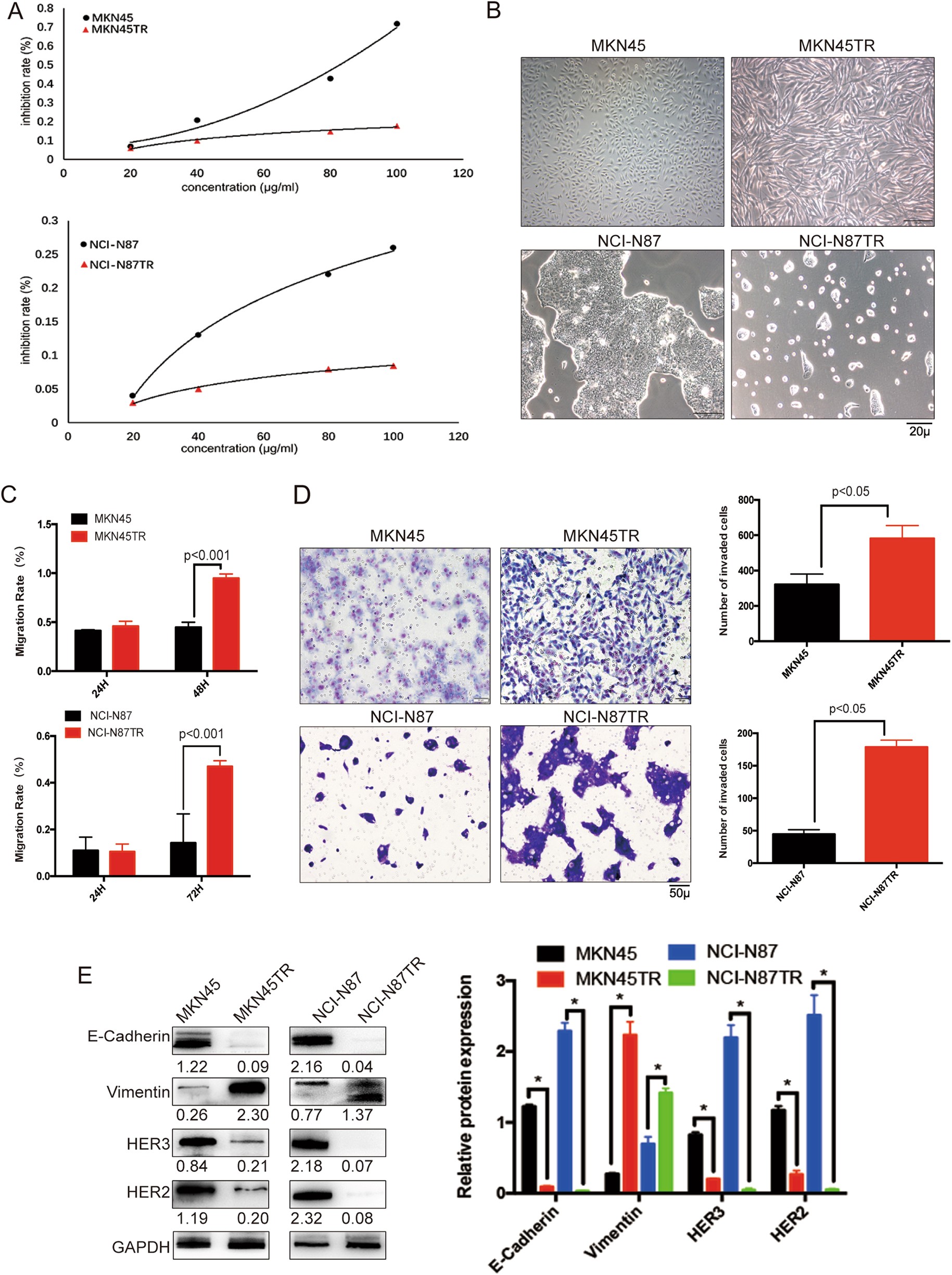
Fig 1

HER2 positive gastric cancer cells promote EMT after becoming resistant to trastuzumab. a Establishment of the MKN45TR and NCI-N87TR cell lines and resistant curve determined by inhibition rate. b The morphology of the MKN45TR and NCI-N87TR cells and parental MKN45 and NCI-N87 cells was observed by using phase-contrast microscopy. c Data from the wound healing analysis of the MKN45, NCI-N87 and MKN45TR, NCI-N87TR cells. d Representative figures and data from the transwell assay of the MKN45, MKN45TR cells for 24 h and NCI-N87, NCI-N87TR cells for 72 h. Each bar represented the mean ± SD. The results were reproduced in three independent experiments. e Western blot analysis for the expression of ErbB family receptors and EMT-associated markers in MKN45TR and NCI-N87TR cells. The data are presented as mean ± SD of three independent experiments