Fig. 2
From: Exploiting TERT dependency as a therapeutic strategy for NRAS-mutant melanoma

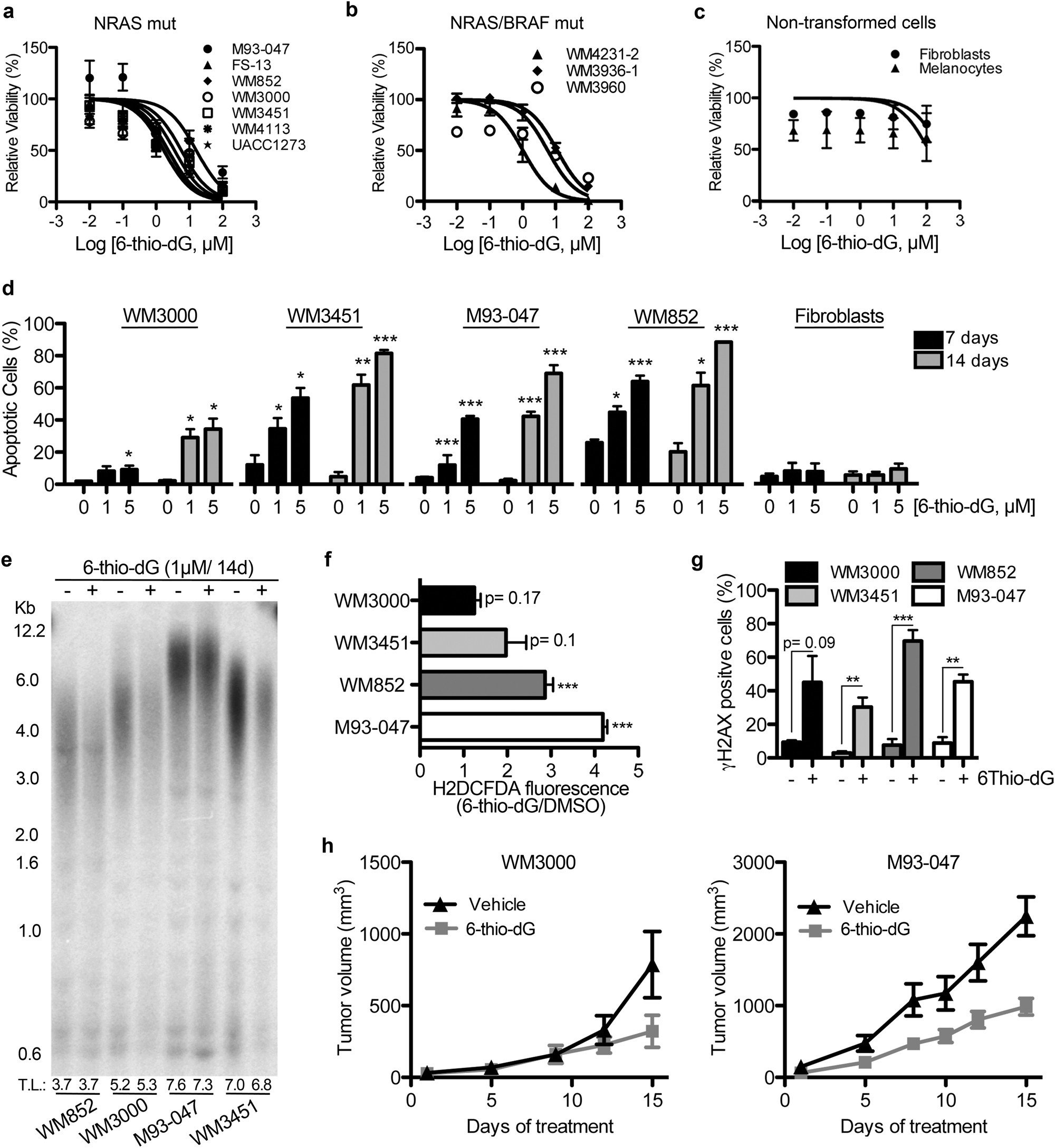
6-thio-dG impairs viability of NRAS-mutant melanoma. a–c NRASmut melanoma cells (a), BRAF-V600E/NRAS-mutant cells derived from melanoma patients resistant to BRAF/MEK inhibitors (b), or non-transformed melanocytes and fibroblasts (c) were treated with 6-thio-dG for 7 days. Cell viability was measured by Alamar Blue assay and calculated relative to DMSO-treated cells. d NRASmut melanoma cells and non-transformed human fibroblasts were treated with 1 or 5 μM 6-thio-dG for 7 or 14 days. Cell death was assessed by PSVUe staining. Percent of apoptotic cells is shown. e Cells were treated with DMSO or 1 µM 6-thio-dG for 14 days and telomere length was assessed by Southern blotting of TRF. Mean TRF length expressed as kilobase pairs is indicated at the bottom. f, g Cells were treated with 1 µM 6-thio-dG for 7 days. f ROS production was measured by H2DCFDA fluorescence and normalized to DMSO-treated cells. g DNA damage was assessed by γH2AX staining. Data represent average from three independent experiments ± SEM. *p < 0.05; **p < 0.01; ***p < 0.005 in unpaired Student’s t-test. h Mice bearing established WM3000 or M93-047 NRASmut tumors were treated with vehicle control or 6-thio-dG (2.5 mg/kg i.p; q.d). Tumor volume was measured and average tumor volume (n = 4) ± SEM was plotted vs. time