Fig. 1
From: Hypertonicity-enforced BCL-2 addiction unleashes the cytotoxic potential of death receptors

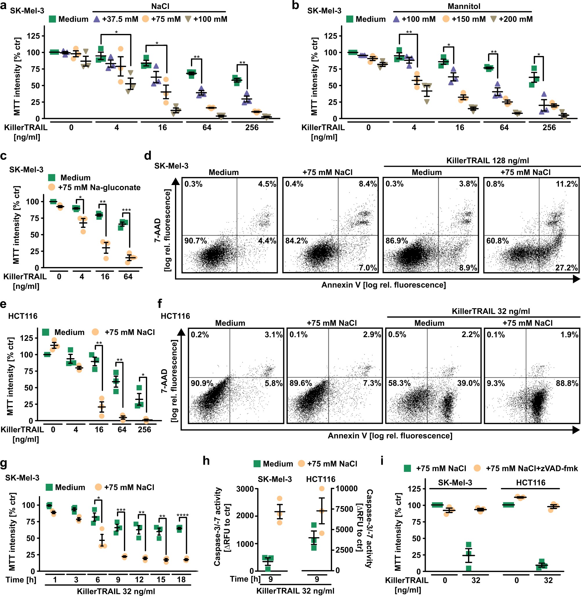
Hyperosmotic stress enhances TRAIL-induced apoptosis. a–c and e SK-Mel-3 and HCT116 cells were challenged with the indicated concentrations of KillerTRAIL in the presence and absence of the indicated concentrations of a, e NaCl, b mannitol, and c sodium gluconate. d and f SK-Mel-3 and HCT116 cells were challenged with the indicated concentrations of KillerTRAIL for 6 h in the presence and absence of NaCl (75 mM). Cells were subsequently analyzed by flow cytometry for 7-AAD- and annexin-V positivity. Data shown are representative of two experiments performed. g SK-Mel-3 cells were challenged with KillerTRAIL (32 ng/ml) for the indicated periods of time in the presence and absence of NaCl (75 mM). h SK-Mel-3 (left side) and HCT116 cells (right side) were treated with KillerTRAIL (32 ng/ml) for 9 h in the presence and absence of NaCl (75 mM). Caspase-3/-7 activity was assessed using the fluorogenic substrate (DEVD)2-R110. i SK-Mel-3 and HCT116 cells were challenged with KillerTRAIL (32 ng/ml) in the presence and absence of NaCl (75 mM) and zVAD-fmk (100 µM). With the exception of d and f, data points and mean ± SEM from three independent experiments are shown. *p ≤ 0.05, **p ≤ 0.01, ***p ≤ 0.001, *p < 0.0001, RFU, relative fluorescence units