Fig. 6
From: Hypertonicity-enforced BCL-2 addiction unleashes the cytotoxic potential of death receptors

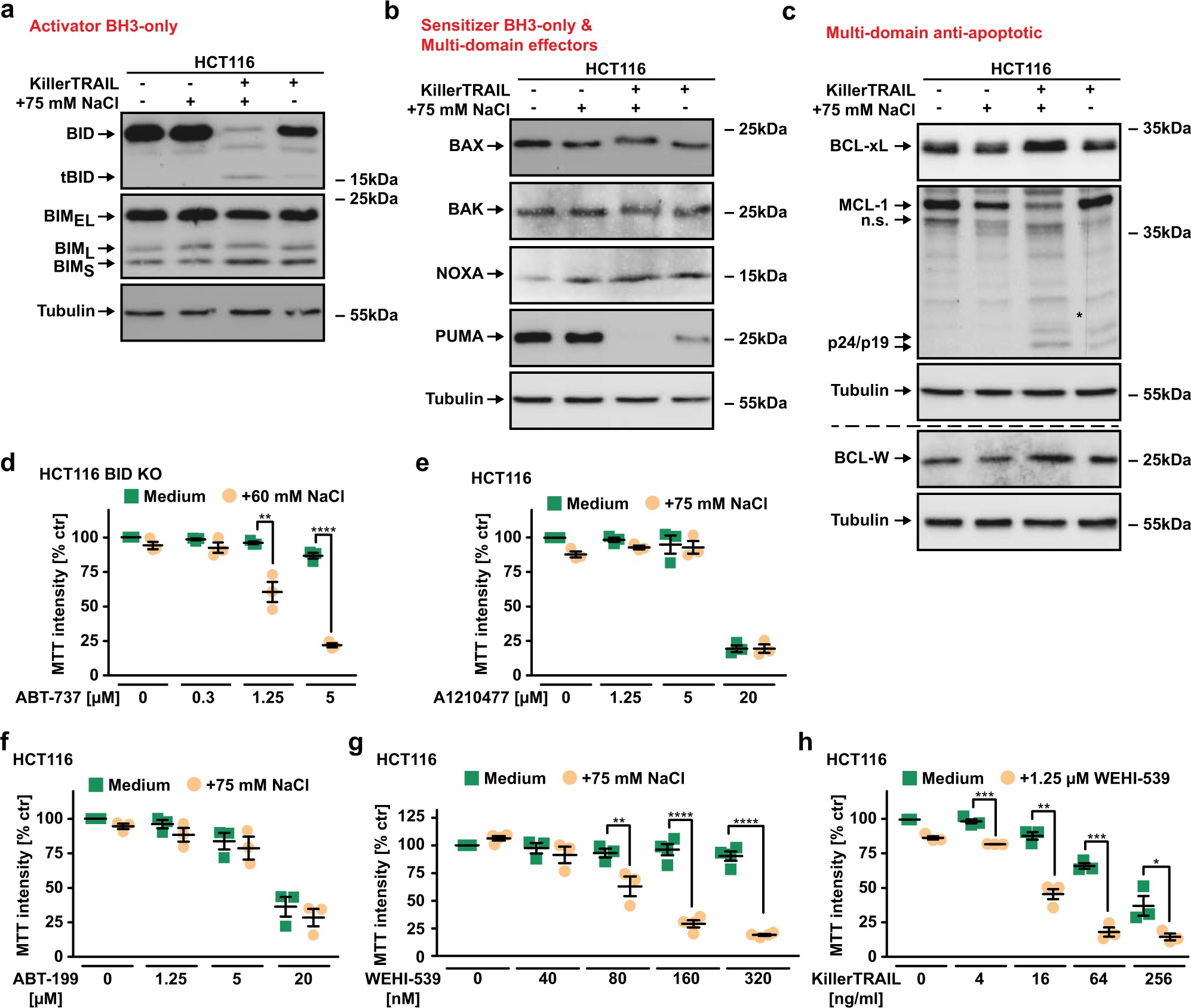
Hyperosmotic stress drives BCL-2 addiction of cancer cells. a–c HCT116 cells were challenged with KillerTRAIL (32 ng/ml) for 9 h in the presence and absence of NaCl (75 mM). After washing and lysis, western blot analyses were performed with antibodies specific for the indicated proteins. Detection of tubulin served as a loading control. The dashed line in c indicates that different cell lysates were used for BCL-W detection. The asterisk (*) in the MCL-1 blot indicates a defect in the CCD sensor of the western blot imaging system. All samples were run on the same gel, no gels were sliced. Data shown for a–c are representative of at least two experiments performed. d–g HCT116 and HCT116 BID knockout cells were challenged with the indicated concentrations of d ABT-737 (targeting BCL-2, BCL-xL, and BCL-W), e A1210477 (targeting MCL-1), f ABT-199 (targeting BCL-2), and g WEHI-539 (targeting BCL-xL) in the presence and absence of the indicated concentrations of NaCl. h HCT116 cells were challenged with the indicated concentrations of KillerTRAIL in the presence and absence of the BCL-xL inhibitor WEHI-539. For d–h, data points and mean ± SEM from three independent experiments are shown. *p ≤ 0.05, **p ≤ 0.01, ***p ≤ 0.001, *p < 0.0001