Fig. 2
From: Shared and independent functions of aPKCλ and Par3 in skin tumorigenesis

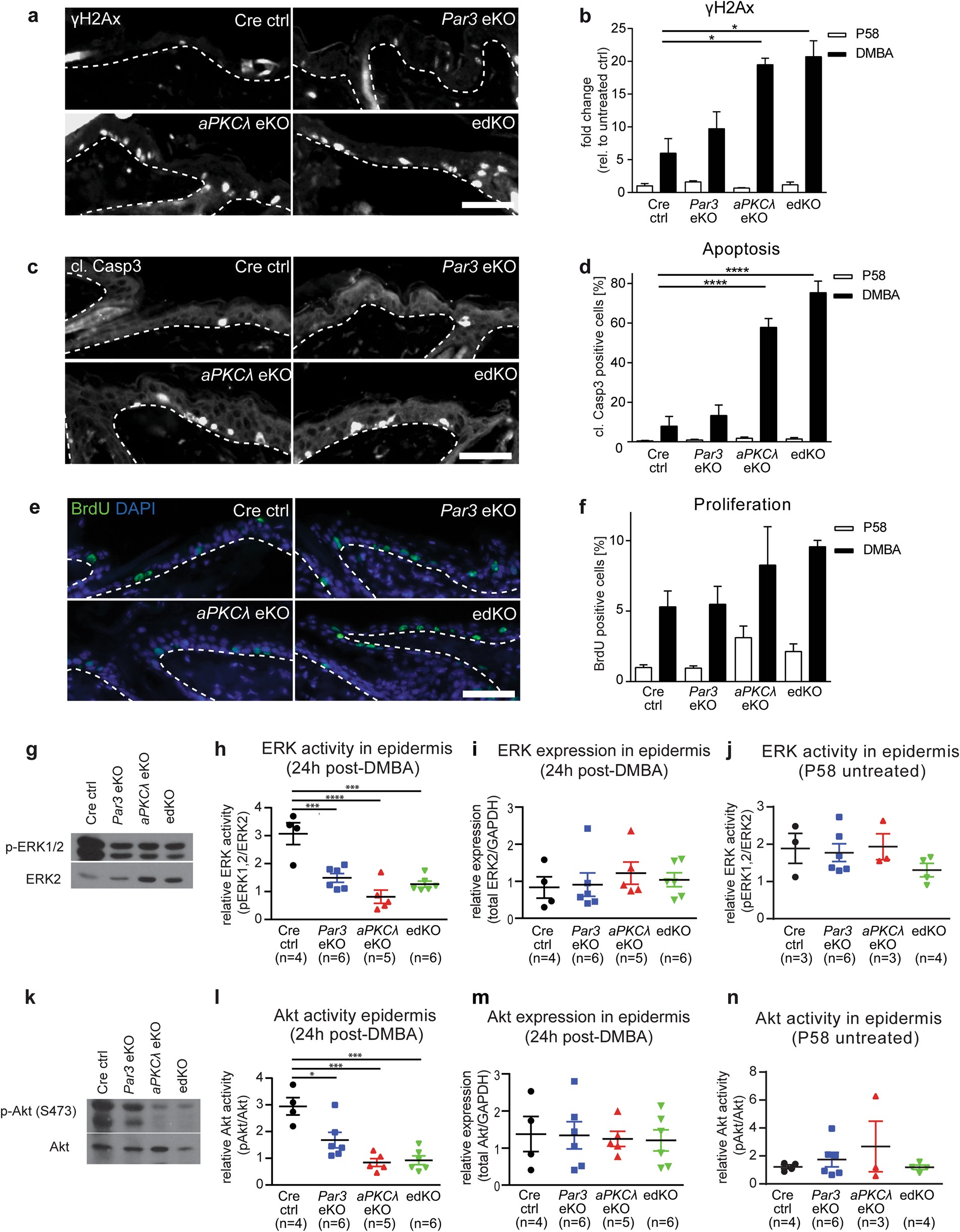
Loss of Par3/aPKCλ elicits increased apoptosis and sustained DNA damage upon DMBA treatment. For short-term DMBA treatments, mice were subjected to a single topical dose of DMBA at an age of 8 weeks (30 µg in 200 µl acetone, Sigma-Aldrich) and killed 24 h after treatment. a Immunofluorescence analysis for γH2Ax (Ab2893, Abcam) on paraffin sections of mice 24 h after DMBA treatment (scale bar = 50 µm) was performed as previously described [17], using 10% normal goat serum for blocking. b Quantification of γH2Ax-positive cell nuclei in the epidermis of DMBA treated and untreated mice at P58 (fold change to untreated Cre ctrl = 1; n > 8 mice/ genotype; mean + SEM; *p < 0.05; Kruskal-Wallis/Dunn’s post-hoc test). Tile-scans of entire tissue sections were generated (DM6000B; Leica Microsystems, Wetzlar, Germany) and γH2Ax-positive cell nuclei were manually counted, using DAPI as a counterstain. c Immunofluorescence analysis for cleaved Caspase3 (cl. Casp3) (#9664, Cell signaling) on paraffin sections of mice 24 h after DMBA treatment (scale bar = 50 µm) as previously described (2A). d Quantification of cl. Casp3-positive cell nuclei in the epidermis of DMBA treated and untreated mice at P58 as described in 2B (% of DAPI-positive cell nuclei; n > 9 mice/genotype; mean + SEM; ****p < 0.0001; one-way ANOVA/Dunnett’s post-hoc test). e Immunofluorescence analysis as described in (a) for BrdU (#347580, BD Bioscience) on paraffin sections of mice 24 h after DMBA treatment (scale bar = 50 µm). Nuclei were counterstained with DAPI. Mice were injected intraperitoneally using 25 µg BrdU (Calbiochem) per kg bodyweight 1 h prior to killing. f Quantification of BrdU-positive cells in the basal layer of DMBA treated and untreated mice at P58 as described in 2B (% of DAPI positive cell nuclei; n > 4/genotype; mean + SEM, one-way ANOVA/Dunnett’s post-hoc test). g Example and h quantification of western blot analysis for ERK activity (p-ERK1/2/ ERK2) (Cell Signaling Techn., #9101 and BD Biosciences, #610104) on epidermal lysates of mice 24 h after DMBA treatment. Epidermal-dermal separation of back-skin, measurement of protein concentration, SDS-PAGE, wet transfer, and Western Blot were performed as previously described [17]. Densitometry of protein bands was performed using ImageJ (Version 1.50 g; National Institutes of Health, USA) on scanned western blots. Phosphorylated protein was normalized to total protein levels and total protein to GAPDH (Millipore, #MAB374), used as loading control (mean ± SEM; ***p < 0.001; ****p < 0.0001; one-way ANOVA/Tukey’s post-hoc test). i Quantification of western blot analysis for ERK expression (ERK2/GAPDH) (BD Biosciences, #610104, Millipore MAB374) on epidermal lysates of mice 24 h after DMBA treatment (mean ± SEM; one-way ANOVA/Tukey’s post-hoc test). j Quantification of western blot analysis for ERK activity (p-ERK1/2/ ERK2) in untreated P58 mice as described in h (mean ± SEM; one-way ANOVA/Tukey’s post-hoc test). k Example and l quantification of western blot analysis for Akt activity (pAkt (S473)/ Akt) (Cell Signaling Techn., #4060, #9272) on epidermal lysates of mice 24 h after DMBA treatment. GAPDH was used as loading control (mean ± SEM; ***p < 0.001; *p < 0.05; one-way ANOVA/Tukey’s post-hoc test). m Quantification of western blot analysis for Akt expression (Akt/GAPDH) (Cell Signaling Techn., #9272, Millipore MAB374) on epidermal lysates of mice 24 h after DMBA treatment (mean ± SEM; one-way ANOVA/Tukey’s post-hoc test). n Quantification of western blot analysis for Akt activity (p-Akt/ Akt) in untreated P58 mice as described in l (mean ± SEM; one-way ANOVA/Tukey’s post-hoc test). Technical assessment in terms of staining specificity, transfer efficiency for immunoblots and others was performed each time, whereby positive (where available) and negative controls were used for evaluation. For quantification of different properties (apoptosis, oncogenic signaling, BrdU incorporation, protein expression) blinding was implemented at the level of micrographs that were captured for further analyses. Additionally, automated and unbiased approached, e.g., using CellProfiler and ImageJ software, was used to obtain most objective results. See Suppl. Table 1 for antibody dilutions