Fig. 4
From: Shared and independent functions of aPKCλ and Par3 in skin tumorigenesis

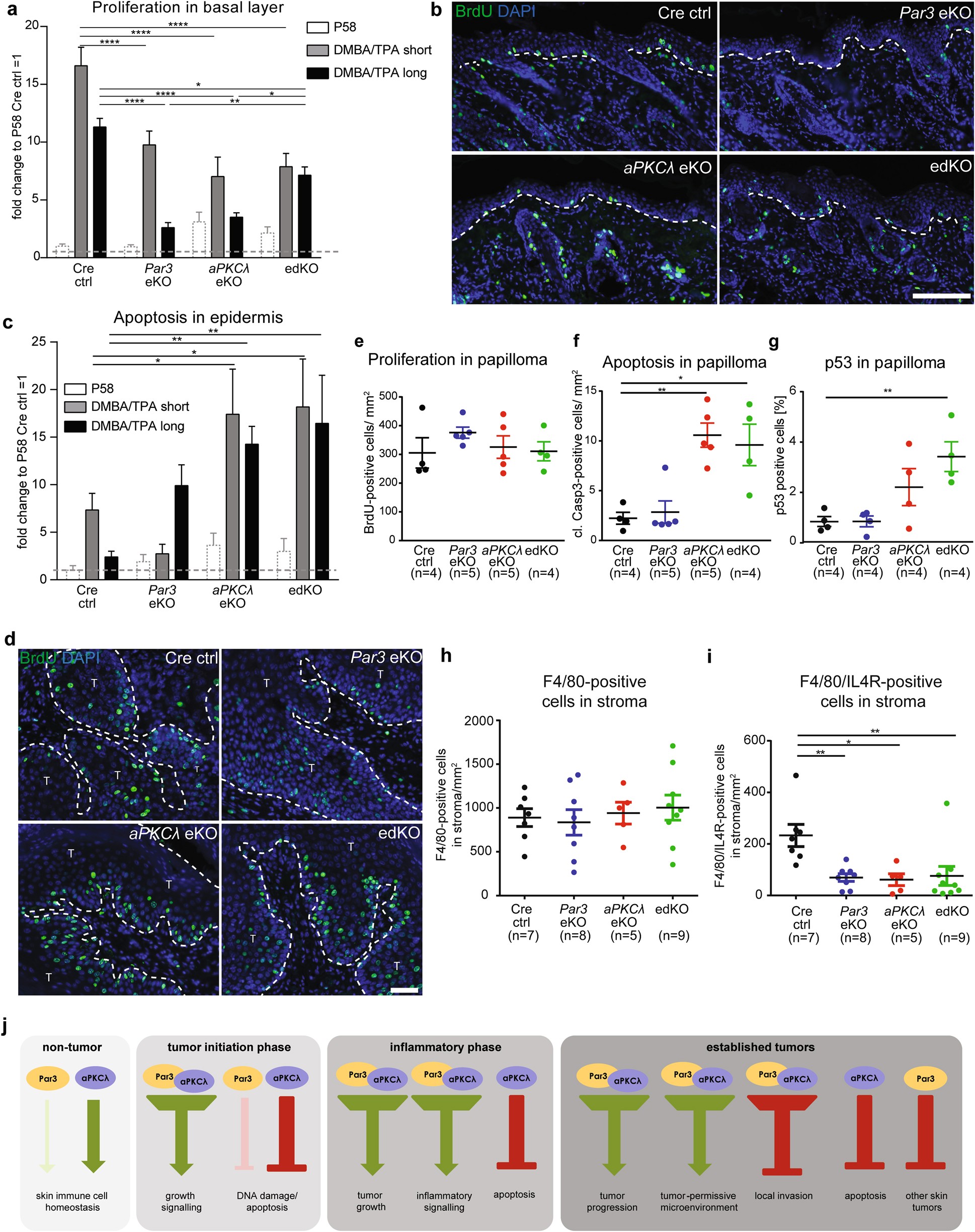
Par3 and aPKCλ control DMBA/TPA-induced early hyperproliferation and subsequent macrophage phenotypes in established tumors. a Quantification of BrdU-positive cell nuclei upon short- and long-term DMBA/TPA treatment and in untreated mice at P58 (% of DAPI positive cell nuclei; fold change to untreated Cre ctrl = 1; mean + SEM; n > 3/ genotype; ****p < 0.0001; **p < 0.01; *p < 0.05; two-way ANOVA/Tukey’s post-hoc test). b Immunofluorescence analysis as described in Fig. 2a for BrdU (#347580, BD Bioscience) on paraffin sections of mice after long-term DMBA/TPA treatment (scale bar = 100 µm). Nuclei were counterstained with DAPI. c Quantification of cleaved Caspase 3-positive cell nuclei upon short- and long-term DMBA/ TPA treatment and in untreated mice at P58 (% of DAPI-positive cell nuclei; fold change to untreated Cre ctrl = 1; mean + SEM; n > 3/genotype; **p < 0.01; *p < 0.05; two-way ANOVA/Dunnett’s post-hoc test). d Immunofluorescence analysis as previously described (2A) for BrdU (#347580, BD Bioscience) on paraffin sections of papilloma of mice after long-term DMBA/TPA treatment (scale bar = 50 µm). Nuclei were counterstained with DAPI. e Quantification of BrdU-positive cell nuclei in papilloma after long-term DMBA/TPA treatment (BrdU-positive cells/ mm2 tumor; mean ± SEM, one-way ANOVA/Dunnett’s post-hoc test). f Quantification of cleaved Caspase 3 (cl.Casp3)-positive cell nuclei in papilloma after long-term DMBA/TPA treatment (cl. Casp3-positive cells/mm2 tumor; mean ± SEM; **p < 0.01, one-way ANOVA/Dunnett’s post-hoc test). g Quantification of p53-positive cell nuclei in papilloma after long-term DMBA/TPA treatment (% of DAPI-positive cell nuclei; n = 4 mice/genotype; mean ± SEM; **p < 0.01; one-way ANOVA/Dunnett’s post hoc test). h Quantification of F4/80-positive cells per mm2 in stroma of papillomas of long-term DMBA/TPA-treated mice (mean ± SEM, one-way ANOVA/Tukey’s post-hoc test). i Quantification of F4/80/IL-4Rα-double-positive cells per mm2 in stroma of papillomas of long-term DMBA/TPA-treated mice (mean ± SEM, **p < 0.01, *p < 0.05, one-way ANOVA/Tukey’s post-hoc test). j Overview scheme summarizing the findings of this study. See Suppl. Table 1 for antibody dilutions