Fig. 1
From: O-GlcNAcylation mediates metastasis of cholangiocarcinoma through FOXO3 and MAN1A1

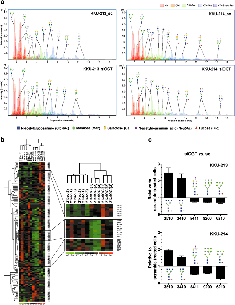
Suppression of O-GlcNAcylation altered N-glycans expression in CCA cells. a Quantitative analysis of membranous N-glycans were determined using the Agilent MassHunter Qualitative analysis software. The colors of each peak represent the type of N-glycans; red for high mannose (HM) glycans; orange for undecorated complex/hybrid (C/H) glycans; green for fucosylated complex/hybrid (C/H−F) glycans; blue for sialylated complex/hybrid (C/H−S) glycans; and purple for fucosylated-sialylated complex/hybrid (C/H-FS) glycans. b Heat map represented numbers of differentially expressed N-glycans between scramble and siOGT-treated CCA cells (KKU-213 and KKU-214). Triplicate samples were analyzed. c The five N-glycans that were differentially expressed in both cell lines when O-GlcNAcylation was suppressed using siOGT