Fig. 6
From: A circular RNA circ-DNMT1 enhances breast cancer progression by activating autophagy

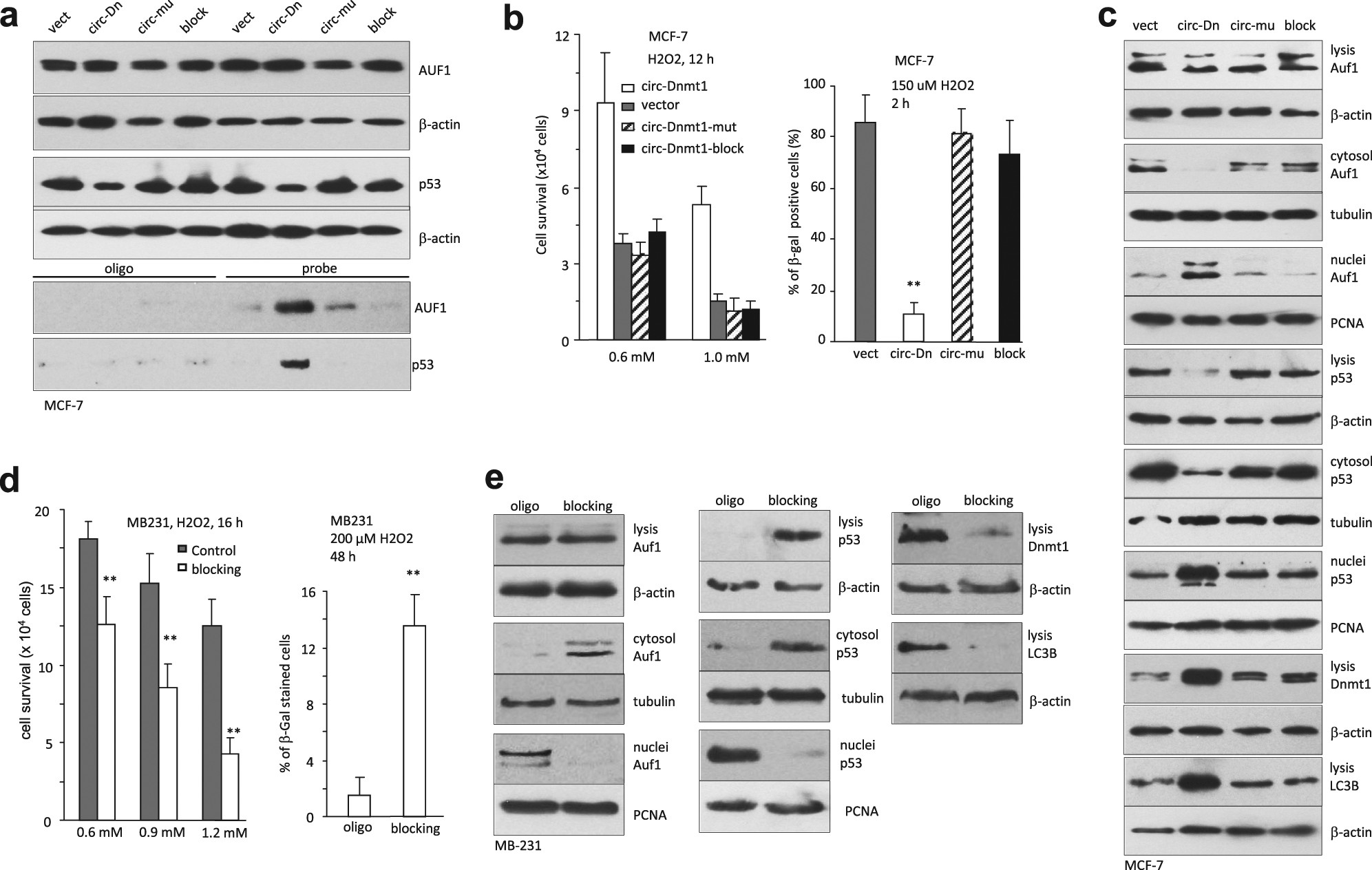
Computational analysis of the interaction between circ-Dnmt1 and p53 or Auf1. a Upper, expression of circ-Dnmt1 decreased p53, which could be abolished by the mutation or the blocking oligo. Lower, circ-Dnmt1 probe co-precipitated p53 and Auf1 in cells transfected with circ-Dnmt1, which could be abolished by the mutation or the blocking oligo. b Left, circ-Dnmt1 expression enhanced MCF-7 cell survival that was abolished by the mutation or the blocking oligo. Right, expression of circ-Dnmt1 decreased β-gal staining, which could be abolished by the mutation or the blocking oligo (n = 4). c Expression of circ-Dnmt1 decreased p53 levels, but increased Dnmt1 and LC3B levels, and promoted p53 and Auf1 nuclei translocation, which could be abolished by the mutation or the blocking oligo. d Left, the blocking oligo repressed cell survival. Right, the blocking oligo showed increased β-gal staining (n = 6). e Transfection with the blocking oligo increased p53 levels in cell lysates and cytoplasm but decreased p53 levels in the nucleus. Auf1 expression was not affected by the blocking oligo, but Auf1 translocation to cytoplasm was induced. The blocking oligo also repressed Dnmt1 and LC3B expression